BTC/HKD-0.65%
ETH/HKD-0.99%
LTC/HKD-1.71%
ADA/HKD-1.25%
SOL/HKD-2.52%
XRP/HKD-0.27%我們預計,未來發行自己的Stablecoin將成為一個項目成功的關鍵,Stablecoin在牛市將是用于進攻的利刃,在熊市將是用于防御的護盾。
貨幣起源于貿易分工
很久以前人們便發現貿易會帶來幸福,因此會有人專門從事貿易,他們被稱為商人。更多的貿易需要更復雜的分工,分工的擴大使得人類開始使用貨幣。
早期各地的人類會在某個時間段選定某個商品作為貨幣,因為沒有它,貿易當中的計算成本和信任成本會很高。

圖?1?有了貨幣,各個商品之間的交易只需要一種價格
但是前現代社會中并不是只有幸福,人類還要面臨還有無窮無盡的自然災害,蛇猛獸,甚至人類內部的戰爭。所以人類又組織了家族、政府、軍隊、宗教等基于戒律封閉組織,這類活動也產生了分工。
這類分工和基于自由主義市場貿易的分工截然不同。后者的分工競爭的是商品的質量、性價比等,最終目標是貨幣計價的利潤。而另一類科層制特征的戒律組織中,分配資源依靠的是暴力和條例,即更暴力的,發明條例擁有更多信徒的團體會分配到更多資源。
在工業革命和全球貿易前,戒律類的分工主導了人類社會,他們也進行貿易并參與市場,但他們的目標并不是擴大市場和擴大分工,而是獲得權力和收買下屬,因此他們天然更喜歡稀缺、供不應求的東西作為他們的貨幣以便掌控,如黃金。
加密投資基金Arca呼吁DAO建設者Aragon回購其ANT代幣:金色財經報道,加密貨幣投資基金 Arca 在周二的一封公開信中呼吁 DAO 解決方案提供商 Aragon 對其 ANT 代幣進行回購,研究員 Alex Woodard 在信中寫道:“我們計劃與其他代幣持有人合作,提議 Aragon 繼續回購,使 ANT 恢復到賬面價值”。Aragon 是一個為去中心化自治組織 (DAO) 構建工具的加密貨幣治理項目,這封公開信使 Aragon 的治理內斗升級,以 Arca 為代表的投資方批評該項目并要求其提供退出通道。上周 Aragon禁止了至少六名 Discord 成員,包括 Woodard,聲稱他們是煽動者,而不是真正的社區成員。[2023/5/10 14:53:18]
商人組織和開放市場受到幾千年的壓迫,也被迫會去使用這些供應不足的商品作為貨幣。
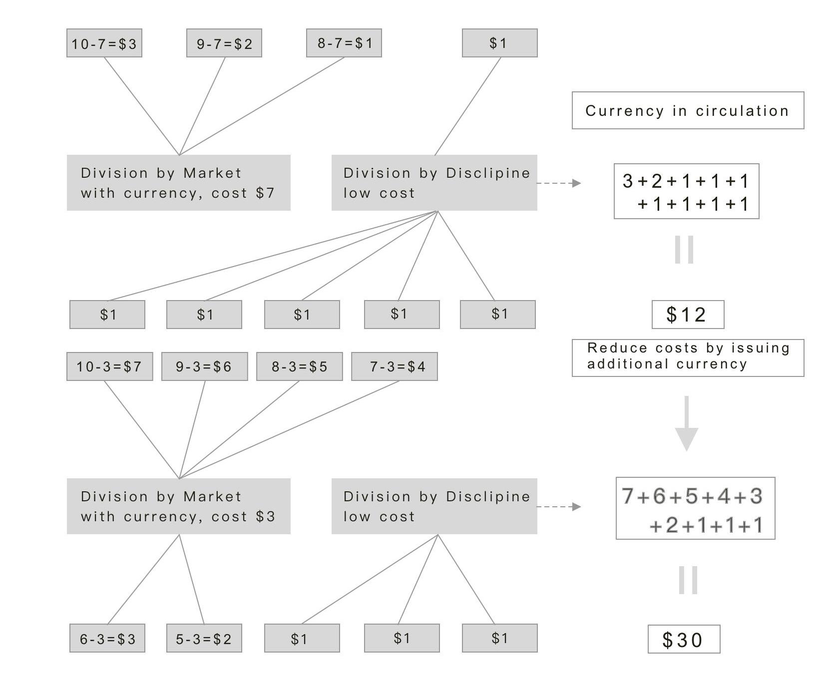
假設市場上有?10?種貿易和分工活動,每種活動帶來的收入分別是?10?元、9?元、8?元……1?元。
消費者支付的邊際成本為使用貨幣的成本,當這個貨幣稀缺時,成本則很高,此處假如為?7元,則收入?10?元的活動會獲得?3?元利潤,收入?9?元的活動會獲得?2?元利潤,當收入為?7?元的活動則沒有利潤,收入低于?7?元的活動則無法進入市場分工,它們要么被消滅,要么只能依附在戒律組織里,因為戒律組織可以靠專制、服從、信仰、禁忌等條例降低成本。

區塊鏈公司R3預計在第一季度完成1.5億美元的融資:金色財經報道,總部位于紐約的成立四年的區塊鏈初創公司 R3 的創始人兼首席執行官 David Rutter 今日證實了早先有關 R3 正在籌資 1.5 億美元的報道,稱其“尚未結束”但 R3“取得了非常好的進展”并且“將在早期結束”新年的一部分。” Rutter 還詳細介紹了 R3 的區塊鏈平臺 Corda,該平臺由該公司的 CTO Richard Gendal Brown 開發,他曾是 IBM 的行業創新和業務發展執行架構師。
R3 目前的成員包括摩根大通、德意志銀行和湯森路透。最初的 42 家銀行成員中有超過 90% 的人表示有興趣投資,但兩家最初的參與者——高盛集團和桑坦德銀行——決定退出該財團,不參與本輪融資。[2023/3/18 13:11:27]
圖?2?貨幣不足導致只有部分交易可以市場化
現在大部分人已經認識到用貨幣進行組織和分工的平均效率大大高于基于戒律的分工。
歷史上商人、資產階級也通過革命等各種斗爭奪回了發行貨幣的權力并保持到了今天。但即使回到之前的案例,假設貨幣不再稀缺,貨幣成本降低至?3元,那么結果將是市場的擴大,分工的擴大,對應的是基于戒律的分工規模將越來越弱小。

圖?3?貨幣增加帶來市場分工擴大
補充一點,此處的貨幣增加來自于分工需求的存在而增加,而非來自食利階層為了掠奪民間財富進行的增發。
GSR首席執行官:投資零知識證明、去中心化期權交易、借貸協議和去中心化保險感到興奮:金色財經報道,GSR首席執行官Jakob Palmstierna表示,如果你真的相信這個領域,現在是部署資本的好機會。Palmstierna表示對投資零知識證明、去中心化期權交易、借貸協議和去中心化保險感到特別興奮。
Palmstierna承認加密投資世界面臨著充滿挑戰的時期。一方面,利率上升使美國國債等安全資產的回報更具吸引力,從而減少了投資者可用于加密貨幣和風險投資等另類投資的現金。另一方面,資本成本更高,LP資本已經更難獲得了,籌集資金的環境要艱難得多[2022/12/2 21:18:10]
總之,基于奴役和賞賜的貨幣就是無法和基于貿易分工發行的貨幣競爭,使得在歷史上貨幣的定義權和發行權發生了更迭。
信用貨幣淘汰商品貨幣
如果用?M?表示市場規模,Q?表示交易的規模,V?表示交易的種類,x?表示交易規模帶來的貨幣需求,y?表示交易種類帶來的貨幣需求。則有如下的公式:
M=Qx??Vy
當貨幣數量一定時,即?x+y=1,則交易規模和交易種類存在「替代?–?取舍」的關系,意味著交易規模越大的經濟體,分工水平就越低。這也解釋了在貨幣不足的年代,常有小國獲得與其自身規模不匹配的國家力量,如大航海時代的葡萄牙、西班牙、荷蘭,甚至更早期的威尼斯;而大國反而難以成為高收入經濟體,如?200?年前的奧斯曼帝國和大清帝國,當時被稱作西亞病夫和東亞病夫。
而當貨幣數量可以擴張時,即?x+y>1?,則市場規模?M、市場廣度?Q、市場深度?V?都將成倍放大。所以在信用貨幣時代,百萬人口的小國影響力逐漸下降,億級人口的大國影響力逐漸上升。
BIT Mining安撫投資者,因紐約證券交易所威脅其退市:金色財經報道,紐約證券交易所通知BIT Mining公司,由于其股票連續30多天在1美元以下交易,因此“不符合”上市標準。該公司董事長Bo Yu在一份聲明中表示,目前的股票交易不應該令人擔憂。他說:“盡管市場環境動蕩不安,但請放心,目前的股價不會對我們公司的正常業務運營和我們在未來為投資者創造價值的能力產生影響。”
紐約證券交易所發布聲明稱,BIT Mining的股票可能會因低于1美元的交易時間超過30天而被退市。該公司被給予六個月的時間來遵守相關規則,否則紐約證券交易所將開始暫停和退市程序。(The Block)[2022/8/20 12:37:19]
商人、資產階級獲得貨幣發行權時并沒有立刻認識到這個問題,雖然開始了紙幣的發行,但仍然以金本位為主,本質上還是商品貨幣,仍然存在貨幣不足的現象,雖然市場的擴張不再受戒律組織的干擾了,但商人自身的儲蓄、財富跨代傳遞的需求卻阻礙了市場擴張:商人們賺的越多,就會收藏、貯存越來越多的貨幣,使得當下流通的貨幣逐漸短缺。貨幣減少的直接結果就是市場競爭的「內卷化」:分工水平不增反降,競爭失敗的群體又退回到戒律組織里,甚至最后帶來經濟崩潰。

圖?4?因儲蓄導致流通貨幣減少,部分商業退回到了戒律分工
后來人們是通過以「未來收益」定價的信用貨幣解決了貨幣不足的問題,「未來收益」也從實物脫離,成為一種特殊的商品:資本,如債券、股票、不動產等。
美國財政部將Tornado Cash列入黑名單,禁止美國公民使用:8月8日消息,美國財政部海外資產控制辦公室(OFAC)將TornadoCash納入制裁名單(SDN),包括其網站以及多個以太坊和USDC錢包地址。所有美國個人和實體都被禁止與TornadoCash或任何與該協議綁定的以太坊錢包地址進行交互。(CoinDesk)[2022/8/8 12:10:22]
信用貨幣之間的競爭
信用貨幣背后是「未來收益」,好的「未來收益」意味著能創造更多的貨幣,意味著更多的泡沫。因此,信用貨幣的競爭呈現出,誰更多誰就更好,這樣反「常識」的樣貌。
如果用?C?表示創造的資本,即「未來收益」,R?表示預期現金流收益,d?表示貼現率,則有:
C=d*R
任何資本都有兩個獨立的貼現率:真實貼現率?d?和臨界貼現率?D。前者即資本實際獲得「未來收益」對應的貼現率;后者則是指「未來收益」最大化時對應的貼現率。如果把臨界貼現率?D?與真實貼現率?d?之間差額?d=D-d??定義為信用冗余,風險就可以寫為?D/d?。臨界貼現率越大,風險越小;信用冗余越少,風險就越大。
臨界貼現率?D?只有在信用崩潰時才能被真正確認,因為信用不能無限大,所以臨界貼現率?D?一定存在,但無法直接確認。
當預期現金流收益相同時,不同的貼現率將產生不同的「未來收益」,如果市場允許套利,則高貼現率的信用一定會驅逐低貼現率信用。因此,從貨幣數量的角度,最優的真實貼現率?d?將盡可能趨近于臨界貼現率?D,以創造更多的資本。

圖?5?同等現金流下,更高貼現率創造更多的資本
另一方面,從風險的角度,當?d?貼近?D?時,d?接近于零,意味著風險?D/d?趨于無限大。如果追求風險最小,則最優的真實貼現率?d?應接近?0,即回到商品貨幣,或者取消市場。
所以同時滿足最大數量和最大風險的「最優貼現率」不存在,它意味著效率和風險的權衡。因此,信用貨幣之間的競爭實際上取決于臨界貼現率?D,更高的?D?意味著在不犧牲d?時也能獲得更高的真實貼現率?d?。

圖?6?貨幣$?擴張時貨幣?¥?也會擴張
假設貨幣?$?由?A?國信用生成,其臨界貼現率?D$?為?100;貨幣?¥??由?B?國信用生成,其臨界貼現率?D¥?為?50。當兩個貨幣公開競爭時,只要?$?的真實貼現率?d$?上升,因為套利,則?¥?的真實貼現率?d¥?只能跟進。

圖?7?貨幣?¥?-?D¥?與貨幣?$??的?d$?同步的過程
一旦?$?的?d$?超過了?50,¥??繼續跟進則會逼近?D¥?,造成?d¥??接近零,加大了風險,這時貨幣?¥?的最優選擇,就是與貨幣?$?掛鉤。貨幣?$?的真實貼現率?d$?成為了貨幣?¥??的臨界貼現率?d¥?。

圖?8?貨幣?$?的收縮使得?d¥??無論怎么調整,d¥?』?和?d¥??都會有一個接近零
在降息和貨幣擴張的周期中,貨幣?¥??將真實貼現率?d¥??提高到自己臨界信貼現率?d¥??之上;但如果進入加息和貨幣收縮的周期,貨幣?$?將真實貼現率?d$?降到貨幣?¥??的真實貼現率?d¥??以下,以貨幣$?的真實貼現率?d$?作為自己臨界貼現率?d¥??的?B?國,就會更早出現信用冗余d¥??接近零的情況,債務危機隨之爆發。
總之,信用貨幣之間的競爭比的是誰能合理的創造更大的泡沫。臨界貼現率?D?的差值就是優勢,對于發行法幣的國家主體,D?取決于國家信用。
從創業到運營
所有的商業模式都可以分解為資本型增長和現金流增長兩個階段,即創業和運營,對加密和?web3.0?行業也不例外。用公式表示則為:
創業階段:C–I=S,S>=0
運營階段:R–V=S',S'>=0
資本創造:C=R*d
其中,
C??代表資本,是「未來收益」的貼現,表現為資產的估值;
I??代表一次性投資,如風投和基金的早期投資;
S??代表資本剩余,即市值大于投資的部分;
R??代表真實的收益,如平臺的抽水、鏈上?gas?的消耗;
V??代表可變成本,如公司對員工的薪水、dao?對社區成員的激勵、辦公場所的租金等;
S』?代表現金流收入大于支出的部分;
d??則為貼現率。
行業內大部分?web3.0?應用、新公鏈的很多生態項目,目前仍處于創業階段,未來它們面臨的壓力可能不是熊市,而是要直接和強勢的?web2.0?公司競爭。
它們需要發行的自己的Stablecoin,一方面可以獲得更高的估值?C,因為Stablecoin的貼現率更高,另一方面使用Stablecoin將更快切入市場,主動獲取行業外用戶,為將來的再融資或者進入運營階段積累潛在的?R,而不是等?「加密行業普及后,就會有很多人用我們的應用了」,那樣的話就太晚了。
行業內規模較大的公鏈、Defi?協議、中心化交易平臺已經進入運營階段,未來它們只要發行自己的Stablecoin并以此為結算和開銷,便可以更容易的為自己創造正向現金流,鞏固自己的優勢,按計劃開拓新的市場,不用擔心市場波動,換個角度想,現在的已經形成規模優勢的亞馬遜和特斯拉,雖然自己不發行Stablecoin,但通過自身經營已經能源源不斷賺取法幣現金流,所以已經不會受股價因非自身原因而下跌的負面影響了。
對于比較成熟的項目,發不發行Stablecoin不是二選一問題,而是先后的問題,因為發Stablecoin的項目將在運營階段對不發的項目形成優勢,前者?S『?持續大于零,而后者伴隨著失勢其?S』??將小于零,最后被用戶和資本拋棄。
結論
人類走出文中第一章經歷了上千年,走出文中第二章經歷了約?200?年,目前正經歷文中第三章的階段,至今時間約為?50?年。
加密貨幣行業以?2015?年?bitfinex?上線?usdt?交易山寨幣取代了?BTC?作為山寨幣交易對為時間點,標志著行業已經走出了第一章的階段;目前?binance?交易平臺發行了自己的?busd,Terra?發行了ust,以及諸如?mim、ohm?等算法Stablecoin,標志著行業逐漸進入文中第二章的階段;可以預見未來不管監管的尺度松緊,行業一定會進入文中第三階段,屆時所有的項目都會將被問道:「為什么不發Stablecoin」。
原文標題:《作為武器的穩定幣》
原文作者:rywang-signifier,元宇宙資本
來源:金色財經
一文深度拆解,什么是Arweave?Arweave初學者的關鍵術語,Arweave初學者必不可少的工具,如何上傳數據到Arweave?編者按:原文來自Arweave官方介紹.
1900/1/1 0:00:00在Web3掀起「價值回歸用戶」的風潮時,虎符快速跟進,它選擇開放流動性、供給端入口,支持用戶為平臺提供交易流動性并賺取手續費收入.
1900/1/1 0:00:00原文標題:TheNewSocialtechstack原文作者:JanBaeriswyl,極客文化 編譯:海爾斯曼,鏈捕手 傳統的社交媒體是一出“爛戲”在當前的社交媒體環境中.
1900/1/1 0:00:00撰文:EmilyNicolle來源:Bloomberg風投基金AndreessenHorowitz(a16z)的合伙人ChrisDixon認為.
1900/1/1 0:00:00在今日YouTube發布的致創作者的公開信中,該平臺首席執行官SusanWojcicki建議,該公司將考慮采用許多新興的Web3.0工具,包括NFT等,幫助創作者賺錢.
1900/1/1 0:00:00壬寅虎年將至,圍繞虎元素的主題藝術藏品也成為2022年開年的熱門話題。老虎威風凜凜,在生肖中象征吉祥、辟邪,也一直是年俗文化中的熱門之選.
1900/1/1 0:00:00