BTC/HKD-0.44%
ETH/HKD-1.06%
LTC/HKD-1.16%
ADA/HKD-2.12%
SOL/HKD-0.99%
XRP/HKD-0.87%2021年3月11日,藝術家Beeple的作品《Everydays:TheFirst5000Days》在佳士得官網上以69,346,250美元成交,成為最貴NFT藝術品,同時該作品成為在世藝術家拍賣作品價格排行榜中的的“第三高價”。
引言
??根據coingecko的數據,截止到2021年10月初,NFT的總市值為229.7億美元,占全球加密貨幣市值的1.2%,24小時交易量32.5億,且仍在保持強勁的增長勢頭,NFT系列的虛擬貨幣,一月數倍、十幾倍的漲幅,比如SAND、MANA等。
??另外,騰訊、阿里、網易等境內大型企業大幅進軍NFT賽道以及元宇宙概念的大火,這導致越來越多人開始對NFT發出疑問,其究竟是郁金香的泡沫還是數字經濟時代的前奏?

問題的提出
第一
NFT產品,能否解釋為“證券”,境內發行NFT,是否應當遵循《中華人民共和國證券法》?
第二
2017年9月24日,中國銀行聯合七部委下發《關于防范代幣發行融資風險的公告》,明確:“代幣發行融資,本質上是一種未經批準非法公開融資的行為,涉嫌非法發售代幣票券、非法發行證券以及非法集資、金融詐騙、傳銷等違法犯罪活動。”
那么,項目方在境內發行NFT,是否屬于變相的“代幣發行融資活動”,進而屬于非法金融活動?
第三
NFT作為數字資產“確權”的方式,為科技創新、文化傳播、知識產權保護注入新的活力,作出了正向的貢獻;但是,其已呈現出易引發金融風險,進而演變為非法金融的態勢,如何平衡利弊,使得該項創新造福于我們的國家和人民?
過去30天內參與Axie Infinity游戲的錢包數量減少約19%:金色財經報道,根據游戲數據網站Activeplayer的數據,Axie Infinity在過去30天內不但沒有增加新的游戲玩家,反而流失了6,000多名用戶。加密貨幣研究人員DappRadar似乎也贊同這種下降,其發布的統計數據顯示,在過去30天內,參與該游戲的數字錢包數量也減少了約19%。據該網站稱,上個月交易量和交易量均下降了約30%。[2023/7/11 10:47:03]
第四
NFT產品在實踐中的落地應用,其合法、合規的邊界在哪里?
NFT市場綜述
??2014年5月,藝術家、黑客及作家RheaMyers發表一篇名為“ArtworldEthereum”的文章,在該文中她指出,“數字藝術作為智能資產有三種情況。第一種是概念或代碼藝術案例,其中合約本身的代碼就是藝術品,或包含藝術品。第二種是以太坊存儲案例,其中小型數字藝術品存儲在以太坊數據存儲中。第三種是存儲標識符的情況,合約中只存儲藝術品的標識符”NFT的種子自此便被埋下。
???
??2017年6月,世界上第一個NFT項目CryptoPunks正式誕生。同年,CryptoKitties的推出使得NFT正式進入公眾視野。2018-2020年,NFT進入建設期,NFT生態不斷發展。2021年,NFT行業進入快速擴張期,交易量和交易額迅速提高。

圖:CryptoPunks部分作品
??NFT全稱為Non-FungibleToken,中文名是非同質化通證,其作為獨特的數字資產,正如薩姆·迪恩所言,“NFT是儲存在區塊鏈上數字分類賬上的一個數字單元,它能夠證明一個資產是唯一的,”故而具有不可分割、不可篡改、不可替代、獨一無二等特性。
幣安任命Richard Teng負責美國以外所有區域市場:5月29日消息,幣安任命Richard Teng負責美國以外的所有區域市場,這位高管在不到兩年前加入幣安。
據公司發言人說,新的任命將于周一生效,這是Teng之前領導亞洲、歐洲、中東和北非業務職責的擴展。他于2021年8月加入該公司,擔任新加坡區域首席執行官。[2023/5/29 9:48:50]
???
??相對而言,FT也就是同質化通證,相互之間沒有任何區別,且可以拆分成更小的單位,而每個NFT都擁有獨特且唯一的標識,無法拆分和互換。如果說FT是區塊鏈技術在數字世界中實現了對貨幣、證券等現實權益的映射,那么NFT理論上就具有映射整個現實世界的可能。
表:同質化代幣與非同質化代幣對比

??從技術層面而言,NFT以智能合約形式發行,一份智能合約可發行一種或多種NFT資產,包括實體收藏品、活動門票等實物資產和圖像、音樂、游戲道具等虛擬資產。

圖:Coolcat部分作品
目前認為,NFT的核心價值包括以下幾點:
???第一,虛擬商品資產化。新冠疫情加快了數字經濟時代的到來,在互聯網世界,我們僅擁有已購虛擬物的使用權,無法使其真正成為我們的資產。NFT的出現事實上拓寬了資產的邊界,除實物資產外,虛擬世界中不僅僅是虛擬貨幣被認為是數字資產,任何一種獨特性資產都可通過智能合約上鏈從而確定權屬,由此被鑄成NFT,這也提高了虛擬物的可交易性。
“WebAssembly”公司Dylibso完成660萬美元種子輪融資:金色財經報道,“WebAssembly”公司Dylibso宣布,完成660萬美元種子輪融資,Felicis領投,boldstart ventures、Pebblebed和Crew Capital 跟投。WebAssembly(簡稱wasm)是一個虛擬指令集體系架構(virtual ISA),整體架構包括核心的ISA定義、二進制編碼、程序語義的定義與執行,以及面向不同的嵌入環境(如Web)的應用編程接口(WebAssembly API)。據悉,Dylibso公司推出的首款產品Modsurfer目前已經上市,將專注于Web3/區塊鏈、瀏覽器、插件和去服務器四個核心領域。(finsmes)[2023/3/25 13:25:47]
???第二,NFT依托于區塊鏈技術,能夠有效解決資產確權問題。在元宇宙大火的同時,理性人士都認為,作為元宇宙的基礎設施之一的NFT,其自身的發展對于元宇宙的實現至關重要。只有先解決了資產確權問題,才能去驅動更多人為虛擬世界的建造出力。
???第三,目前NFT被廣泛應用到藝術品版權保護領域,無論說它是NFT鑄造者為其健康發展提出來的一項“正向價值”,還是說它是又一場資本的狂歡,拋卻其炒作帶來的巨大風險,它本身也確實為知識產權保護提供了新思路。創作者能在NFT作品的流轉中獲得持續的版權收益,如在OpenSea平臺,NFT創作者最高可設立10%的版稅費用。
NFT平臺發行存在的問題
國內現有NFT發行平臺的分類
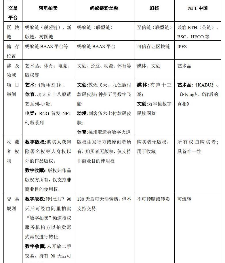
???目前中國市場仍處于起步摸索階段,國內由于監管政策的差異,NFT的發展路徑相較國外更加保守。國內主流的NFT發售或交易平臺主要包括阿里拍賣、螞蟻鏈粉絲粒、幻核和NFT中國。
蘋果AR/VR環境交互系統專利獲授權:10月25日消息,天眼查顯示,10月18日,蘋果公司“與增強和虛擬現實環境交互的系統、方法和圖形用戶界面”專利獲授權。專利摘要顯示,該專利中的一種計算機系統在增強現實環境中同時顯示:包括相應物理對象的一個或多個相機的視場的至少一部分的表示,該表示隨著視場內容的變化而被更新;以及虛擬用戶界面中基于視場中相應物理對象的位置確定的相應位置處的虛擬用戶界面對象。在對應于虛擬用戶界面對象位置處檢測到輸入的同時,響應于相應物理對象的移動,該系統根據輸入相對于相應物理對象移動量值來調節虛擬用戶界面對象的外觀。(金十)[2022/10/25 16:38:12]
表:國內主流NFT發行平臺比較

國內現有NFT發行平臺存在的問題
??NFT作為新時代的產物,雖然一直打著數字確權的口號進行擴張,但是在知產領域中的運用卻比較少,更多的是資本背后的炒作,無論是佳士得排行出天價的《Everydays:TheFirst5000Days》,還是今年異常火爆的朋克頭像,都反映出NFT是在無序中混亂成長。
那么,在國外NFT市場處于混沌初開的局面下,國內NFT發行平臺又存在何種問題?
1.定價機制問題
??當前,無論是互聯網大廠發行的NFT還是藝術創作者發行的NFT,并沒有統一的定價標準和定價方案。例如,2021年6月23日,阿里巴巴與敦煌美術研究所聯合發布了兩款NFT皮膚,分別為敦煌飛天和九色鹿皮膚,全球限量發行16000個。兩款產品標價為10個支付寶積分和9.9元,推出后很快售罄。
Terawulf的Lake Mariner采礦數據中心已部署12,000名礦機:金色財經報道,上市礦企Terawulf宣布該公司的Lake Mariner采礦數據中心啟動并以30兆瓦(MW)的容量運行后,11天后,該公司透露了近12,000名礦機在紐約的設施中運營。Terawulf于9月19日宣布,采礦業務“在Lake Mariner的運行速度總計超過1.3EH/s”。增加的哈希率要歸功于已在紐約站點部署的近12,000名比特幣礦機。(news.bitcoin)[2022/9/21 7:11:45]
??2021年8月3日,許知遠擔任主持的《十三邀》推出300枚“黑膠唱片NFT”,在騰訊旗下的NFT交易平臺“幻核App”上線,單價18元,瞬間售罄。在這兩個典型的互聯網大廠發行NFT的案例中,我們可以發現一個很關鍵的問題,那就是定價。

圖:阿里拍賣平臺NFT作品RNG像素頭像—WEI03
???NFT發行平臺的定價機制是怎樣?他們的定價依據又是如何?這個問題沒人討論也沒有回答,但是在缺乏定價基礎的條件下,進行NFT作品的發行,就會導致炒作投機盛行。例如阿里發行的敦煌飛天皮膚,定價才9.9元,但是發行之后卻被炒作到天價,在二手平臺閑魚上,敦煌飛天NFT最高價格被炒到了150萬元一個。隨后,敦煌飛天和九色鹿皮膚相關商品被閑魚官方下架。短短幾天之內15萬倍的漲幅,反映出的就是價值和價格嚴重不相符合的邏輯。
??而深層次的原因就是缺乏相應的定價機制所帶來的金融炒作的結果,換句話說,也就是無價的可能就是最貴的。如果NFT發行平臺無法形成合理的定價機制,那么就難以遏制炒作投機的盛行。尤其是以NFT打造的數字藏品,其本身是一種二次創作,文化傳播性大于投機性,在這樣的前置條件下,如何有效避免出現動輒加價萬倍的結果,從而導致發行初衷和市場結果背道而馳,這就需要建立較為科學合理的定價機制。
2.發行數量問題
??由一些互聯網大廠發行,發行的NFT作品往往不是為了追求藝術價值本身,更多的是作品背后的文化傳播,故每次發行的數量都是較為龐大的。例如上文中提到的敦煌飛天的NFT皮膚發行數量就達到1萬多個,這種通過幾行代碼和區塊鏈技術生成的作品,如果沒有明確的發行數量規定,也容易造成發行作品的泛濫,容易成為資本斂財的工具。尤其是對于一些并不了解數字藏品的群眾而言,如果跟風的去買一些發行量巨大的NFT作品時,容易成為資本的韭菜,導致虧損。
???而且,即使平臺在某一時間內限額發行某件NFT作品,但是如果沒有在發行框架體系內進一步規制,也會導致后續增發問題,從而帶來前款作品的貶值。因此,對于同質化的NFT作品發行數量的問題,還需要進一步進行論證和研究。
3.類金融化炒作
??所謂“類金融化”,是指一些商品價格原本取決于實體供求關系,現在卻被滲入了金融因素的現象。NTF本身就含有金融屬性,但是因為我國相關的虛擬貨幣政策導致其無法正常在二級市場流轉,但是這并不能消弭掉它本身的類金融化的屬性。
??正如上文所說,在投資者的肆意炒作下,原本用作收藏的部分大廠NFT,已經變成了“擊鼓傳花”的游戲。雖然NFT確實具有不可復制、唯一性等特點,但這種唯一性只在以太坊這類交易平臺生效。從使用價值層面來講,用戶不費粗灰之力,可以手動截圖復制這些NFT產品,除非用作商業化才可能被人告侵權。
???正因如此,被炒作的大廠NFT實際只是為了拉動價格,推高整體價格讓賣家好收割,這些金融模式,導致NFT實際已淪為金融炒作的標的,而非藝術品或商品的價值本身。而跟風購買的用戶,會因無法轉讓成為高價NFT的接盤俠。
???

圖:幻核平臺NFT作品“萬華鏡”數字民族圖鑒·漢族
??
??雖然騰訊“幻核”社區里公布NFT產品購買的參與條件時,也強調“幻核”目前所售NFT均不可二手交易,不可轉讓贈送。螞蟻鏈也在發布付款碼NFT之后多次表示,這些NFT商品有別于海外市場的NFT,只允許在有限范圍內欣賞、收藏和展示,不能像商品或是加密貨幣一樣在二級市場進行買賣交易。但是并不妨礙一些商家和個人,在場外交易等端口,將NFT推到炒作的風口,而這也是NFT發行平臺走向正規化、合法化所必須面對的問題。
插圖:來自baidu圖片、阿里拍賣平臺、幻核平臺、Opensea
腳注:引自SamDean'$69millionfordigitalart?TheNFTcraze,explained'availableathttps://www.latimes.com/business/technology/story/2021-03-1l/nft-explainer-rypto-trading-collectibleaccessedApril22021
聲明:圖文來自網絡的,如有侵權請聯系刪除
作者簡介

劉磊,經濟法學碩士,北京盈科律師事務所執業律師,盈科總部評選的“十佳未來之星”,盈科上海“新十年.新青年”先進典型,甘肅政法大學人工智能法治研究院研究員。
實務:劉律師代理涉數字貨幣民刑事案件近百件,專注于數字貨幣、區塊鏈等新經濟領域法律合規。
學術:劉律師已發表學術論文2篇,分別發表于《上海政法學院學報》、《社會科學動態》,其中一篇榮獲“廣西省法學會一等獎”;在中央級報紙——《民主與法治報》發表論文兩篇;在公眾號發表文章50余篇;編寫《數字貨幣與法》一書。
劉律師曾受邀為“甘肅省律協青年領軍人才”做講座;受邀參加“首屆數字金融法治論壇”做發言;受邀為海南省司法廳主辦的“涉外法律服務律師人才培養班”做講座;受邀為甘肅政法大學做主題演講。

錢偉,北京盈科律師事務所律師,法學碩士,長期致力于數字金融、數據合規、區塊鏈及第四方支付等方向研究,在《中國司法》等國家級核心期刊發表相關專業論文十余篇,對互聯網金融的商業模式運營過程中,各環節的風險診斷與防控具有具有多層次、多維度及全面性的判斷。對于新型問題的解決具有多視角的路徑。為廣大客戶提供專業、負責、溫馨的法律服務。虛擬貨幣刑事犯罪,重大民商事合同糾紛。

占青,法律碩士,北京盈科律師事務所律師助理。
在從事法律服務工作期間,參與了團隊大量的非訴、民事訴訟、涉外合同糾紛等案件工作。長期對金融法與民商法方向法律知識進行深入研究,已發表3篇中文核心期刊論文,參與編寫《數字貨幣與法》一書。
來源:金色財經
Tags:NFT區塊鏈INEWEBFtribe Fighters (F2 NFT)區塊鏈的未來發展前景數字化研究DefinexEnergy Web Token
加密市場境內外的發展差異迥然,境外市場如火如荼,境內市場悄然清退,是什么造成了這樣的差異,是一直主導歷史發展的文化差異,還是深謀遠慮未雨綢繆的布局? 這個十月我們隔岸看花湊個熱鬧.
1900/1/1 0:00:00原文來自:Dapprader原文作者:PedroHerrera 翻譯:Moni 自MekaVerse?NFT?推出一個多月以來,曾經圍繞該NFT系列展開的炒作似乎已經不復存在.
1900/1/1 0:00:00中國首位3D地畫藝術家,北京奧運會、上海世博會正式參展藝術家,四次吉尼斯世界最大、世界最長3D立體繪畫記錄創造者齊興華,正式與文藝復興NFT交易平臺簽約.
1900/1/1 0:00:00近日,具有中國特色的數字藝術品——一體化數字藝術品(IDA)傅抱石《待細把江山圖畫》、齊白石《貝葉工蟲圖》、李可染《清漓漁歌》已在全球最大的數字藝術品交易市場OPENSEA平臺陸續上線.
1900/1/1 0:00:00DeFi數據 1.DeFi總市值:1540.09億美元市值前十幣種價格及本周漲跌幅,數據來源:CoinGecko2.去中心化交易所24小時交易量:36.2億美元過去24小時DEX交易量數據來源:.
1900/1/1 0:00:00元宇宙的熱度來的比預想的快不少,甚至在巨頭們還在摩拳擦掌之時,市場已經發生了過度反應,但細心去觀察,我們會發現,這個領域依然是媒體的熱度居多,還不是行業的熱度,因此.
1900/1/1 0:00:00