BTC/HKD-0.58%
ETH/HKD-0.96%
LTC/HKD-1.68%
ADA/HKD-1.14%
SOL/HKD-2.37%
XRP/HKD+0.27%作者:01區塊鏈/來源:海盜號
原標題:《“中國制造”聯盟鏈的三個階段》
相較私有鏈的封閉、公鏈的難以監管,聯盟鏈更符合國內發展和監管的要求。自2016年開始,我國便開始了探索和發展聯盟鏈的征程,目前國內聯盟鏈已經形成豐富的生態。根據國內不同時期涌現的聯盟鏈,本文將國內聯盟鏈的發展分為三個階段:以探索聯盟鏈底層平臺為主,聯盟鏈開始起步;互聯網巨頭領銜,創業公司迸發的局面豐富了聯盟鏈的落地和應用;BSN的出現打破了鏈之間的孤立,長安鏈意味著聯盟鏈在軟硬件上的另一次突破。
一、國產聯盟鏈初現
2015年9月,美國金融科技公司R3CEV聯合包括摩根士丹利、高盛、匯豐在內的42家全球知名銀行,探索區塊鏈技術在金融領域的應用,并推出了第一個區塊鏈聯盟——R3區塊鏈聯盟。R3在監管下實現數字協作,連接著來自私營和公共部門的400多家機構,推動了資本市場、全球貿易和保險等業務,且證明了聯盟鏈的可行性。
孫宇晨開始將近1.6萬枚以太坊解除質押:6月21日消息,據Nansen員工Martin Lee監測,孫宇晨開始將15804.72枚以太坊(價值約2500萬美元)從Lido上解除質押。[2023/6/21 21:52:39]
2016年,Linux基金會創建了Hyperledger,該項目聯合IBM和英特爾、三星、微軟、Visa、美國運通等組織,并推出了HyperledgerFabric等聯盟鏈底層開發平臺。該聯盟鏈將合作領域擴寬至包括銀行、供應鏈管理、物聯網、制造和基于生產的領域。至此,國際上掀起了聯盟鏈的熱潮。
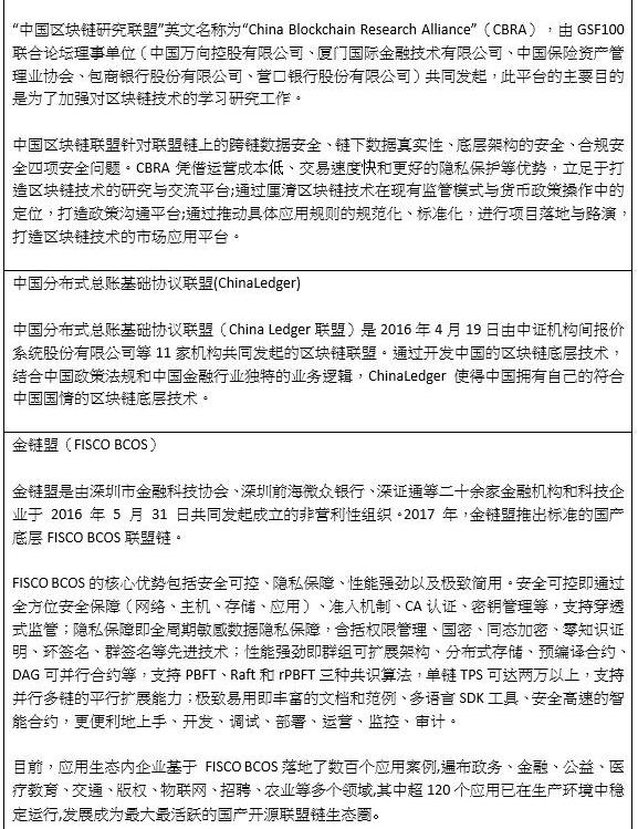
在聯盟鏈興起的階段,國內以探索聯盟鏈底層協議開發平臺的聯盟也陸續出現。2016年先后成立了中國區塊鏈研究聯盟、中國分布式總賬基礎協議聯盟、金融區塊鏈合作聯盟。三大聯盟協力編寫《中國區塊鏈技術和應用白皮書》,為聯盟鏈的發展制定行業標準。
中國移動今日在福州新區完成閩港區塊鏈“中移閩鏈”和“中移香港鏈”的跨境跨鏈流通測試:6月19日消息,據C114通信網報道,中國移動今日在福州新區完成閩港區塊鏈“中移閩鏈”和“中移香港鏈”的跨境跨鏈流通測試。本次測試采用中國移動研究院自主研發的“中移鏈”跨鏈服務和跨鏈NFT智能合約技術方案,構建鏈間標準跨鏈協議,通過“跨鏈服務+鏈適配器+智能合約”實現一套標準跨鏈原語,支持不同鏈之間進行通用數據和數字資產的跨鏈互操作,實現不同鏈之間的可信交互、雙向流通,從而構成區塊鏈價值信任網絡,為閩港兩地通用數據在不同區塊鏈間的可信交互、自由流通提供堅實基礎。“中移閩鏈”目前部署在福州長樂數據中心,后續將在平潭綜合實驗區落地部署,“中移香港鏈”則部署在香港的云資源池。下一步,“中移鏈”將與福建實達集團自主研發的區塊鏈平臺進行打通,實現閩、港和社會三方跨鏈協同服務。[2023/6/19 21:47:16]
但由于缺乏相關技術和協作體系,國內開發者仍然依賴HyperledgerFabric等“進口”聯盟鏈。2017年,“國產”聯盟鏈開始蓬勃發展。該年,FISCOBCOS在金鏈盟開源工作組的基礎上誕生,并宣布開源。這是中國較早出現的金融級聯盟鏈開源底層平臺,并已發展成國內最大的開源聯盟鏈生態。
CoinFLEX重組已獲得塞舌爾法院的批準:3月7日消息,CoinFLEX公告表示,重組已獲得塞舌爾法院的批準。CoinFLEX預計法院將在本周公布書面命令。鎖定資產(LUSD、LETH 等)的交易已停止。CoinFLEX希望盡快實施重組,并在法院命令發布后24小時內不會重啟鎖定資產交易,以便讓所有鎖定資產持有人充分了解情況。CoinFLEX將在收到書面法庭命令后詳細說明后續步驟。
據悉,2022年8月,CoinFLEX向塞舌爾法院申請重組,以解決資金短缺問題。它將尋求存款人和法院的批準,以向存款人發行rvUSD代幣、CoinFLEX股權和鎖定的FLEX Coin。[2023/3/7 12:47:25]

Web3玩家共創游戲創企Strider融資550萬美元:2月21日消息,Web3玩家共創游戲初創公司Strider完成550萬美元融資,Makers Fund和Fabric Ventures領投,Shima Capital、Sfermion、Magic Eden和數家基金參投,截止目前該公司的融資總額已達到850萬美元。
Strider聯合創始人Andrew N. Green曾是知名風投a16z合伙人,他們最初希望構建一個DAO,由代幣持有者共同治理基于故事驅動的游戲社區,但后來開始回歸游戲本源,據悉目前已建立了一些早期加密基礎設施,以支持內容所有權和加密貨幣獎勵。(Venture Beat)[2023/2/21 12:20:04]
資料來源:01區塊鏈根據公開資料整理

資料來源:DT財經
二、巨頭領銜,創業公司迸發活力
2017年到2018年,國內聯盟鏈的建設進入了蓬勃生長的階段。除了聯盟鏈底層開發平臺,如金鏈盟開源的FISCOBCOS,國產聯盟鏈項目還興起了由互聯網巨頭推出的聯盟鏈BaaS平臺,如螞蟻區塊鏈BaaS平臺,以及提供聯盟鏈技術輸出服務的新興團隊,如趣鏈科技等。
巨頭在布局聯盟鏈上有天然優勢。借助已有的豐富產業資源和生態圈層,巨頭推出的聯盟鏈能夠快速滲透到不同領域的上下游中。
由于區塊鏈技術具有極高技術門檻,直接在底層操作系統上搭建區塊鏈應用對大多數開發者而言依然存在挑戰,這催生了互聯網巨頭通過BaaS平臺布局二層網絡的發展。2016年6月,騰訊子公司微眾銀行開發出了國內第一個面向金融業的聯盟鏈云服務Baas;2017年7月,百度推出區塊鏈開放平臺BaaS;2018年8月,“京東區塊鏈防偽追溯平臺"BaaS正式上線,商品的原料的生產、加工、物流運輸、零售交易等數據都可以上鏈。

資料來源:01區塊鏈根據公開資料整理
此外,一批創業團隊也開始涌現,為中國聯盟鏈帶來活力。通過研發區塊鏈底層協議技術、推出各種具有針對性的聯盟平臺、聚焦特定落地場景,這些團隊以輸出區塊鏈解決方案的模式提供服務,不斷拓寬聯盟鏈生態的廣度和深度。聯盟鏈的服務場景被進一步拓寬,涵蓋數字版權保護、供應鏈溯源、跨境支付、物聯網、醫療信息共享等場景。

資料來源:01區塊鏈根據公開資料整理
三、向基礎設施扎根,向軟硬件可控延伸
2019年,國產化的聯盟鏈平臺已經具備競爭力。但由于缺乏統一技術標準,各平臺數據和業務缺乏交互,這導致了造鏈成本高、推廣應用困難等問題。而2020年4月份,中國獨立自主的全球性基礎設施網絡BSN的入場改變了這一局面。
BSN由國家信息中心、中國移動通信、中國銀聯、中移金融科技、智慧政企、北京紅棗科技6家公司發起并成立。針對行業內缺乏公認的區塊鏈底層公用基礎設施的問題,BSN解決了造鏈成本高、底層平臺異構、數據無法交互、推廣應用困難等問題。
在國產“鏈”站穩腳跟的基礎上,國產“芯”也被提上日程。2021年1月27日,北京微芯研究院、清華、北航、騰訊和百度等27家聯盟成員單位在京共同發起成立“長安鏈生態聯盟”。喻意“長治久安、再創輝煌、鏈接世界”,“長安鏈”以長安鏈軟硬件技術體系為支撐,成為我國首個自主可控軟硬件技術結合的聯盟鏈。

資料來源:01區塊鏈根據公開資料整理
目前,聯盟鏈在技術層面仍然面臨著挑戰,性能、可交互性及安全隱私需要進一步提升,相關的關鍵技術有待突破。聯盟鏈的發展仍然道阻且長,但我們能夠看到整體上積極向好的趨勢。從底層系統到BaaS平臺,從巨頭到創業團隊,從金融應用到全場景應用,從聯盟孤島到公用設施,從國產“鏈”到國產“芯”。在未來,聯盟鏈將在各個維度繼續深入和發展。
?
Tags:聯盟鏈區塊鏈FLEXCOI聯盟鏈幣有哪些區塊鏈技術通俗講解圖Reflexer Ungovernance TokenKucoin下面有公司嗎
鏈捕手消息,基于Substrate的區塊鏈查詢節點框架Subsquid宣布完成由HypersphereVentures領投的380萬美元種子輪融資.
1900/1/1 0:00:00作者:CarolineA.Crenshaw,美國證券交易委員會專員編譯:PerryWang,鏈聞無論是在新聞、社交媒體、流行娛樂中,還是在人們的投資組合中.
1900/1/1 0:00:00鏈捕手消息,元宇宙3DNFT市場MetaMundo宣布完成270萬美元種子輪融資,AnimocaBrands領投.
1900/1/1 0:00:00作者:念青,鏈捕手 如果你是一個科幻迷,大概會記得《銀翼殺手》開篇的藍色虹膜特寫,影片以那顆巨大的眼球拉開了序幕,和燈光璀璨的工業景致交替閃現.
1900/1/1 0:00:00來源:創宇區塊鏈安全實驗室 前言 Tornado.Cash作為以太坊網絡上最火的去中心化隱私解決方案,打破了存款人和取款人地址之間的鏈上鏈接,做到了交易機密性,保護了用戶隱私.
1900/1/1 0:00:00作者:茉莉,蜂巢Tech近日,中美洲國家薩爾瓦多宣布將計劃建造一座以火山為動力的「比特幣城」,部分資金來自于該國發行的10億美元由加密貨幣支持的主權債券.
1900/1/1 0:00:00