BTC/HKD-0.08%
ETH/HKD-0.3%
LTC/HKD+0.18%
ADA/HKD+0.18%
SOL/HKD+0.09%
XRP/HKD+0.11%我們超越道德,我們超越善惡,我們是變革的催化劑。——《CultDAO宣言》

電影《V字仇殺隊》中的片段鐘聲響起,起爆手柄落下,裝滿炸藥的列車載著V的遺體呼嘯著駛向議會大廈,緊接著議會大廈伴著柴可夫斯基的《1812序曲》幻化成絢麗的煙花,人們紛紛摘下面具,如獲新生。這是電影《V字仇殺隊》里的經典片段,也是CultDAO官方Twitter在1月20日發布的第一條推文里的隨文視頻。隨后CultDAO步步為營,在unicrypt上募資,找SolidProof審計,盡管代幣上線后近2個月寂寂無聞,但最終在3月底迎來爆發,9天暴漲365倍。巨大的財富效應、神秘項目方、KOL做「守護者」、意識形態加持等因素雜糅在一起,讓它迅速成為了各大社群里的熱點話題。「Madebythedifferent.Forthedifferent.」CultDAO帶來了一個全新的敘事,讓推文里的這句話看起來愈發像是對舊世界的檄文了。CultDAO是什么?它是「TheDAO」2.0嗎?
從業務邏輯上看,CultDAO是一個去中心化風險投資基金:社區通過提案投票,社區成員作為投資人以去中心化的方式眾籌參與投資,然后將投資回報以分紅的方式回饋給CultDAO代幣的質押者。但CultDAO不僅僅是一個普通的風投DAO。十多年前,次貸危機、歐債危機席卷全球,越來越多的政府選擇以貨幣擴張來應對危機,從而導致通貨膨脹與貨幣競爭性貶值成為一種常態,這即是比特幣和去中心化金融興起的歷史契機。后來,人們通過DAO,將去中心化的Crypto思想付諸實踐:PeopleDAO競拍美國憲法副本傳為佳話,AssangeDAO為了拯救阿桑奇而奔走呼號,OlympusDAO通過(3,3)模型創造的財富神話為人津津樂道。但新的時代需要新的敘事,僅僅將一件事作為綱領的「TheDAO」1.0亟待升級。戰爭讓加密貨幣在意識形態的思潮開始萌芽,CultDAO用極具煽動性的宣言書、去中心化的提案與投票模式、銷毀私鑰且合約永遠不可更改的堅決將去中心化的意識形態發揮到了極致,打響了「TheDAO」2.0的第一槍。CultDAO如何運轉?
Web3平臺Mind Network完成250萬美元種子輪融資,Binance Labs等參投:6月29日消息,Web3數據安全和隱私平臺Mind Network宣布完成250萬美元種子輪融資,Binance Labs、Comma3 Ventures、SevenX Ventures、HashKey Capital、Big Brain Holdings、Arweave SCP Ventures、Mandala Capital等參投。
據悉,Mind Network此前入選Binance Labs第五季孵化計劃和Chainlink BUILD計劃。Mind Network的戰略合作伙伴包括Chainlink、Consensys、Arweave等。[2023/6/29 22:08:32]
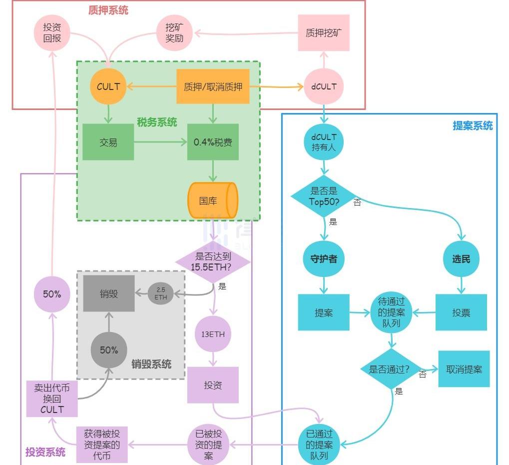
簡單來說,通過投資來盈利是CultDAO最主要的業務。所有關于CULT代幣交易的部分手續費都將填充至國庫作為CultDAO的投資資金,國庫里的資金將自動對社區投票通過的提案進行投資,投資所得的部分收益將回饋給CULT代幣的質押者。大量銷毀帶來的強通縮以及ve模型也是支撐其幣價的重要手段,它們結合起來保證了CultDAO目前的正常運轉。將CultDAO的經濟模型按照模塊劃分,分別是由5個小的子系統構成,分別是稅務系統、質押系統、提案系統、投資系統、銷毀系統。每個子系統各司其職又環環相扣,CultDAO的創始團隊已經銷毀了智能合約的密鑰,合約代碼將永遠無法升級。

美股小幅高開 納指漲0.40%:金色財經報道,美股小幅高開,道指漲0.05%,納指漲0.40%,標普500指數漲0.21%。[2023/6/27 22:03:40]
CultDAO的經濟模型以下為每個子系統的主要功能:稅務系統:每筆交互了CULT代幣的交易將產生0.4%的稅費,稅費將被收集至國庫。事實上,CultDAO的國庫就是一個投資資金池,而與其他風投DAO不同的是,資金池里資金來源并不是投資人的直接投資,而是來自于二級市場上交易CULT代幣的產生的手續費。市場上只要持續有人交易,稅費就會源源不斷地填充至國庫。質押系統:采用ve模型,可以通過質押鎖定流動性代幣CULT來影響供需。代幣的持有者被激勵長期鎖定CULT代幣,然后將其轉換為具有協議治理能力的dCULT代幣,dCULT代幣作為質押權益證明,它的持有者可以獲得質押獎勵和投資回報。當這些CULT代幣被鎖定時,它們會在很長一段時間內退出市場,從而減少拋售壓力。提案系統:dCULT代幣持倉量前50名的人被稱為守護者,他們可以對投資項目進行提案,提案中必須明確項目整體代幣供給、未來會返還給CULTDAO的代幣量、項目白皮書、審計結果、銷毀和分配計劃,并且附上項目的官方社交渠道和合約地址。持倉量低于前50名的人被稱為選民,他們可以對提案進行投票。如果提案通過,在國庫資金量足夠的情況下,資金就會自動發送到這個被投資項目的地址上。同時,守護者只有提案權,選民只有投票權。投資系統:當國庫中的資金量達到15.5ETH后,會自動對已經通過投票的提案進行投資。每次會有13ETH被直接發送至被投資項目的錢包,在事先商議好的規則下,將會定期解鎖被投資項目的代幣,這部分投資所獲得的代幣會被售出重新換為CULT代幣,所得收益其中會有50%會作為持有dCULT的質押者的分紅獎勵。銷毀系統:國庫每一次對提案進行投資,都會自動銷毀價值2.5ETH的CULT代幣。售出被投資項目的代幣所獲得的的收益,也會有50%直接打入黑洞錢包銷毀。CultDAO憑借什么吸引著它的「信徒」?
CoinShares:上周數字資產投資產品凈流出1560萬美元:11月7日消息,據CoinShares周報數據,上周數字資產投資產品凈流出 1560 萬美元,本月凈流出總額已達 1890 萬美元。其中比特幣的流出總額為 1320 萬美元,空頭比特幣投資產品的流出總額為 710 萬美元,以太坊的流入總額為 270 萬美元。或由于 SEC 與 Ripple 案件的進展,投資者信心提高,XRP 的流入總額為 270 萬美元。從區域來看,流出活動主要集中在美洲,美國、加拿大和巴西的資金流出分別為 2100 萬美元、210 萬美元和 180 萬美元。部分被來自德國的 400 萬美元和瑞士的 680 萬美元的流入所抵消。[2022/11/7 12:28:19]
極致的去中心化思想與新敘事

CultDAO主頁「CULT的目的是授予那些為我們去中心化的未來建設和貢獻的人以權利和資助。」打開CultDAO的主頁,這句話赫然眼前。同時,背景樂是電影《大獨裁者》里震撼影史的7分鐘演說FightForLiberty的片段,這部分演說也是公認的卓別林一生中最精彩的演說。1940年電影上映時正值納粹主義橫行,卓別林仍舊無畏地去對抗強權,這種精神指引著CultDAO將去中心化思想發揮到極致:1.采用DAO的形式來進行提案和投資,守護者和選民各司其職,保證權利掌握在大多數人手里。2.被投資的項目要求是反對中心化的、推進去中心化事業的、直接有益于一項崇高的事業。3.審計顯示,項目方主動將合約密鑰銷毀,合約永遠不可更改。
安全團隊:Transit Swap地址已將3180 ETH轉移到“0xfab”開頭的地址:10月2日消息,據派盾檢測,Transit Swap Exploiter地址(0x75f開頭)已將3180 ETH(價值約417萬美元)轉移到“0xfab”開頭的地址。[2022/10/2 18:37:26]

CultDAO社區內的截圖極具煽動性的《CultDAO宣言》推動著去中心化思想落地,社區內有人問誰是負責人時,會有人回答「Nooneandeveryone」。即使是創始人也無法干涉社區的運轉,社區的負責人是每一個人,100%去中心化便是CultDAO帶來的全新敘事。神秘的創始人和KOL的參與在Bankless創始人DavidHoffman的「WhatisCultDAO」視頻中,作為守護者之一的David也不知道CultDAO的創始人是誰。他嘗試做了一些猜測,但都被否定了。不過,在一家名為SolidProof對CultDAO審計后,這家審計機構表示該創始人在行業內很知名。

SolidProof團隊對創始人身份感到震驚有人找到了一個名為CultDAO的NFT,試圖通過種種跡象證明CultDAO的創始人就是Shib的創始人Ryoshi;也有人說官網的UI是AC的風格,這是他決定復出后以匿名身份做的實驗品。眾說紛紜,沒有人知道MrO'Modulus究竟是誰,他選擇匿名可能是因為這更符合去中心化的宗旨。
加密公司Uprise擬通過股票賠付用戶40%的損失:7月21日消息,韓國加密公司Uprise計劃對在該公司全權委托虛擬資產投資過程中遭受損失的用戶賠償總損失金額的40%,即100億韓元(約合764.87萬美元)。不過Uprise一位高層稱,賠償計劃尚未最終確定,在此賠償之前,Uprise計劃通過股票分割增加股票數量。5月份, Uprise因做空Luna代幣(現LUNC)而損失了幾乎所有的用戶資金,總計約267億韓元(約2000萬美元)。當時,Uprise使用機器人顧問技術為Luna代幣(現LUNC)進行期貨交易。[2022/7/21 2:28:47]


真假難辨的「線索」此外,據CultDAO聲稱,MrO'Modulus已經邀請了一些知名Web3項目的創始人擔任守護者,目前對外公開的有:@TrustlessState(Bankless創始人)、@dominicVEMP(vEmpireDDAO的CEO)、@auryn_macmillan(GnosisDAO)、@hackapreneur(JustinWu)、@only_rares(EthereumTowers的CPO)、@deepcryptodive、@META_DREAMER、@abv_avg_joe等人,目前仍在持續邀請知名人士如以太坊創始人V神加入。

守護者邀請名單巧妙的經濟模型

CultDAO的正向飛輪理想狀態下,CultDAO里的守護者和選民們群策群力,合理投資帶來高回報。高回報會吸引更多的資金進場買入CULT代幣并質押為dCULT來獲得質押獎勵和投資獎勵,這一過程會拉升CULT代幣的幣價,同時減少流通量。在CULT代幣交易時,會有更多的手續費去充實國庫,進而帶來更多投資。投資會有大量的CULT代幣銷毀,進一步帶來強通縮,代幣通縮直接有利于持幣者,能夠促進二級市場上的交易。CultDAO的投資能否取得高回報是開啟正向飛輪的關鍵。CultDAO存在哪些問題?
謀不可眾理想情況下,守護者和選民們都會本著對社區負責的態度去行使自己的提案權和投票權,恪守去中心化的準則。而現實情況是,每個人都是利益相關者,CultDAO的投資收益與每個人的決定都息息相關。換句話說,每個人的投資決策都可能為了更符合自己的利益而出現偏差,進而導致最終的投資決策會與原本去中心化的愿景背道而馳。投資是一個專業的事情,高回報的投資決定在最開始往往是反市場共識的。CultDAO的提案投票機制用去中心化的方式將權力下放給更多人,表面上是整個社區集思廣益共同對投資方案做出決策,而實際上缺少最終拍板做決定的「獨裁者」,很可能導致投資結果變得極為平庸。潛在的賄賂與壟斷風險鯨魚可以通過賄賂守護者/選民的方式來影響投資決策,或是發起「女巫攻擊」將CULT代幣質押在多個錢包內來投票,使得CultDAO的投資決策更符合自己的利益。理論上,只要鯨魚們的體量足夠大,是可以憑借一己之力或是多人合謀來操控提案和投票,進而壟斷所有的投資決策。另外,選民參與投票需要支付gasfee,這更加打擊了普通散戶作為選民參與投票的積極性。投資范圍受限優秀的項目/創業者通常都能找到優秀的風險投資,CultDAO具有很大的爭議性的意識形態,可能會使得很多優秀項目望而卻步。同時,CultDAO的投資的項目全部要求發幣,每次13個ETH的投資,對于很多項目來說也遠遠不夠。如果CultDAO只能投資一些小微創業項目,沒有高的投資回報讓正向飛輪轉起來,那最終只能販賣它僅有的意識形態,成為一個memecoin逐漸銷聲。提案投票流程效率低CultDAO與PandaDAO之爭起因是PandaDAO在一位守護者的幫助下,在CultDAO內發起了參與PandaDAO募資的提案,投票時間為期7天。沒料想,在提案發起后CultDAO自身的熱度引流到了PandaDAO,導致PandaDAO的募資在短時間內就觸及了軟頂,翌日就將自動關閉募資,而CultDAO被提案投票機制所限,被「卡住」而無法參與募資。隨后這件事持續發酵,引發了兩個社區的FUD,最后不歡而散。從這里可以看出,CultDAO的提案庫就像是一個效率低下的免費「廣告牌」,登上「廣告牌」的項目由守衛者選出,光鮮亮麗地接受著選民們投票,無論提案通過與否,CultDAO都為它們帶來了熱度與流量。提案投票機制一方面是發揮了去中心化的優勢,將參與投資決策的權利下放給質押者,另一方面去中心化導致無法根據具體情況去臨時更改決策,限制了投資的效率。

CultDAO會是下一個加密貨幣革命嗎?誕生僅僅2個多月的CultDAO憑借著超前的理念,在加密貨幣世界里畫下了濃墨重彩的一筆。擁躉者自稱為「信徒」,異見者則斥之為「邪教」。如果將它作為一場社會實驗,CultDAO無疑是提供了很好的樣本。功過尚且無法定論,時間將去慢慢地檢驗它。柴可夫斯基的《1812序曲》再次奏響,人們紛紛摘下面具,這一次,你是守護者還是選民?
“區塊鏈無法擴展”你可能已經聽過一百萬次了。幾年前,這感覺像是對該行業的真正威脅。如果我們甚至不能每秒處理15筆交易,我們如何為沒有銀行賬戶的人提供銀行服務?但大問題推動了創新,區塊鏈的可擴展性.
1900/1/1 0:00:00美東時間周三上午11點,美國聯邦公開市場委員會公布其貨幣政策聲明,美聯儲將基準利率上調25個基點至0.25%-0.50%區間,為2018年12月以來首次加息.
1900/1/1 0:00:00編者語:不久前的市場大跌中,一向與加密二級市場割裂的NFT二級市場也出現了劇烈波動,以無聊猿、Azuki為首的主流NFT均出現了20%以上的下跌.
1900/1/1 0:00:00比推消息,花旗銀行周四發布了一份長達184頁的「元宇宙與金錢——解密未來」研究報告。該報告詳述了以下十個關鍵要點: 1.我們將在元宇宙中做什么?元宇宙可能是下一代互聯網.
1900/1/1 0:00:00作者:吳卓鋮編輯:ColinWu截止目前,Coinbase上可交易的token共170個,和其他主流交易所相比,這個數字是相對較小的。然而,數量的減少卻沒有使質量提升.
1900/1/1 0:00:00原文作者:0xclancularius,律動BlockBeats如果說,幾天前Web2的 投資 人在直播中懷舊和Web3新生從業者人人頂著幾萬美元的頭像聊要不要輟學的場景.
1900/1/1 0:00:00