BTC/HKD-1.86%
ETH/HKD-2.04%
LTC/HKD-1.39%
ADA/HKD-3.78%
SOL/HKD-2.64%
XRP/HKD-3.03%編者按:本文來自加密谷Live,作者:MicahZoltu,翻譯:李翰博,Odaily星球日報經授權轉載。

參與者
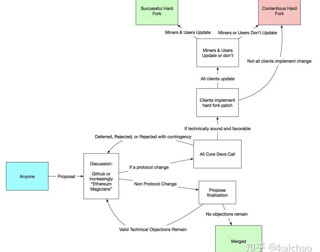
以太坊客戶端開發者-任何維護以太坊客戶端的人。這包括Geth、OpenEthereum、Nethermind開發者以及Besu開發者和維護這些客戶端的EthereumClassic分叉的開發者。用戶--使用以太坊進行交易的人。這包括使用dapp的人,發送/接收幣的人等。用戶委托-通常情況下,用戶會將自己的決策權委托給第三方。Infura和中心化交易所是兩個非常常見的委托人。主流的dapp是另一類常見的用戶委托,用戶會去他們最喜歡的dapp所在鏈上。當我們說到用戶做決定的時候,很多時候會委托給其他地方,但最終還是用戶的決定。流程
以太坊巨鯨大量囤積Render Network原生Token RNDR:2月5日消息,據鏈上數據追蹤服務平臺 WhaleStates 披露的數據顯示,就在 Coinbase 宣布即將上線 Render Network 原生 Token RNDR 消息發布之后,以太坊巨鯨開始大量囤積 RNDR,目前以太坊網絡上排名前 1000 的巨鯨已經購買了價值超過 3550 萬美元的 RNDR。[2022/2/5 9:32:49]
每個客戶端都有自己的開發者,他們有自己的動機、愿景等。每一個產品的開發者之間都會決定他們想要在客戶端中放入什么,什么時候發布客戶端,以及發布更新時客戶端會有什么功能。現在不同客戶端對于開發者來說是可選的,但在過去,客戶端開發者表示希望彼此保持兼容,所以他們通常會派一名代表參與交流,試圖與其他客戶端開發者協調。最終,每個客戶端團隊都會發布他們認為合適的客戶端更新,這些更新將與其他客戶端兼容,并擁有與其他客戶端一致的分叉塊號。如果客戶端發布兼容的代碼,共享一個fork塊觸發器,那么客戶端在用戶運行時將能夠相互通信。一旦客戶端發布,客戶端開發者和/或他們的支持者會向用戶做公告,用戶會選擇是否更新客戶端,或者可能切換客戶端。用戶通常會將這一決定委托給第三方,如Infura或中心化交易所,但最終用戶可以決定他們想要在什么哪里進行交易。在委托投票的情況下,如果他們不同意他們的委托人,他們通常可以切換供應商。
以太坊未確認交易為104,921筆:金色財經消息,據OKLink數據顯示,以太坊未確認交易104,921筆,當前全網算力為323.67TH/s,全網難度為4.29P,當前持幣地址為53,513,241個,同比增加139,157個,24h鏈上交易量為3,985,134.59ETH,當前平均出塊時間為12s。[2021/1/26 13:28:56]

誰來做決定?
這里沒有單一的決策者。任何人都可以發布一個客戶端,宣布一個客戶端,分叉一個客戶端等等,用戶可以選擇使用任何他們想要的客戶端。每個客戶端的核心開發者都有一套他們個人所關心的特殊內容,他們通常會向其他客戶端開發者表達。如果所有的客戶端開發者都同意開發同樣的功能,那么事情就會很順利,他們會在發布時間表上進行協調。如果客戶端開發者沒有就發布什么功能或何時發布達成一致,那么他們中的一些人可能會開發、宣布并推出不同的功能集。我們之前在ETH/ETC的分叉中就看到了這種情況,并不是所有的客戶端開發者都同意如何進行,所以我們最終得到了兩條不同的鏈,由不同的群體來維護。如何處理分歧?
數據:近24小時以太坊上Dex交易量約為6.36億美元:據歐科云鏈OKLink數據顯示,截至今日18時,近24小時以太坊上去中心化交易所總交易量約為6.36億美元。其中交易量排名前五的分別是Uniswap V2 2.85億美元,環比下降4.2%; Curve 1.12億美元,環比下降40.32%;0x協議0.77億美元,環比上升15.99%;Tokenlon 0.57億美元,環比上升17.99%以及1inch 0.51億美元,環比上升23.64%。[2020/10/23]
沒有一個核心開發人員認為這是一個好主意,他們都決定不把它集成到他們維護的客戶端中。一些核心開發人員認為這是一個好主意,但不愿意分叉,而另一些人認為這是一個壞主意,愿意分叉。有些核心開發人員認為這是個好主意,愿意分叉,而有些人認為這是個壞主意,不愿意分叉。一些核心開發人員認為這是一個好主意,愿意分叉,而另一些人認為這是不好的,愿意分叉。所有核心開發人員都認為這是一個好主意。在1和5的情況下,事情進展非常順利。在2和3的情況下,通常會進行討論,試圖通過了解人們產生分歧的根本原因來達成共識,如果可能的話,試圖為這些問題找到一個可行的解決方案,但如果不能達成"粗略的共識",那么信念更堅定的一方可能會獲勝。在4的情況下,我們有一個類似ETH/ETC的分叉。用戶如何參與其中?
動態 | 以太坊每日gas消耗量達到近半年高點:據Etherscan.io數據顯示,以太坊每日gas消耗量達到了近半年來的最高水平,這與以太坊每日交易量的走勢一致,后者近日也經歷了激增。在3月18日和19日,以太坊每日gas消耗量超過425億,而前一天,這一數字約為365億,增加約16.3%。[2019/3/21]
作為以太坊的用戶,您可以選擇是否運行一個給定的客戶端,這意味著如果您認為改變不好,您可以選擇干脆不升級。事實上你也鼓勵您嘗試說服其他人和您一起運行不同的客戶端,如果您認為這樣做是最好的。如果你有技術頭腦,你也可以通過向核心開發人員提出新的技術想法來參與。你也可以通過加入現有的團隊、維護自己的fork或者從頭開始構建一個新的客戶端來參與客戶端的開發。

開發者如何決定要寫什么代碼?
每個以太坊客戶端開發者都有自己的動機,有些是眾所周知的,有些是保密的。這些動機有些是經濟上的,有些動機是利他的。然而,由于上文提到的"用戶決定運行什么"的特點,核心開發者通常會構建他們認為用戶現在和未來會想要運行的軟件。大多數以太坊客戶端開發者對編寫沒有人使用的軟件不感興趣,所以最終他們通常以他們認為用戶想要的東西,或者對用戶有利的東西為指導。
Tags:以太坊ETHORKETHER怎么購買以太坊幣ETHSTK價格Regen NetworkEthereum Gas Limit
編者按:本文來自加密谷Live,作者:JustIn.ByJustin,翻譯:Davida,Odaily星球日報經授權轉載.
1900/1/1 0:00:00編者按:本文來自Blocklike,Odaily星球日報經授權轉載。銷售量激增,加密貓的銷售總額已經被NBATOPShot突破了.
1900/1/1 0:00:00根據來自非小號的數據顯示,截止發稿,24小時虛擬幣漲跌比例為上漲家數占比59.26%,下跌家數占比40.74%,市場情緒溫和.
1900/1/1 0:00:00編者按:本文來自Cointelegraph中文,Odaily星球日報經授權轉載。北京時間2月8日晚,特斯拉汽車宣布購買了大量比特幣,并計劃在未來引入加密貨幣支付.
1900/1/1 0:00:00編者按:本文來自藍狐筆記,Odaily星球日報經授權轉載。DeFi的魅力在于,它總能給人意料之外的事情。DeFi正在不斷地開疆拓土.
1900/1/1 0:00:00編者按:本文來自01區塊鏈,Odaily星球日報經授權轉載。2月1日出版的第3期《求是》雜志將發表中共中央總書記、國家主席、中央軍委主席習近平的重要文章《全面加強知識產權保護工作激發創新活力推動.
1900/1/1 0:00:00