BTC/HKD+1.74%
ETH/HKD+3.32%
LTC/HKD+0.54%
ADA/HKD+0.42%
SOL/HKD+1.86%
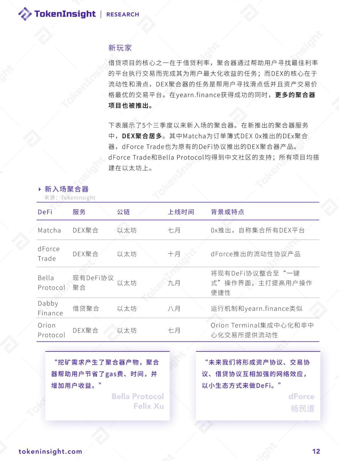
XRP/HKD-0.17%要點總結
1.借貸領域季度末鎖倉值較季度初增長294%,清算額為二季度的10倍;2.九月下旬起MakerDAO表現強勢,重回鎖倉值榜首,借貸壟斷程度低于DEX,且整體行業已能夠產生較為穩定的現金流;3.第三季度以太坊上去中心化穩定幣發行量占比上升4.18%,DAI的發行量上漲527%,發行量在10月底達9億美元;4.DAI、USDT、USDC為DeFi中未償還債務最高的資產;5.WBTC鎖倉量可以頭部DEX和借貸項目媲美,九十月份鎖倉值變化遠優于DeFi整體水平;6.聚合器yearn.finance第三季度鎖倉值翻97倍,YFI價格上線僅兩周價格超過比特幣,成為最貴的數字資產;7.預言機維持“一超多強”競爭格局,DeFi發展直接影響預言機使用量;8.資產管理類項目收到流動性挖礦和收益聚合器項目崛起的沖擊,資管協議鎖倉值占比持續下降;9.其它公鏈積極建設DeFi,但以太坊DeFi生態仍舊占據絕對優勢。
BLOK ETF將大約21%的資金分配給比特幣礦業公司,高于2022年底的歷史低點:金色財經報道,Amplify Investments 的 BLOK ETF 現在將大約 21% 的資金分配給比特幣礦業公司,高于 2022 年底不到 10% 的歷史低點。在該基金對比特幣礦工的配置在 2022 年底創下歷史新低后,近幾個月來,最大的區塊鏈 ETF 增持了其在比特幣礦工中的頭寸。
在礦業領域之外,Amplify Investments 的 Transformational Data Sharing ETF (BLOK) 的經理們正在關注監管問題對 Coinbase 的影響,同時也在關注 Overstock 和 Nubank 等公司。 BLOK 于 2018 年 1 月推出,管理著約 4.6 億美元的資產。根據 ETF 數據庫,該基金今年迄今的回報率為 33.3%。數據顯示,這些回報在 2023 年迄今為止的所有 ETF 中排名第 73 位。[2023/6/2 11:53:41]

知情人士:印度希望在2023年底前在全國范圍內推出CBDC:2月8日消息,據知情人士稱,印度希望在 2023 年底之前在全國范圍內推出 CBDC。去年,印度已經啟動兩個 CBDC 試點項目,一個是去年 11 月 1 日開始的 CBDC-W,有 9 家銀行參與,另一個是去年 12 月 1 日開始的 CBDC-R,在 4 個城市試點,4 家銀行參與。CBDC-W 僅限于金融機構,旨在提高銀行間支付效率,CBDC-R 適用于私營部門和印度公民。雖然政府告訴議會,印度將在 2022-23 財政年度內發布 CBDC-R,但尚不知何時實施。(CoinDesk)[2023/2/8 11:53:58]

元宇宙上榜財聯社2021年A股十大關鍵詞:12月26日消息,元宇宙上榜財聯社2021年A股十大關鍵詞,上榜的十大關鍵詞分別為:碳中和、北向資金、寧德時代、房地產、中小盤、北交所、萬億成交、新能源、元宇宙、降準。[2021/12/26 8:04:48]



ALPEX平臺關于在2021.9.15號網絡宕機期間賠償方案:據官方公告,今天下午19:50-20:30期間,ALPEX網站以及App突然發生服務器故障,造成頁面無法打開和交易故障等問題,經過技術團隊的緊急修復,現已修復故障,并恢復交易和充提幣等功能。
鑒于宕機致使部分用戶遭受損失,ALPEX已經啟動賠償機制,將會按照最優于用戶的價格,計算賠償金額;索賠途徑為:用戶在App內聯系官方客服進行舉證,并需要由用戶認可賠償方案后開始賠付流程;后續如有其他變動,請以官方通告為準,為保護您的資產安全,請勿相信第三方信息渠道。ALPEX團隊為運行中出現的問題致以歉意,并且保證,ALPEX平臺不存在插針、拔網線等惡意行為,ALPEX也會在后續運營中提高技術水平,盡可能規避網絡宕機等問題,為用戶提供更好的交易體驗,保留對ALPEX一切不實指控的法律追溯權利。[2021/9/15 23:27:34]














風險提示
防范各類金融平臺打著“區塊鏈”和“虛擬貨幣”等旗號的非法集資活動,TokenInsight將嚴格遵守國家法律和監管規定,堅決抵制利用區塊鏈進行非法集資、網絡傳銷、1C0及各種變種、傳播不良信息等各類違法行為。如發現內容含敏感信息,請后臺聯系我們,我們會及時處理。
編者按:本文來自巴比特資訊,作者:COLEPETERSEN,編譯:Libert,星球日報經授權發布。比特幣和整個加密市場進入了自2017年以來最激烈的牛市之一,目前處于蓄勢突破的過程之中.
1900/1/1 0:00:00編者按:本文來自MarlinProtocol,Odaily星球日報經授權轉載。概述本文描述了使用單個中心化中繼網絡進行Layer0擴展的局限性-中繼網絡本質上成為信任的焦點,支持雙重花費、51%.
1900/1/1 0:00:008月底,在DeFi最為火爆的時候,NEO基金會宣布投資孵化基于NEO的DeFi平臺Flamingo.finance.
1900/1/1 0:00:00編者按:本文來自加密谷Live,作者:LieslEichholz,翻譯:Olivia,Odaily星球日報經授權轉載.
1900/1/1 0:00:00Filecoin和DeFi之間有著互利共生、協同發展的關系。本篇文章就來介紹一下,Filecoin如何借助DeFi的應用程序解決實際困難,DeFi又是如何借助Filecoin促進生態的健康發展.
1900/1/1 0:00:002020年10月16日,對于大部分區塊鏈行業參與者來說都是值得回味的一天,因為就在當天,作為全球知名加密貨幣的老牌交易所OKEx突然宣布了暫停提幣,此消息一出.
1900/1/1 0:00:00