BTC/HKD-1.37%
ETH/HKD-0.91%
LTC/HKD-0.58%
ADA/HKD-2.59%
SOL/HKD-1.54%
XRP/HKD-1.01%本次報告由Newzoo聯合伽馬數據聯合發布。報告對于全球以及中國市場的元宇宙發展進行了深入的分析。話題包括諸如元宇宙的歷史于演變、游戲生態系統的機遇和影響、消費者洞察、以及中國元宇宙發展狀況等特別主題。
這份報告還采訪了在實現元宇宙的道路上扮演著不同角色的關鍵企業,包括了The Sandbox、英偉達、Unity、世紀華通、元境等,并且在中國和全球做了大量大用戶調研。
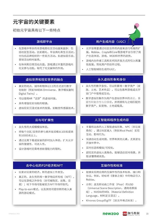
報告要點:
元宇宙的框架已經建立,但權威定義尚未形成。元宇宙不僅僅是虛擬現實。
影視、音樂、快消、旅游等領域已經率先進入元宇宙,交通、網絡安全、城建、醫藥等即將進入。
元宇宙將成為游戲發展的下一階段——從游戲即服務(Games-as-a-Service)到游戲即平臺(Games-as-a-Platform)
全球和中國的用戶對元宇宙的認識有所差異(報告中有全球和中國用戶調研)
三大障礙阻礙元宇宙產業的發展等等
以下只是報告部分PPT內容展示并完整版,獲取完整版資料請看詮科教公號文



數據:美國國會2022年迄今已提出超80份加密法案,創歷史記錄:金色財經報道,自 2022 年 1 月以來,美國國會已提出 80 多份與加密貨幣、數字資產、區塊鏈和代幣化相關的法案,創下歷史最高記錄。據悉,這些法案主要分為6類,分別是:加密稅收、央行數字貨幣(CBDC)、數字資產和數字資產證券透明度監管、區塊鏈技術支持、制裁和惡意軟件問題、以及美國官員對加密貨幣使用的訪問和限制。(cryptoslate)[2022/5/22 3:34:12]
本文報告獲取方式
點擊詮科教公眾號
回復:元宇宙2211




如要完整報告請詮科教公眾號的掃描二維碼,后臺留言關鍵字“元宇宙2211”,即可免費獲取~

美國2022財年國防授權法案指示國防部為DLT等新興技術制定數字健康戰略:金色財經報道,美國總統喬·拜登于周一簽署了《2022財年國防授權法案》。該法案幾乎沒有提到區塊鏈或與加密相關的工作。但是,該法案指示國防部長在2022年4月1日之前制定數字健康戰略,整合包括分布式賬本技術(DLT)在內的新興技術和方法。此外,在所謂的“數字人才”招聘所期望的技能下還包括了分布式賬本技術。[2021/12/29 8:10:42]







聚幣Jubi將于2021年3月28日16:00上線TIDAL:據官方消息,聚幣Jubi將于2021年3月28日16:00(UTC+8)上線TIDAL,開啟TIDAL/USDT幣幣交易市場。
現存入TIDAL即可獲得聚幣“存幣即挖礦”雙倍存幣挖礦算力獎勵。
Tidal是一個可編程保險建設的開放市場Polkadot生態系統。[2021/3/28 19:24:06]







Pantera Capital CEO:到2021年8月,比特幣有望達到115000美元:Pantera Capital首席執行官Dan Morehead表示,到2021年8月,比特幣有望達到115000美元,在未來八個月內飆升200%。 Morehead相信,像中國數字人民幣這樣的全球主要數字貨幣的發展將促進主流市場對比特幣的采用率,從而對加密市場產生積極影響。Morehead說,地球上有超過十億人無法使用銀行,但可以使用智能手機,這就是使用加密貨幣所需的全部。(Cointelegraph)[2021/1/14 16:10:27]






2020減產幣種行情播報:金色財經數據顯示,11個減產幣種今日2漲9跌。其中,TRUE(0.2522美元,+12.32%)領漲;ETC(4.65美元,-7.03%)、HPT(0.00449美元,-6.30%)領跌。[2020/3/17]




































「華盛頓在秘密執行現代貨幣理論。」美國眾議院陸續發起過一些與加密貨幣相關的法案。近期,CoinMetrics 聯合創始人 Nic Carter 借此話題對話來自明尼蘇達州的眾議員,Tom Emm.
1900/1/1 0:00:00巴媒報道,根據周三提交給信德省高等法院(SHC)的一份報告,巴基斯坦國家銀行和聯邦政府已決定禁止使用所有加密貨幣。巴基斯坦信德省高等法院(SHC)一直在審理有關數字貨幣的案件.
1900/1/1 0:00:00伴著元宇宙概念的大火,DAO也被越來越多的人知道。一些人認為,做為一種新形態的協作組織,未來人們很可能工作的DAO中,就像今天我們在公司上班一樣.
1900/1/1 0:00:00在近十年的發展歷程中,區塊鏈技術給、經濟甚至是文化都帶來了很大的影響。梅蘭妮·斯萬根據區塊鏈的發展脈絡將區塊鏈的發展階段分為區塊鏈1.0、區塊鏈2.0和區塊鏈3.0時代,沿著這三個時代我們可.
1900/1/1 0:00:00以太坊虛擬機(EVM) 中的許多資源都具有以下屬性:它們對突增容量(即我們可以為一個或幾個區塊能夠處理的容量多少)和持續容量(即我們可以長時間擁有的容量多少)有非常不同的限制.
1900/1/1 0:00:00本文來自 BlockzeroLabs 創始人 Zachary Dash 對 47 位資深從業者的群訪記錄,Zachary獨家授權給深潮TechFlow發布中文版本.
1900/1/1 0:00:00