BTC/HKD-0.16%
ETH/HKD-2.08%
LTC/HKD-1.56%
ADA/HKD-1.01%
SOL/HKD-0.46%
XRP/HKD-1.85%Step1.Buildtrace

標紅部分為Publicinfo

Step2.ProverforTrace
協議參數選取:

1.AIR實例化

2.驗證AIR和Trace的一致性
2.1校驗基礎參數

2.2校驗assertion有效(boundarycs)

Stablegains因投資UST損失4400萬美元客戶資金,或面臨集體訴訟:5月20日消息,收益生成應用Stablegains可能會面臨集體訴訟,因其將客戶資金投資于UST而損失了4400多萬美元。
集體訴訟律師事務所Erickson Kramer Osbourne于近日致函Stablegains,要求提供客戶的賬戶記錄、該公司的營銷和廣告材料,以及關于UST的通信記錄,并可能會立即采取法律行動。
今日早些時候消息,據推特用戶FatMan的爆料,Stablegains通過電匯從客戶那里獲得USDC和USD(美元)抵押,并承諾給他們15%的回報,但在沒有告知的情況下,把這些錢全部放入Anchor,然后僅從頂部撤出4%,并已將其應用程序中的面額從USD更改為UST,并且正在取消登錄頁面和刪除舊條款。該操作導致4878個客戶虧損了超過4000萬美元,而且很可能無法償還,因為他們把所有的錢都押在了Anchor上。(Crypto Briefing)[2022/5/20 3:28:59]
2.3校驗Trace滿足transitioncs

Transcript

Orbiter Finance現已支持Goerli上的StarkNet:3月1日消息,去中心化跨 rollup 橋 Orbiter Finance 宣布已支持 Goerli 上的 StarkNet,用戶現可在測試網 Goerli 上使用 Orbiter Finance 橋接 StarkNet。[2022/3/1 13:29:52]
3.Commitfortrace
域參數選取:

3.1Interpolate->LDE->evaluateoverLDE-domain

3.2Commitment

Tracescript

4.EvaluateCS
4.1獲取線性組合系數
Filecoin基金會及Protocol Labs為Starling Lab提供200萬美元的初步資金承諾:金色財經報道,南加州大學Shoah基金會和斯坦福大學宣布推出Starling Lab。Filecoin基金會及Protocol Labs為Starling Lab提供了200萬美元的初步資金承諾。該研究中心旨在應對在人類歷史上最敏感的數字記錄中建立信任的技術和道德挑戰。[2021/6/11 23:29:03]

系數個數和約束的個數一致
在本例中,transitioncs2個;boundarycs3個
4.2為t-cs和b-cs構建evaluator
4.2.1t-cs

4.2.2b-cs

4.3Evaluatet/s-csoverce_domain
4.3.1定義evaluatortable

600枚BTC從Bitstamp交易所轉入Huobi交易所:Whale Alert數據顯示,北京時間3月2日18:41,600枚BTC從Bitstamp交易所轉入Huobi交易所,按當前價格計算,價值約529.5萬美元。[2020/3/2]
5CommitmenttoEvaluateCS
5.1建立constraintscompositionpolynomial

5.2commitmenttocompositionpoly
Example:
Compose_poly=a*x^3+b*x^2+c*x+d=(a*x^2+c)*x^+(b*x^2+d)
(a*x^2+c),(b*x^2+d)分別對應兩個column

6.建立DEEPcomposition多項式
Thegeneralformal:f(x)=q(x)*t(x)
Needcheckatrandomz
1.f(z)=q(z)*t(z)
2.f(x),q(x),t(x)indeedequalrespectivelyf(z),q(z),t(z)
加密詐騙項目OneCoin被告Konstantin Ignatov拒絕認罪:據financefeeds報道,針對與加密貨幣詐騙計劃OneCoin有關的個人訴訟在紐約南區法院繼續進行。該項目主事者Konstantin Ignatov拒絕認罪。據此前報道,OneCoin的目標是新西蘭、澳大利亞和薩摩亞教堂,通過教會牧師煽動教會成員進行投資,使用多層次的營銷方案來推廣數字貨幣,受害投資者已提出集體賠償訴訟。[2019/6/7]
3.calculateDeep_composition=(q(x)-q(z))/(x-z)
4.CheckLDTforq_q(x)
6.1selectzwhichoutofdomain(ood)
drawanout-of-domainpointz.DependingonthetypeofE,thepointisdrawneitherfromthebasefieldorfromanextensionfielddefinedbyE.
Thepurposeofsamplingfromtheextensionfieldhere(insteadofthebasefield)istoincreasesecurity.
6.2evaluatetraceandconstraintpolynomialsattheOODpointz
6.2.1trace_polyatz&z*g


6.2.2compositionpolyatz

6.3建立Deepcompositonpolynomial
6.3.1產生隨機數

6.3.2calquotientpoly

6.4evaluateDeepoverLDE

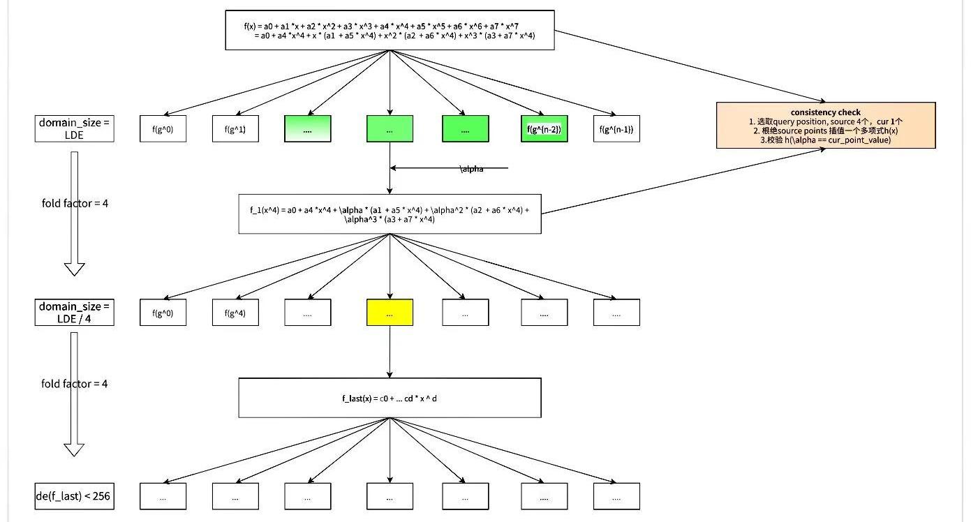
7.計算Deep的FRILayernum


8.確定query位置
從lde_domain中選取多個query的位置。

9.構建proof對象
9.1生成FRIproof


9.2querytracepolyatabovepositions
和上述類似

9.3queryconstraintpolyatabovepositions
和上述類似

9.4構建STARKPROOF

Step3.Verifyforproof
從transcript中讀取pub-info,用來獲取相關的數據,以執行驗證過程。
1.Oodconsistencycheck
驗證章節5.2描述的數學關系的一致性。

2.實例化FRI-verifier對象

3.計算Deeppolyonquerypositions
計算方式和章節6.4相同
4.執行FRIVERIFY過程


關于我們
Sin7y成立于2021年,由頂尖的區塊鏈開發者組成。我們既是項目孵化器也是區塊鏈技術研究團隊,探索EVM、Layer2、跨鏈、隱私計算、自主支付解決方案等最重要和最前沿的技術。
微信公眾號:Sin7Y
GitHub|Twitter|Telegram|Medium|Mirror|HackMD|HackerNoon
Tags:TRASTAIONPOLUltra NFTAltered State TokenMeta Nebulas IONZApollo Inu
Polkadot生態研究院出品,必屬精品波卡一周觀察,是我們針對波卡整個生態在上一周所發生的事情的一個梳理,同時也會以白話的形式分享一些我們對這些事件的觀察.
1900/1/1 0:00:00為拓展波場DeFi的深度延展性,促進波場TRON生態健康和可持續發展,JustLend與TRONDAOReserve正式達成戰略合作關系.
1900/1/1 0:00:00據官方數據,7月25日,SUN平臺全新升級的智能礦池中的2poolLP質押價值已正式突破2500萬美元.
1900/1/1 0:00:00最新數據顯示,截至8月1日,JustLendDAO借貸市場中存款APY最高的是BTT,達到18.56%,其次是WIN和JST,分別達到15.59%、14.32%.
1900/1/1 0:00:00GameStop基于以太坊Layer2的NFT市場上線后,引發了極大的關注。這個曾經的美股“占領華爾街“事件的主角,如今靠NFT煥發第二春.
1900/1/1 0:00:00據官方消息,SUN平臺已于2022年7月21日隆重推出全新升級的智能礦池,智能礦池支持“活期”和“定期”的兩種質押方案,并發放雙幣獎勵.
1900/1/1 0:00:00