BTC/HKD-2.82%
ETH/HKD-3.18%
LTC/HKD-2.01%
ADA/HKD-3.93%
SOL/HKD-2.29%
XRP/HKD-2.65%隨著北京冬奧會的開幕,數字人民幣也進入了新的發展階段,試點場景進一步拓展,試點規模進一步擴大。作為數字經濟時代的金融基礎設施,數字人民幣的推進為產業鏈上的商業銀行、支付機構、場景方以及技術服務商等帶來了新的發展機遇。
其中,對于相關技術服務商而言,數字人民幣的應用為安全加密企業、銀行IT服務商以及POS機、ATM機、錢包等相關智能硬件和軟件廠商帶來新的增量市場空間。
為進一步剖析相關技術服務商在數字人民幣上的實踐情況和創新應用,01區塊鏈基于深交所互動易、上交所e互動上關于數字人民幣的回復(截至2022年1月),并結合東方財富網的數字貨幣概念股名單,篩選出72家涉及數字人民幣業務的A股上市公司,將其統稱為“上市數字人民幣技術服務商”(名單見附錄)。在這72家上市公司中,超93%的公司已經進入數字人民幣的技術儲備及產品研發、推廣與應用階段。其中,有42家公司已經推出相關產品;40家公司的產品已經參與試點應用。
上市礦企Bit Origin購入622臺Antminer S19j Pro礦機,總價超300萬美元:8月15日消息,納斯達克上市礦企Bit Origin Ltd宣布與從事比特幣礦機交易業務的About Offshore Limited簽訂資產購買協議,購入622臺Antminer S19j Pro比特幣礦機,這筆交易以8,685,574股普通股形式進行,每股價值0.36美元,總價值為3,110,000美元,全部部署后每月可生產約54枚BTC。(Globenewswire)[2022/8/16 12:27:09]
本報告將對這些企業的基本情況和數字人民幣相關實踐開展情況進行分析,以期從技術服務商角度展現數字人民幣生態的發展情況。
公司經營時間長,近78%成立時間超20年
從成立時間上看,72家數字人民幣技術服務商成立時間均在10年以上,經營時間較長,公司發展較為穩定。其中,成立時間20年以上的公司有56家,占比近78%,其中有2家公司成立時間已經超過30年;成立時間在20年以內的公司有16家。
上市公司新國脈披露“半部電臺”數字藏品項目為旗下試點項目:4月25日消息,上市公司新國脈(600640.SH)今日在投資者互動平臺表示,新國脈文旅科技有限公司是我公司下屬全資子公司。“半部電臺”數字藏品項目是我司數字文旅領域相關試點項目,由文旅公司總體負責,與新國脈旗下閱讀公司聯合發行,該項目涉及數字藏品發布。(每日經濟新聞)[2022/4/25 14:46:50]

圖:72家數字人民幣技術服務商成立時間分布
資料來源:01區塊鏈、巨潮資訊網
注冊地集中于北上廣,廣東、北京數量突出
地區分布方面,72家數字人民幣技術服務商注冊地分布在全國16個省級行政區。具體來看,廣東省數量最多,為22家;其次為北京,有18家;排在第三位的是上海,有7家;江蘇省則有5家。
報告:中國已有264家上市公司業務涉及區塊鏈技術:12月30日消息,陀螺研究院日前發布《2021年中國區塊鏈產業發展報告》,報告顯示,目前中國約有區塊鏈企業1374家,同比增長3.39%。企業類型中,大約一半都為初創企業,互聯網企業位居第二位(24%),金融機構占據14%。
此外,報告統計中國有264家上市公司涉及了區塊鏈相關業務,同比增長2.27%,超過110家公司實現了區塊鏈落地與探索,但仍有超過50%的公司只停留在概念階段。[2021/12/30 8:13:28]
其中,在廣東省的22家數字人民幣技術服務商中,有14家注冊地為深圳。作為首批數字人民幣試點城市之一,深圳在數字人民幣試點相關政策推廣、試點規模及試點場景等方面也表現突出。可以看出,技術服務商既推進了試點城市的數字人民幣應用創新,也將從中獲得更多業務發展機會。

加密社區質疑“EOS母公司Block.One計劃將Bullish上市”未給EOS持有者帶來任何價值:加密社區質疑“EOS母公司Block.One計劃將Bullish上市”未給EOS持有者帶來任何價值。例如,加密研究機構Messari Inc.研究主管Eric Turner表示,這是Block.One的清晰時間線:籌集40億美元建立EOS(現在價值100億美元);推出MVP;使用全部(現在) 100 億美元的ICO余額為交易所提供資金;Bullish通過SPAC上市,給EOS帶來零價值。
CNBC主持人Ran Neuner同樣表示,Block.One籌集40億美元后,在4年內交付的產品很少。EOS持有者一無所獲。
此前消息,Block.one旗下Bullish周五宣布計劃通過與與特殊目的收購公司(SPAC)Far Peak Acquisition Corporation (紐約證券交易所代碼:FPAC)合并,在紐約證券交易所上市。Bullish和Far Peak的業務合并在簽署時的預估股權價值約為90億美元,每股10美元。合并預計將于2021年底完成,并需得到Far Peak股東的批準和其他慣例成交條件,包括監管部門的批準。Bullish是一家專注于為數字資產領域開發金融服務的技術公司,該公司計劃推出一個受監管的加密貨幣交易所,為投資者提供流動性。[2021/7/10 0:41:17]
圖:72家數字人民幣技術服務商注冊地分布
行情 | 在美上市區塊鏈中概股普遍收跌:今日美股收盤,在美上市區塊鏈中概股普遍收跌。人人網收跌9.25%,寺庫收漲2.82%,中網在線收跌2.01%,迅雷收漲1.14%,獵豹移動收跌1.59%,蘭亭集勢收跌4.10%,優點互動收跌5.33%。[2019/5/2]
軟件和信息服務業公司數量最多,占比超65%
從行業分布看,72家數字人民幣技術服務商主要分布在信息傳輸、軟件和信息技術服務業(50家)和制造業(22家)兩大行業。具體到二級產業分類來看,軟件和信息服務業公司數量最多,占比超65%;其次為計算機、通信和其他電子設備制造業,占比超19%;其余公司分別分布在專用設備制造業、通用設備制造業、互聯網和相關服務及橡膠和塑料制品業等行業。

圖:72家數字人民幣技術服務商行業分布
72家技術服務商中,終端改造及錢包設計服務商數量最多
隨著數字人民幣的創新應用,產業鏈上的諸多參與者從中受益,包括上游的安全加密、KYC 認證等相關安全技術服務商,中游的銀行IT架構改造廠商與下游的POS機、ATM機等終端以及與硬件錢包建設和手機APP錢包設計等相關公司都迎來新的發展機遇。
從72家數字人民幣技術服務商的主營業務分布可以看出,POS機、ATM機等終端以及與硬件錢包建設和手機APP錢包設計等相關公司數量最多,占比近38%;其次為提供銀行IT服務的公司占比近35%;提供安全加密、KYC 認證的相關安全技術服務商占比近17%。

圖:72家數字人民幣技術服務商業務分布
超93%公司取得實際性進展,40家公司的產品已參與試點
結合深交所互動易、上交所e互動的公開信息,01區塊鏈將72家數字人民幣技術服務商的產品推進進展分為密切關注/研究階段、技術儲備階段、技術與產品研發測試階段、產品推廣階段與產品參與試點等五大階段。
統計結果顯示,在數字人民幣相關業務推進方面,超93%的公司已經進入技術儲備及產品研發、推廣與應用階段。其中,有42家公司已經推出相關產品;40家公司的產品已經參與試點應用。
值得關注的是,在已經參與試點的40家公司中,有13家披露了數字人民幣相關業務對其業績的影響,均表示數字人民幣相關業務的推進對其業務尚未產生重大影響。

圖:72家數字人民幣技術服務商相關業務推進進展
銀之杰、新大陸和飛天誠信設立子公司,聚焦數字人民幣業務
在業務開展方式方面,目前,包括銀之杰(300085.SZ)、新大陸(000997.SZ)和飛天誠信(300386.SZ)在內的3家數字人民幣技術服務商公開表示成立了子公司,通過組建專項團隊來專門開展數字人民幣相關業務。
表:設立子公司開展數字人民幣業務的公司


資料來源:01區塊鏈根據公開資料整理
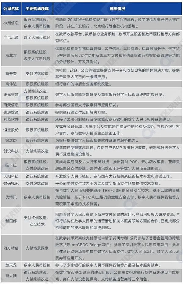
可以看出,40家數字人民幣技術服務商的主要落地領域主要為銀行系統開發與建設、數字人民幣錢包設計、支付終端改造、支付場景探索及安全技術服務等。其中,銀行系統開發與建設是各技術服務商參與最多的領域。此外,在數字人民幣業務方面,包括神州信息(000555.SZ)、京北方(002987.SZ)、拉卡拉(300773.SZ)、新國都(300130.SZ)、博彥科技(002649.SZ)、紫光國微(002049.SZ)等在內的技術服務商開始多領域探索數字人民幣業務,豐富產品服務體系。
數字人民幣是數字經濟時代的金融基礎設施,數字人民幣技術服務商是其推進過程中的重要參與者,也是主要受益方。通過分析72家數字人民幣技術服務商的基本情況及相關業務布局,可以看出,產業鏈上的相關企業尚未形成完整的業務布局和產品服務體系,競爭格局也并不明顯。
數字人民幣的穩序推進,帶動了產業鏈上相關公司的發展。雖然72家技術服務商都已在數字人民幣上進行了一定的技術積累或取得了一些應用成果,但在經濟效益上收效甚微。隨著數字人民幣生態體系的不斷擴大,各技術服務商應積極依托自身技術優勢和客戶基礎,尋求更多發展機遇。
NFT 正在重塑互聯網并查看數字資產和內容,例如博客文章、圖像、視頻、音頻文件等。因此,世界各地的企業現在都在潛入 NFT 領域,試圖獲得早期采用者的優勢,并充分利用正在迅速成為長期趨勢的趨勢.
1900/1/1 0:00:00專家們認為,要想實現元宇宙推動者所承諾的目標,幾乎每一種芯片都必須比現在強大一個數量級。本文由“老雅痞”laoyapicom授權轉載為元宇宙提供動力的必要技術并不存在.
1900/1/1 0:00:00NFT是利用區塊鏈的加密技術,將JPG檔案或影片加上獨一無二的識別代碼的新型數位資產。將數位檔案的所有權資訊儲存在區塊鏈,即可防止偽造或竄改,并可透過NFT判斷數位作品的真偽,因此越來越多人將其.
1900/1/1 0:00:00本文編譯自 Youtube 百萬粉加密博主 Coin Bureau 的視頻《Reading Crypto White Papers: How To Find GEMS》,不過可惜和遺憾的是.
1900/1/1 0:00:00一場蓬勃發展的去中心化科學(DeSci)運動正在改變生物制藥行業的格局,它促成了以患者和研究人員為中心的社區的形成,并以開源精神為基礎.
1900/1/1 0:00:00元宇宙的概念大火,已從2021年跨越至2022年,許多科技巨頭相繼進軍元宇宙。稍早前,微軟以所謂的元宇宙為由,以687億美元收購游戲開發商動視暴雪,稱該交易將“為元宇宙提供基.
1900/1/1 0:00:00