BTC/HKD-0.66%
ETH/HKD-0.34%
LTC/HKD-0.23%
ADA/HKD-0.25%
SOL/HKD-0.07%
XRP/HKD-1.07%AndroidCerberus惡意樣本分析惡意樣本特征流程概覽內存解密新dex地區白名單隱藏圖標定時觸發保活廣播計步機制觸發與C2服務器通信更新攻擊命令忽略電池優化竊聽短信消息激活設備管理員啟動后臺服務誘導啟用無障礙服務請求竊聽短信所需的權限啟動設備鎖更新輔助服務狀態到payload無障礙服務木馬傳播機制總結參考文章
AndroidCerberus惡意樣本分析
前段時間網上流傳Android平臺Cerberus木馬家族出現了新的變種,在網上找了一番沒有找到新變種的木馬樣本反而找到了2019年6月披露的一批樣本,這里挑選了其中一個樣本深入的分析下看看Cerberus木馬的工作機制。
Cerberus木馬的詳細介紹可以閱讀之前發的文章:https://mp.weixin.qq.com/s/UewBO4RgTlh9vBKzqYXEcQ
惡意樣本特征
樣本名稱:FlashPlayer
應用包名:com.uxlgtsvfdc.zipvwntdy
SHA-256:728a6ea44aab94a2d0ebbccbf0c1b4a93fbd9efa8813c19a88d368d6a46b4f4f
RACA聯合創始人French Montana在USM畫廊與用戶進行互動:據官方消息,美國時間5月21日下午3:00點,RACA聯合創始人French Montana在USM元宇宙畫廊中與用戶進行近距離互動。用戶在USM元宇宙中實現了與偶像近距離溝通,共同慶祝RACA一周年慶典。在一年時間內,RACA確立了自己在元宇宙領域的地位,并將與來自世界各地的更多人共同創建社區。[2022/5/23 3:34:28]
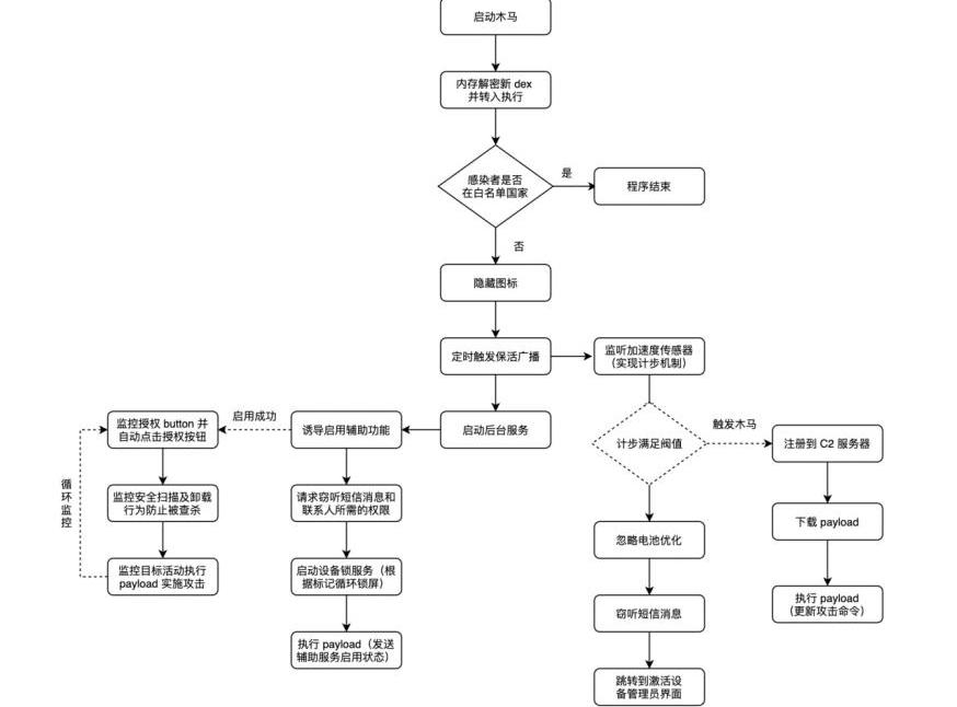
流程概覽
惡意樣本的執行流程大概如下:

內存解密新dex
Android應用程序必須在AndroidManifest.xml文件中聲明其使用的服務、廣播接收器和活動組件才能使用它們。在反編譯Cerberus惡意樣本中很明顯能看到其使用的服務、廣播接收器和活動等組件并不在主dex文件中,所以這里基本可以判斷其核心dex文件是在內存中動態解密的。

FreedomFi 完成950 萬美元的A 輪融資:金色財經報道,FreedomFi 宣布在 A 輪融資中籌集了 950 萬美元,以繼續與 Helium 一起建設其分散式 5G 網絡。三星的 Next 風險投資部門與 Qualcomm Ventures 和 Blueyard Capital 一起參與了該輪融資。(Decrypt)[2022/3/16 13:59:03]
地區白名單
惡意樣本在解密釋放新的dex文件后判斷當前感染者所在國是否在白名單中,如果在白名單中則不執行惡意行為。
白名單國家名單有:烏克蘭、俄羅斯、白俄羅斯、塔吉克斯坦、烏茲別克斯坦、土庫曼斯坦、阿塞拜疆、亞美尼亞、哈薩克斯坦、吉爾吉斯斯坦、摩爾多瓦等。


隱藏圖標
如果感染者不在白名單國家則惡意軟件將進一步執行,其通過禁用入口組件來實現隱藏圖標使其在手機桌面上不可見來規避感染者卸載惡意應用。
動態 | 美國眾議員French Hill看好數字美元前景:金色財經報道,美國眾議員French Hill今日在聽證會后接受采訪時表示,我們的目標是建立一個具有監管鏈(即區塊鏈)的支付系統,對銀行公司和非銀行公司開放,提供付款替代方式。特別是,Hill看好數字美元的前景,該數字美元將促進廣泛的交易。Hill稱,擁有一種用于商業或消費者交易代幣的美元機制的想法很吸引人。[2020/1/31]

定時觸發保活廣播
惡意軟件通過在清單文件中注冊高頻的系統廣播事件以及定時讓系統時鐘發送自身廣播事件實現了一個簡單的保活機制使其能持續的活動在系統中。



金色財經現場報道 Fred Jin:用區塊鏈的獎勵機制鼓勵學生學習知識是天然的結合:Bitlearn Network的創始人兼CEO:Fred Jin在2018 Global Token Galaxy的演講中提到,研究學生的學習心理是做這個領域創業的第一步,將學習轉化為游戲,轉化為對他們能產生興趣的項目,才能獲取他們的青睞。而區塊鏈天生就具備這種獎勵機制,用區塊鏈的特質與刺激學生學習是一種天然的結合。當學生能夠通過并不枯燥的學習還能掙取零花錢的時候,區塊鏈技術也就潛移默化的在學生群體進行了傳播。[2018/5/28]
計步機制觸發與C2服務器通信
在保活廣播接收器組件中,實現了一個簡單的計步器來觸發木馬與C2服務器的通信。
更新攻擊命令
計步數量達到閥值后,啟動HBOxMrf木馬服務拉取C2服務器的攻擊命令,C&C服務器地址為:http://94.156.77.32/gate.php目前服務已經無法正常訪問。
客戶端與C2服務器交互流程如下:
1.首先拉取C2服務器下發的攻擊命令。

XZC發布新版“French Drop”:今日,XZC(Zcoin,小零幣)發布了全新版本“French Drop”。對于用戶而言,這將提高Zcoin的隱私性,以及Zcoin錢包中使用TOR的便利性。Zcoin首席運營官Reuben Yap說:“Zcoin使用會更加便利,更易于代碼審計。”接下來,開發團隊將研究面值和收費結構,以進一步鼓勵在錢包中使用Zerocoin交易,其他幾項代碼改進也即將展開。新版本將在78500處用硬分叉來實現。[2018/3/2]


忽略電池優化
Cerberus木馬除了定時觸發保活廣播,還通過將自己加入電池優化白名單中來增強持續在系統中執行惡意活動的可能。


竊聽短信消息
保活廣播接收器同時也在接收短信消息類型的系統廣播,當收到此類型廣播時則讀取出短信內容和發信人并保存到配置文件中,為后續執行惡意活動竊取短信消息做準備。

激活設備管理員
Cerberus木馬除了通過隱藏圖標的方式防止感染者卸載自身外,還通過激活設備管理員權限來防止感染者卸載自身,同時也為了防止其他安全軟件查殺卸載Cerberus木馬。
啟動后臺服務
誘導啟用無障礙服務
Cerberus木馬的所有敏感操作都嚴重依賴于無障礙服務的啟用,其通過循環拉起“啟用無障礙服務界面”來誘導感染者對其進行無障礙服務授權。


請求竊聽短信所需的權限
請求竊取短信消息和聯系人所需的權限。

啟動設備鎖
根據lockDevice標記執行設備鎖操作。


更新輔助服務狀態到payload

無障礙服務
無障礙服務啟用后通過監控界面元素,模擬點擊界面授權按鈕來完成權限的自我授權和設備管理員的激活操作。同時監控界面活動是否正在進行安全掃描、是否正在卸載惡意軟件來避免木馬被查殺和卸載。包括監控界面是否打開目標活動,將其通知給payload完成界面劫持攻擊操作。
在無障礙服務中模擬點擊激活按鈕,完成激活設備管理員防止被用戶卸載,也為后續鎖定設備提供權限支撐。
監控界面是否在GooglePlay保護機制掃描界面,如果是則發送回退事件防止被查殺。
監控當前前臺活動發送到payload執行相關攻擊操作。
木馬傳播機制
Cerberus木馬的作者曾在Twitter上表明,其傳播采用釣魚網站以FlashPlayer的形式進行傳播來誘導用戶下載安裝惡意木馬。建議用戶在網站下載應用時應特別注意網站的真實性和安全性避免被釣魚或劫持攻擊。
總結
Cerberus惡意木馬通過字符串混淆、執行流混淆、動態加載代碼、動態解密字符串和實現了一個簡單的計步器機制來對抗安全人員的分析工作。同時利用了Android無障礙服務的屏幕監控功能,通過監控手機屏幕內容的改變事件,模擬點擊危險權限授權按鈕進行自我授權、監控用戶的安全掃描和卸載行為進行自我保護以及監控前臺應用活動界面完成對目標的劫持攻擊。
對于本次分析遺憾的是由于C2服務器的關閉導致無法獲取到核心的payload代碼和相關惡意指令,從而無法進行更加全面的分析木馬的攻擊機制。但payload想要完成攻擊終究還是依賴于無障礙服務的啟用,我相信Cerberus木馬家族的新變種也會依賴于該功能,所以建議在日常使用Android設備時應謹慎啟用設置中的無障礙服務開關。
Cerberus仍是目前較為活躍的Android平臺新型木馬,其作者通過租賃的方式進行盈利,同時在黑市和Twitter上宣傳木馬內容從而吸引惡意活動參與者購買此木馬。
此類木馬危害極大,普通用戶在下載相關軟件時請首先確認網站的真實性,確保軟件來源的可靠性防止被釣魚攻擊下載到此類惡意軟件。
參考文章
https://www.threatfabric.com/
Tags:BERCERCERBERUSERBBERAGE價格DEFILANCER價格CERBERUS價格togetherbnb幾個女主
作者:毛城 簡介:區塊掘金者編輯 一直心心念念的比特幣減半終于來了,北京時間03:23:43,AntPool礦池挖出630000塊,該塊大小為1,186,930B.
1900/1/1 0:00:00今天是全國哀悼日,在此對因新冠肺炎疫情犧牲的烈士和逝世同胞表示深切的哀悼。本周的金融市場讓我們再次開了眼界,主要在于兩方面,一是在美國上市的中概股瑞幸咖啡單日低開85%,引起了廣泛的話題討論.
1900/1/1 0:00:00比特幣挖礦其實就是比特幣系統中做任務獲得記賬權從而獲得獎勵的過程,這個任務因為過程和現實生活中的“挖金礦、淘金”差不多的感覺,于是很多人就稱它為挖礦.
1900/1/1 0:00:00時代滾滾向前,數據意義的流變也從原先虛擬的一串串字節和符號成為了如今最核心的“生產要素”和“數字黃金”。疫情期間,大數據所織密的疫情防控網,讓我們看到了數據的無限潛力.
1900/1/1 0:00:00近日,全球經濟環境動亂不堪,原油期貨出現罕見的負價場景,期貨主力合約價格也是接連下挫,美股又開始了下跌趨勢,或許大家已經身處這個環境中已經逐漸變得淡然.
1900/1/1 0:00:00Gaming-LeagueChain(GLC)項目背景介紹:GLC生態致力于建立以游戲、文旅為核心的區塊鏈生態,支持游戲開發者、文旅平臺在生態中接入已有的服務或開發新的應用.
1900/1/1 0:00:00