BTC/HKD+0.48%
ETH/HKD+0.63%
LTC/HKD+0.84%
ADA/HKD+0.51%
SOL/HKD-0.77%
XRP/HKD+1.59%Vocdoni是一個用戶友好、高度安全、以隱私為中心的治理平臺。目前Aragon已經收購了Vocdoni協議背后的公司DvoteLabsOü,該公司旨在使用去中心化技術構建最安全,匿名的投票系統。Vocdoni提供基于普遍可驗證,私有和可擴展投票的治理解決方案,該解決方案是為來自公共和私人市場的組織(包括市政當局,公共管理機構,公司和會員協會)量身定制的。Vocdoni的技術利用zkSnarks來啟用完全匿名投票,IPFS和libp2p來實現反審查數據可用性和協議通信,以及第二層特定的投票目的區塊鏈Vochain來透明地進行投票。Vocdoni的平臺以前托管了有史以來最大的投票程序,完全在formnium?Cultural的公共區塊鏈上進行,,mniumCultural是歐洲最大的文化協會,擁有超過18萬名人口普查。
I.背景
Devote Labs誕生于2017年加泰羅尼亞獨立運動,Vocdoni項目官方人員主要由加泰羅尼亞人組成,他們曾親身經歷過壓制民主投票。當時,加泰羅尼亞試圖脫離西班牙被認為是非法的。在警察鎮壓,騷亂和高調逮捕之后,投票最終以平局告終。
簡而言之,Vocdoni將分散式基礎架構(例如星際文件系統(IPFS))與最新的零知識證明(zk-SNKARKs)相結合,旨在將民主帶入21世紀。該項目雖然不是crypt-first,但使用了Cosmos區塊鏈也采用的Tendermint共識機制。后來,2021年12月?Aragon宣布收購其位于愛沙尼亞的實驗室Dvote LabsOü的投票項目Vocdoni。Vocdoni首席財務官JOANArús在接受CoinDesk的電話采訪中表示,此次收購以私募價格完成,Vocdoni的團隊成員在此次收購中收到了一筆私募ANT,這是收購的一部分,是Aragon網絡的代幣。
II.團隊,附屬機構與合作伙伴:
2021年1月11日,Aragon協會宣布收購Dvote LabsOü,該公司旨在使用Vocdoni等去中心化技術構建最安全,匿名的投票系統,其團隊由9名開發人員以及支持人員組成。
II.1.高管團隊
Xavier Vives - 聯合創始人,產品負責人:在大多數情況下,Xavier的工作涉及確保Vocdoni的平穩運行。隨著項目的發展,他的重點集中在Vocdoni平臺的產品管理上,產品設計及創建可行的產品推出策略。在他的整個職業生涯中,他追求各種整合方法,使他可以勝任北美,亞洲和歐洲地區初創企業中產品開發的各個級別的工作。
Pau Escrich – 聯合創始人兼CTO:Pau是Vocdoni的首席工程師,主要是mesh網絡,分布式系統,安全性和區塊鏈集成方面的專家。在此之前,他是qmp.cat,libremesh.org等各種項目的共同創立者,歐盟FP7研究項目CONFINE和Community的開發人員。
Joan Arùs –COO和CFO:Joan擔任COO和CFO的主要職責是幫助Vocdoni從概念發展為可擴展的業務,確保獲得實現此目標所需的資源并領導戰略規劃,具有扎實的科學和商業背景。在互聯網和食品行業創立了幾家公司。除此之外,他還是巴塞羅那數字商會的聯合創始人,加泰羅尼亞中心區塊鏈顧問。
II.2.技術團隊:
Jordi Moraleda – 開發人員:Jordi是全棧開發人員,負責集成整個平臺上的集成組件工作。他以新項目的基架開發,研究新框架,測試原型的可行性以及文件協議而出名。喬迪(Jordi)也是三家公司的聯合創始人,作為一名加密貨幣開發者,他以單一競爭對手的身份贏得了有史以來的他的第一次黑客松比賽。
Messari:BNB Chain Q2日均活躍地址環比增長25.6%至140萬:7月26日消息,Messari發布BNB Chain2023年第二季度報告,報告顯示,BNB Chain日均活躍地址數和交易量分別增長25.6%和24.4%。這一增長主要是由LayerZero活動的增加推動的。BNB Chain日均活躍地址達到約140萬。在SEC針對Coinbase和Binance的監管行動中指控BNB為證券后,BNB Chain的市值下跌了25.2%。BSC驗證者投票將Gas費用從5Gwei降低至3Gwei后,平均交易費用下降25.5%,BNB鏈收入(以BNB計)環比下降6.1%。
第二季度網絡上的質押保持穩定。BNB Chain計劃通過新的驗證者獎勵模型(平衡挖礦)和驗證者聲譽系統,將驗證者數量從29個增加到100個。BNB Chain通過引入Gas Grant計劃和Zero2Hero孵化器,繼續投資生態系統的增長計劃。[2023/7/26 16:00:34]
Abel Boldy –開發人員:Abel是一名DevOps工程師,在分布式基礎架構,Linux,網絡,安全性,監視以及與系統相關方面具有很強的專業知識。在DAppNode工作2年。
Jordi Pinyana Paga – 開發人員:Jordi Pinyana是區塊鏈后端開發人員,在以太坊和Tendermint方面擁有豐富的經驗。他主要致力于使用Golang開發Vochain(第一個用于投票處理和會計的區塊鏈)。此外,他還是加泰羅尼亞理工大學的區塊鏈教授。
Emmanouil Dimogerontakis – 開發人員:Emmanouil是一位分布式網絡工程師。工作包括設計和實施中間層及后臺系統。在專業領域,他分析了分布式網絡,在博士期間主要研究底層mesh網絡。在過去的幾年中,Emmanouil專注于區塊鏈技術與去中心化網絡的應用。
òscar Casajuana – 開發人員:高級全棧開發人員,主要專注于Vocdoni的前端客戶端應用程序,例如管理器和區塊鏈瀏覽器。在過去的十年中,他為多家公司創建了應用程序,并構建了多種類型的基礎架構,并掌握了從上到下的所有有關Web開發的重要知識。
-Nathaniel Williams – 開發人員:一個初級的全棧開發人員,專注于為Vocdoni的投票區塊鏈以及Vocdoni移動應用程序構建區塊鏈瀏覽器。他是Vocdoni的全職雇員,于2019年夏季作為實習生首次加入該團隊。
II.3.商務團隊
Ferran Reyes – 商務主管:Ferran管理Vocdoni的商務,重點是伙伴關系,社交媒體和促進基層的交流。在Vocdoni之外,他是西班牙最大的電信合作社SomConnexiò的董事會成員。
III.Vocdoni?初衷
Vocdoni核心協議是Aragon協議棧的一部分,其創新之處,是實施第一個去中心化,抗審查和匿名的在線投票協議。但是,除了這些技術抱負之外,該議定還支持與廣泛的民主進程進行兼容。Vocdoni完成了通用的投票規范有關部分。
III.1.投票流程
在Vocdoni的體系結構中,每個組織都會在數據庫或公共分類帳中維護潛在選民的公鑰列表。下面是使用Vocdoni進行投票的步驟:
1.?創建投票程序:組織者整理了屬于符合投票條件的選民的密鑰清單,以進行選民普查(例如,年齡超過16歲的成員)。他們使用ZK-Snark友好的哈希函數(Poseidon)對它們進行哈希處理,并創建了Merkle tree。通過分布式文件系統(IPFS)分發數據結構,即選民普查,并將過程元數據(包括普查的Merkle根和用于投票加密的過程公鑰)發布在以太坊區塊鏈上。
BAYC推出感恩節盲盒,暗示圣誕節將發布新內容:金色財經報道,Bored Ape Yacht Club在推特上發布一張手拿神秘盲盒的圖片,并配文“感恩節快樂,Ape們。”此外,BAYC還暗示或將在今年圣誕節發布新內容。[2022/11/26 20:47:04]
2.?投票:一旦過程開始,用戶即可投票。為此,他們需要提供有效的“特許證明”以證明其資格。
3.?不具有匿名性:每個用戶將計算其Merkle證明,可以使用它來計算投票過程的Merkle根,從而驗證它們是否是普查的一部分。
4.?具有匿名性:為了滿足唯一性和匿名性要求,每個用戶都使用零知識證明(ZK-Snark)將選票附在信封中.ZK-Snark證明(特許證明)是一種易于驗證的手段在不透露選民身份的情況下證明選民的資格。就是說,該方法允許用戶說服第三方驗證者參與普查,并且他們只能投一次,且不透露有關選民或投票本身的任何信息。
5.?選票驗證:一個基于Tendermint的自定義區塊鏈負責驗證投票信封和特許經營證明,以存儲和計算有效選票。這被稱為投票鏈(Vochain)。投票主要由三部分組成:
選舉/進程ID。
加密或未加密的投票內容。
特許經營證明(Franchise Proof)

III.2.數據可用性:
通常,數據可用性是由所謂的云提供的,實際上,這意味著由少數幾家非常強大的公司收集我們的數據并進行集中化管理。Vocdoni的目標是成為一個自治生態系統,因此我們嘗試對所有非敏感數據進行去中心化和分布式。
目前,Vodconi依靠“星際文件系統”(IPFS)來存儲信息。在投票過程中,將引用文本(問題,描述和選項),補充圖像和普查(可以由公共密鑰或用戶聲明形成)。這些數據不必永久保存,并且保存起來很昂貴,因此可以將其上傳到IPFS,直到作廢為止。由于Vocdoni設計是模塊化的,因此將來需要更多地集成數據層,例如Etherphere Swarm,DAT或STORj。
III.3.數據同步
IPFS可以完成這項工作,但是如果沒有人在上傳數據時將其“選中”,則只能從原始位置獲得。為了確保數據的可用性和彈性,創建固定相同內容的IPFS節點群集。為此,創建者開始使用“ ipfs-cluster”,但是發現現有體系結構存在一些不兼容問題。因此,他們開發了一個名為“ ipfs-sync”的新組件。遵循KISS方法,“ IPFS同步”使創建IPFS群集的方式更加快捷,簡便。創建自己的集群所需的唯一條件是共享密鑰,它將用作對稱密鑰來加密,認證和查找其他集群節點。當前可以與libp2p / rendezvous,swarm / pss一起用p2p傳遞層實現傳輸消息。
每個ipfs-sync節點都會在確定性的Merkle樹中聚合本地固定文件列表。根通過DHT網絡向共享相同秘密的節點進行廣播。找到新的根后,節點會向消息的發起者詢問其?pins列表。因此,所有節點都將具有相同的文件列表和相同的Merkle樹。除了數據同步外,節點還通過DHT宣布其Multiadress地址,因此其他集群節點可以通過IPFS連接。
III.4.數據完整性和主要協作
Venom Foundation成為第一個獲得ADGM許可證的加密實體:10月6日消息,Venom Foundation成為第一個在阿布扎比全球市場 (ADGM) 獲得許可證的加密貨幣實體,這是一個位于阿聯酋首都阿布扎比的國際金融中心和自由區。(Khaleej Times)[2022/10/6 18:41:09]
人們可能將這個組件稱為“圣經”,但實際上是“以太坊”。以太坊是所有主要和重要信息的存儲地。出于可擴展性的原因,創建者嘗試盡可能少地使用它。目前,Vocdoni使用的是Goerli tesnet,但開發人員計劃在Vocdoni整合后將基礎架構轉移至主網(Mainnet)。
Vocdoni部署了兩個智能合約:???
1Entity resolver智能合約,其中包含使用Vocdoni各實體的元數據。用于履行該合約的以太坊服務名稱(ENS)為“ entity-resolver.vocdoni.eth”。
解析合約程序對實體元數據的信息,以及其他信息的源或URI進行索引。此外,“ entity-id”下記錄的“ vnd.vocdoni.eth”將以JSON格式返回可找到描述實體的URI(通常為IPFS)。此外,還允許其他記錄信息,例如“ vnd.vocdoni.boot-nodes”,該記錄指示使用哪些指引節點訪問其他組件。如果實體未指定,則將使用Vocdoni的默認啟動節點。
2流程管理智能合約,用于發布和管理選舉流程。實體(以太坊地址標識)想要創建一個新流程。實體可以向該合約發送包含創建合約所需交易的基本信息,例如:
選舉類型(民意測驗,snarks等)。
開始和結束區組數。
帶有選舉數據信息的URI元數據(存儲在IPFS上的JSON文件)。
選民普查哈希根和URI。
該合約受一個或多個Oracle監視,Oracle是以太坊和Vochain組件的橋梁。
III.5.身份
除非密鑰確實屬于目標用戶,否則無法保證投票的準確性。在我們的身份識別模型中,用戶在其設備上生成密鑰。因此,當涉及識別時,應選擇自治權身份。用戶通過輔助渠道向社區證明他們有投票權以及密鑰的所有權。Vocdoni的設計與選民的驗證方式無關,社區可以按要求選擇。在當前階段,Vodconi使用著名的簡單ECDSA公鑰/私鑰對。目前,暫時通過公共密鑰來識別用戶或實體。
III.6.普查
實體有責任更新公共用戶密鑰列表。為此,Vodconi提供了一項普查服務,該服務使“ REST API后端”可以方便地管理普查。API的主要思想是允許實體擁有和管理其私人基礎設施。通常,數據庫存儲真實的用戶數據,例如姓名,電子郵件地址和電話號碼。但是Vocdoni還提供了一個非常簡單的基于Web的統一解決方案,任何實體都可以免費使用。在Vocdoni設計中,人口普查是由合格選民的ECDSA公鑰列表,基于“
iden3實施”,使用Poseidon哈希(對ZK-Snarks友好)在Merkle樹上匯總而成。

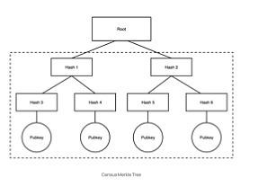
為什么要使用Merkle樹作為普查數據結構?
1整個數據結構可以總結為一個散列
Arbitrum奧德賽活動首周獎勵NFT已鑄造近5萬枚:6月29日消息,據Arbitrum奧德賽活動官方NFT領取頁面顯示,截止發稿,其首周活動獎勵NFT已鑄造47,998枚。此外,該活動NFT領取將持續開放至8月23日。[2022/6/29 1:38:53]
2用戶可以提供Merkle證明來證明符合普查身份的工作。例如,在上面的示例中,左側Pubkey的所有者只需要發送其Pubkey + Hash4 + Hash2(命名為兄弟)即可允許第三方重構哈希根。證明者不需要訪問整個數據結構,只需訪問根(32字節)即可。
III.7.投票
Vocdoni的目標是擴展和支持各種規模的投票程序,甚至在未來舉行數百萬合格選民的大選。為此,Vocdoni的創建者實現了自己的名為Vochain的投票區塊鏈項目。該設計意味著范式轉移。Vocdoni系統無需依賴集中式計數系統,且任何人都可以審核投票過程,同時創建可視化工具。Vocdoni為此發布名為“檢查程序(scrutinizer)”的基本系統,任何人都可以運行該系統來驗證結果的正確性。
Vochain沒有代幣,也沒有虛擬機。它唯一的目的是利用一種非常有效的方式來驗證和計數選票。基于“ Tendermint”,因此是加權的權威證明。節點(礦工或驗證者)允許在Vochain上創建新區塊通過以太坊智能合約來管理和協調。Vocdoni合并后,下一步就是啟用混合的權威性證明/權益證明,以分散者的權限,實現去中心化驗證。
oracle是能夠創建一組特殊交易的特殊Vochain身份,充當以太坊和Vochain之間的橋梁。因此,一旦在以太坊中創建新的投票流程,oracles 就會向“ Vochain”發送一個“ addProcess”交易。盡管oracles是受信任的組件,任何人都可以驗證他們沒有操縱或采用任何形式的審查制度。
當前,Vochain允許進行以下交易:
addProcess:創建新的選舉(僅適用于oracle)。
cancelProcess:取消當前的選舉(僅適用于Oracle)。
addVote:為現有的進程ID(投票)發送新的投票。
addOracle:添加由公鑰標識的新oracle(僅適用于礦工)。
removeOracle:刪除現有的oracle(僅限礦工)。
addValidator:添加由公鑰標識的新礦工(僅礦工)。
removeValidator:刪除現有的礦工(僅限礦工)。
addProcessKey:添加用于加密投票有效負載的加密公共密鑰(僅限礦工)。
revelProcessKey:添加用于解密投票有效負載的加密私鑰(僅限礦工)。

區塊鏈的狀態由三個嵌套的在單個根哈希中(稱為狀態哈希)的Merkle樹代表。所有知名礦工必須在本地計算相同的哈希值。這種機制確保所有區塊鏈字節都是正確的并且具有有效共識。例如,如果礦工在區塊123開始新的投票,則新的根哈希將在p2p網絡上進行廣播。然后,區塊鏈的所有節點將驗證相同的投票,包括檢查計算出的狀態是否匹配(如果不匹配,它們將分叉)。
Vijay Ayyar:可能看到當前的看跌情緒持續到下周:6月12日消息,數據顯示美國通脹再創40年新高,加密貨幣整體出現更廣泛的回落,以太坊一度跌5%至2021年3月以來最低水平,比特幣則跌破28000美元,刷新逾一年低位。美國通脹數據超出預期,令物價上漲可能見頂的希望破滅。加密貨幣交易平臺Luno的企業發展和國際副總裁Vijay Ayyar表示,可能看到當前的看跌情緒持續到下周,如果回顧之前的熊市,比特幣通常會下跌80%以上,山寨幣跌幅通常超過90%。如果情況繼續,接下來一兩個月比特幣價格將低得多。[2022/6/12 4:19:57]
當前實施和允許的投票類型為:
民意調查:對于非匿名投票,選民必須提供有效的Merkle證明以證明其資格。
Snarks:對于匿名投票,投票者必須提供有效的ZK-Snark證明(處于POC狀態)。
Vocdoni如何實現去中心化的?
Vocdoni的大多數組件都基于去中心化技術:IPFS,以太坊,Tendermint等。但是,所有這些技術在CPU /內存和網絡上都非常消耗資源。因此,在智能手機或Web環境中運行它們并不現實。要解決該問題,需要創建一個名為Gateway的新組件。
網關為P2P網絡提供了一個入口。它們允許客戶端通過WebSocket HTTP(s)API接口訪問權力分散服務。網關密碼存儲在go-dvote repository中。當前,可以根據網關業主的意愿啟用/禁用五個可用的API,它們是:
File api:提供對IPFS或其他支持的文件系統的訪問。
Census api:提供普查的訪問權限,例如創建和發布新的普查或為符合條件的選民生成Merkle證明。
Vote api:提供Vochain的訪問,例如進行新的投票。
Results api:如果啟用,Vochain審查程序將計算選舉結果匯總給客戶端。
Web3 API:為以太坊區塊鏈提供訪問權限。

Gateways 為愿意為Vocdoni生態系統做出貢獻的人添加網關,但也可以由不信任其他網關并希望完全自控交流的用戶添加網關。目前,Vodconi團隊正在研究網關激勵機制,以確保網關網絡具有良好運行狀況。新的網關啟動后,它將通過P2P / DHT網絡(當前為libp2p)公開。Bootnodes將檢查網關是否正常工作,并將正常的網關添加到列表中。當APP客戶端需要訪問網關時,它將與Bootnodes聯系以獲取此列表并選擇一個(或多個)網關。另一方面,Bootnode基于?entity-resolver 智能合約進行管理。

網關可能會受到攻擊,但任何人都可以設置新網關,因此,網絡可以像現有的區塊鏈一樣橫向擴展。計劃與DappNode整合使網關可以一鍵部署,最后,在持續的DDOS攻擊中,可以私下和靜默添加網關。因此,組織或社區可以共享自己的私有網關基礎架構,以確保他們可以訪問Vocdoni平臺。
如何在Vocdoni中實現匿名?
匿名投票是通過零知識技術Zk-Snarks來實現的。Zk-Snark證明是一種向第三方驗證者證明選民處于普查范圍內并且在不透露其身份的情況下進行不超過兩次投票的簡單方法。
每個Zk-Snark用例都需要其自己的流程,由證明者和驗證者共享。流程主要由密碼運算符組成,并以嚴格和確定的方式確定輸入值是否有效。Vocdoni團隊使用非標準叉(non-standard fork)(進行了一些細微的修改)來設計和實現他們的流程。Circm是由“ iden3”開發和維護的項目。

專用輸入端是生成ZK-Snark證明時專用的輸入端。它們主要是Merkle證明(表明用戶是普查的一部分)和私鑰(用戶的身份)組成。一旦用戶為特定的普查根和ElectionID生成了有效的證明,便需要將Nullifier與Vote軟件包一起公開。該無效符是獨特的數字,它將標識投票(但不能標識其所有權),因此,如果相同身份投票兩次,將被顯示。另一方面,需要公共輸入端來驗證Zk-Snark證明,因此任何證明者都能訪問這些輸入端。
普查默克爾根。
投票包(可能被加密)。
選舉ID(ElectionID)。
取消者(Nullifier)。
提交密鑰。
提交和顯示密鑰啟用減少購買投票的機制。所有公開密鑰公開后,任何人都可以為特定選舉生成有效的Zk-Snark證明。因此,一旦選舉結束,用戶就無法公示自己支持特定選項的選票。除此之外,一旦新的選舉開始,Vochain的礦工將自動生成提交密鑰,而公開密鑰將在完成后立即發布。這是匿名投票架構的弱點之一,但出現的前提是所有礦工都同意篡改選舉結果。
關于透明度,可以強制執行嗎?
透明度是確保普選可靠性的關鍵。如果任何人都可以在系統內驗證正確性,則該過程是端到端可驗證性。Vocdoni團隊使用區塊鏈技術實現了端到端驗證,因為當投票過程完成時,任何人都可以下載并驗證相應的Vochain,從而評估發布的結果正確性。
盡管Vocdoni力求最大程度地提高其組件的透明度,使整體上去信任化,但并不可能完全透明。從本質上需要一些信任,例如實體的私有普查。但是,即使實體嘗試操縱普查,也有一些屬性可以緩解這些問題:
任何人都可以檢查選舉結果,所有選民信息(目前通常很容易混淆)都存儲在公共場所并開放Vochain區塊鏈。區塊鏈中不會更新任何個人或敏感數據。
任何人都可以檢查普查的規模,因此,如果實體試圖添加相關數量的虛假身份來操縱選舉,則觀察員都可能會找出(即,如果市議會有1000名居民,則1200個身份的普查將顯示示警紅旗)。
如果實體在普查中替換了身份,則替換的用戶將注意到該身份(不發送投票),因此,如果在一定數量的用戶中發生此情況,則很可能會發現這種操作。
III.8.Vocdoni投票協議
Vocdoni投票協議旨在成為一個非常簡單而有力的說明,用于表現投票和投票過程的結果,后者由一個或多個字段組成,每個字段代表一個問題或一個選項,具體取決于流程類型。投票時,符合條件的選民將從每個字段的選項中進行選擇。允許的答案數量、答案類型還取決于特定的流程類型。合格的選民通過投票來表達自己的選擇。

選票顯示為自然數的數組(或列表)。數組的每個位置都應對流程字段答案。之后,將結果累積在二維自然數數組(矩陣)中,此矩陣的每個箭頭對應一個選票字段,每列對應于該字段的一個可能值。結果矩陣中的任何數字都只是該索引所表示值的票數。
為了深入研究如何配置流程,下面給出了一個通用示例。假設我們有一個包含三個字段A,B和C的過程,每個字段都啟用0、1和2作為可能的值。我們不知道這些值或字段代表什么,這暫時不重要。
在此示例中,已投了兩票。第一個投票者為A字段選擇了值2,B字段選擇了0,C字段選擇了1.第二個投票的值分別為0、0和2.可以在上圖中看到投票與結果矩陣的關系。選票值的索引確定該值所屬的字段-即選票1的第一個索引的值為2,因此選票1將值2分配給字段A.在結果矩陣的每個字段中,該值投票數由其索引表示。我們在字段A的索引2處放置1以代表對值2的一票表決。
III.9.協議本身:

投票協議由數字和布爾(真/假)變量組成,這些變量限制有效投票的格式。
1.如何用協議表示所提出的示例?
首先,我們知道有三個字段,因此:
3.maxCout = 3。
我們用0、1和2作為有效值,因此我們可以設置:
4.minValue = 0。
5.maxValue = 2。
第二張選票包含多個字段的值0。因此,為了使這次投票有效,我們必須設置:
6.uniqueValues = 0(此處的0表示“ false”,而1表示“ true”)。
接下來的三個變量沒有一組具有明顯賦值,因此讓我們在示例過程中添加更多內容。例如,說這個過程只是單一問題,要求選民將代幣委派給不同的組織。每個字段代表一個組織,分配給該字段的值是選民要分配給該組織的代幣數量。
我們已經根據minValue和maxValue變量進行設置;?我們知道每個用戶可以向任何一個組織分配0到2個代幣。但是我們添加一條合理的規則,使選民總共只能分配3個代幣。我們還可以假設選民必須分配至少1個代幣。這使上圖的流程圖更有意義;?第一次投票總共分配了3個代幣(也許他們支持組織A和C,但他們更喜歡A)。第二次投票僅分配其3個可能的代幣中的2個(它們僅支持組織C,寧愿浪費他們的第三個代幣而不是將其分配給A或B)。因此,為了使兩個選票均有效,我們可以設置:
7.minTotalCost = 1。
8.maxTotalCost = 3。
我們需要設置的最后一個變量是cost?Exponent,它與二次方投票有關。我們暫時不會進行這種類型的投票,所以我們設置默認值:
9.costExponent = 1。
同樣,花點時間思考一下這些變量,看看是否能理解更改其中任一變量會如何影響示例投票過程。
III.10.結果解析
上面的變量代表了Vocdoni投票協議的整體,其中涵蓋了處理核心基礎架構的選票驗證和結果列表。但顯然,在試驗中仍然缺少很多信息。協議的集成商需要決定如何將過程中發生的事情傳達給投票者,以及如何解析和表示結果矩陣。結果解析不在選票協議的范圍內,但與了解如何使用該協議有關。在當前迭代版本中中,Vodconi定義了兩種結果解析格式:“索引加權(Index-weighted)”和“離散值(Discrete values)”。
1.索引加權
在示例過程中,我們將使用索引加權結果解釋公式。該模式適用于單一問題過程,例如排名選擇,
多選或參與預算。結果矩陣字段中的每個索引代表一個加權值,在這種情況下,權重代表分配給組織的代幣數量。投票總和乘以其指數加權值即為該字段的總價值。

我們的示例過程匯總了解釋。機構A收到2個代幣,機構C收到3個代幣。
2.離散值
離散值解釋用于每個字段有其自身問題的流程。在這里,每個值代表一個單獨的離散選項(即“候選2”),而不是乘數(即“ 2指向該選項”)。這樣,該方法通過簡單匯報每個字段獲得最多投票的值(如果有)來解釋結果。
0用于選項之間的聯系。
這兩種格式并非窮盡的。如上所述,投票協議本身與結果的匯總方式無關,任何在協議上構建自己的應用層的人都可以定義自己的結果解釋。

Tags:VOCONIDONVOCDONIUnicly Feevocious CollectionPlatonic QuintessenceDonu Network Toke
去中心化期權是當下除NFT外,最備受關注的賽道之一。進入3月份,Helmet、FinNexus和SIREN Markets等多個主打期權的項目傳出獲得幣安等知名機構融資的消息,主打固定利率和期權.
1900/1/1 0:00:00本報告僅作參考,不構成任何買入或者賣出的投資建議,不對任何投資者據此報告操作造成的損失承擔責任.
1900/1/1 0:00:00NFT最近火到什么程度?已有觀點表示,「放眼皆是泡沫」。Uniswap一雙襪子賣16萬美元,推特創始人五個單詞拍出250萬美元,加密藝術家Beeple在佳士得的NFT拍賣作品獲得975萬美元出價.
1900/1/1 0:00:003 月 1 日,去中心化衍生品交易所?Kine?宣布完成兩輪共計 700 萬美元融資,著名硅谷天使投資人 Naval Ravikant 和 Alexander Pack 領投.
1900/1/1 0:00:00最近關于layer2的熱門項目,對項目進行layer2更新的項目列表 V神之投票 Gitcoin的大動作 Celer Network:是layer2擴展平臺,可將以太坊.
1900/1/1 0:00:00?一、項目介紹 目前Deeper Network代幣DPR,正在進行公募名單登記,詳情可見https://deeper.network/publicsalelanding.
1900/1/1 0:00:00