BTC/HKD-0.22%
ETH/HKD-1.09%
LTC/HKD+0.09%
ADA/HKD+0.84%
SOL/HKD-0.48%
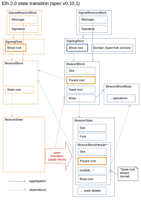
XRP/HKD+0.44%信標鏈由區塊和不斷遞進的狀態組成;區塊被產出、簽名、傳遍網絡,然后用于更新狀態。下圖展示了主要的相互關系:

- 實線表示聚合關系,虛線表示依賴關系。即發出箭頭的部分是 聚合/依賴 于箭頭所指向的內容的 -
此圖基于以太坊 2.0 詳述的 0.10.1 版所繪。與剛發布的 0.11.0 版本相比,上圖描述的內容在計算 Domain 的部分有些微區別,但整體關系與前一版本一致。
創建一個新的區塊
創建區塊,要從當前的區塊鏈頂部開始。
如果當前存在一條短的分叉鏈(例如,某個時隙因為其中的區塊傳播速度太慢而被跳過,導致不同驗證者獲得的最新區塊有所區別),則由分叉選擇算法,幫你選出 “最合適”(獲得的驗證者見證消息權重越大則越 “合適”)的區塊鏈頭。
EthHub聯合創始人:以太坊生態系統的去中心化主張正在受到美國壓力的最大考驗:金色財經報道,EthHub聯合創始人sassal.eth在其社交網站上表示,以太坊生態系統的去中心化主張正在受到最近來自美國的民族國家壓力的最大考驗。潮水已經堅定地退去,我們現在都能看到誰在中心化地游泳。[2022/8/13 12:23:22]
此外,即使某些 slot 被跳過(沒有產生區塊),狀態仍會推進(但不執行任何操作)。
BeaconBlockBody (“信標鏈區塊區塊體”)會包含所有需要被執行的操作(保證金存入、見證消息、驗證者退出,等等)。這些操作會被用于改變狀態、生成新的 BeaconState(“信標鏈狀態”)。
時隙、父區塊根、操作的根哈希(body root,區塊體根)會作為 BeaconBlockHeader(“信標鏈區塊區塊頭”)的組成元素被添加進狀態。要注意的是,BeaconBlockHeader 組成元素之一的狀態根是零(0x000…),因為狀態不能遞歸包含自己的哈希,否則會出現死循環。
以太坊L2網絡總鎖倉量為56.4億美元:金色財經報道,據L2BEAT最新數據顯示,以太坊Layer2(L2)上總鎖倉量為56.4億美元。其中鎖倉量最高的為擴容方案Arbitrum,鎖倉量28.7億美元,占比50.97%。其次是dYdX,鎖倉量9.75億美元,占比17.27%。[2022/3/14 13:54:47]
最終狀態(帶有上述 0x000… 值的狀態)的根哈希被算出并加入區塊,然后區塊哈希得到 Block root(“區塊根”)并跟鏈的 Domain 放在一起,經過簽名后在網絡中傳播。Domain 的意義是防止區塊被傳播到其他主網或測試網上發生碰撞(collision)。
執行狀態轉換
節點收到 SignedBeaconBlock (“經過簽名的信標鏈區塊”)后,要執行一些驗證,包含:確認簽名的有效性,及是否有對應父區塊的狀態(父區塊由 parent root “父區塊根” 指出)。
SoFi CEO:本人擁有比特幣和以太坊,沒利用加密技術的公司將被“拋在后面”:2月15日消息,SoFi首席執行官Anthony Noto表示,他和他的家人擁有一些加密貨幣。“我們擁有比特幣,以太坊以及其他加密貨幣,”他還警告說,不承認區塊鏈好處的公司可能會被“拋在后面”。據了解,SoFi是一個在線借貸平臺,于2019年末開始支持加密貨幣交易服務,允許用戶在平臺上買賣比特幣、以太坊或萊特幣。(CNBC)[2022/2/15 9:53:53]
通過將狀態時隙推進到區塊所在時隙(可以是被跳過的時隙),然后執行 BeaconBlockBody 所包含的操作(比如保證金存入、見證消息、驗證者退出等等),我們便可以更新狀態。
要注意的是,出現被跳過的時隙時,也會產生新的內部狀態,并推進當前狀態至下一個時隙,區別只是不會有其他附帶的執行動作。
動態 | 以太坊未確認交易數量為33702筆:據Etherscan.io數據顯示,當前以太坊未確認交易數量為33702筆,相對之前以太坊未確認筆數有較大幅度下滑,網絡擁堵情況有所改善。[2018/10/6]
結果狀態應該與區塊生產者得到的狀態相同,因此我們能通過計算新的 BeaconState(包含 0x000...)的哈希值,與收到的區塊所記載的狀態根進行校驗。
BeaconBlockHeader*
信標鏈狀態包含了四個區塊基礎組成信息中的三種 —— 時隙、父區塊根哈希,和 BeaconBlockBody (即要執行的操作)的根哈希。
在計算內部狀態時,最新的區塊時隙要和最新的狀態時隙要有所區別,因為如果出現被跳過的時隙,會使得最新的區塊時隙和狀態時隙不一致。比如,如果時隙 7 被跳過,則我們仍會以時隙 6 作為最新區塊,父區塊根和區塊體根哈希都仍將指向時隙 6 的區塊。
這幾個元素作為一個集群,使用和 BeaconBlockHeader 相同的結構,不過使用的區塊根狀態永遠為零(0x000...),因為狀態不能遞歸包含自己的哈希;在圖中表示為 “BeaconBlockHeader”。
這么做的好處是,我們可以輕易的計算出區塊根的狀態——通過計算狀態的根哈希,然后創建區塊頭的副本并插入正確的根狀態,最后計算整個區塊頭的哈希(這個值會與收到的區塊的哈希值相同)。
鏈接的區塊能增加信任
區塊鏈的重要特征就是,它以系統性信任(經由算法達成的處理器多數)取代了原來個體間的信任(交易對手或第三方)。
系統性信任又可以通過以下幾個特征描述:
1. 大量處理器(例如,公有鏈)—— 這些處理器去中心化程度越高,可信程度也越高。
2. 客戶端多樣性(例如,開發團隊)—— 如果有多種客戶端供使用者選擇,就越能避免算法被集中掌控。
3. 開源 —— 既可以讓公眾檢查算法,又可以進行分叉(如果大多數人都希望改變系統方向)。
將區塊鏈接在一起也可以增強系統信任 —— 因為越早產出的區塊,它具有的權重就越大。在一般的 分布式賬本/分布式數據庫 中,因為不需要系統性信任,所以不需要這種鏈接。
僅對最新區塊發動 51% 攻擊也許會成功,但是如果你想改動 100 個時隙之前的一個區塊,則攻擊者必須在這 100 個時隙都擁有控制著絕對多數的處理器(因此非常困難)。
對于短程的分叉攻擊,整個網絡可能會對 “哪條鏈才是主鏈” 產生疑惑 —— 例如,兩個競爭的區塊以不同的速度在網絡中傳播。
但好消息是,由于區塊被鏈接在一起,因此真正的主鏈會更快被確認,而其他分叉鏈都不再有機會反客為主。
如此一來,安全性可以得到保證,系統也可從容允許驗證者撤出自己的資金,不必擔心 “無利害關系(nothing at stake)” 攻擊。
原標題:科普 | 以太坊 2.0 信標鏈中的狀態轉換
原文鏈接:
https://sgryphon.wordpress.com/2020/03/17/eth-2-0-state-transition/作者: Sly Gryphon譯者&校對: IAN LIU& 阿劍
2020年第一季度,全世界備受COVID-19摧殘,全球經濟受到巨大沖擊,股票和加密貨幣市場損失重大.
1900/1/1 0:00:00金色財經訊,4月30日,瑞士資本市場和技術協會(CMTA)發布數字資產托管通用標準,旨在明確存儲加密貨幣與傳統資產之間的區別,并為行業參與者設定基本的安全和操作要求.
1900/1/1 0:00:00區塊鏈服務網絡正式商用啟動,國產自主創新技術聯盟獲得全球先機2020年4月25日,由國家信息中心主辦.
1900/1/1 0:00:00可贖回代幣 互聯網使世界上的任何人都可以以文本、圖像、視頻和音頻的形式來創建、上傳和共享信息。同樣,加密貨幣讓世界上的任何人都可以以代幣的形式來創建、上傳和共享價值.
1900/1/1 0:00:00朱嘉明:著名經濟學家,數字資產研究院院長。4?28?,莫??研究院與京東數科研究院共同舉辦2020春季莫??論壇,會議主題為:“疫情下財政政策與貨幣政策如何配合”.
1900/1/1 0:00:00文章系金色財經專欄作者牛七的區塊鏈分析記供稿,發表言論僅代表其個人觀點,僅供學習交流!金色盤面不會主動提供任何交易指導,亦不會收取任何費用指導交易,請讀者仔細甄別,謹防上當.
1900/1/1 0:00:00