BTC/HKD-1.69%
ETH/HKD-1.53%
LTC/HKD-2.73%
ADA/HKD-3.26%
SOL/HKD-3.75%
XRP/HKD-4.61%作者:Daniel Li
近期以太坊聯合創始人Vitalik Buterin 在ETHSeoul演講時預測,ZK-Rollups將在以太坊擴容戰爭中擊敗Optimistic Rollups,成為未來以太坊主要的Layer2解決方案。一時間關于Layer2的相關話題迅速沖上行業熱搜,那么什么是Layer2?ETH2.0和Layer2是什么關系?Layer2的未來如何發展?讓我們通過下文來一探究竟。

Layer1——Layer2
要了解Layer2是什么?首先要從以太坊擴容說起,以太坊的擁堵無需贅述,大家深有感觸,擴容作為提升以太坊性能的解決方案,在過去的兩年,始終是廣大用戶和極客們關注的熱點。目前流行的解決方案有兩種,一種是在以太坊主鏈(Layer1)基礎上進行擴容,稱之為Layer1擴容。而另一種方案就是在主鏈旁邊建造新鏈來實現擴容,稱之為Layer2擴容,而ZK-Rollups就是其中的佼佼者。
不論是Layer1擴容還是Layer2擴容,其主要目的都是增加以太坊的可擴展性,以緩解網絡擁堵,降低高額Gas費,并提高網絡效率。為了方便大家理解兩種方案,我們來舉一個例子說明。
如果把當下的以太坊主鏈Layer1比作一棟房子,那么搭載在主鏈上運行的DApp、DeFi以及智能合約可以看成是住進房子里的人,隨著入住人數的不斷增加,這棟老房子(Layer1)越來越難以承接更多的人來入住。目前的兩種解決方案,方案一:Layer1擴容就相當于在老房子的基礎上進行擴建,增加房間數量,依此來容納更多的人入住;方案二:Layer2是保持原有的老房子不變,在老房子旁邊建造新的房子,然后將一部分人轉移到新房子里來,從而到達擴容的效果。
加密貨幣貿易組織呼吁駁回美國SEC提起的內幕交易案:金色財經報道,一家代表加密貨幣公司的美國貿易協會呼吁駁回美國證券交易委員會 (SEC) 提起的內幕交易案,理由是該監管機構不公平地將加密資產標記為證券。此案涉及加密貨幣交易所 Coinbase 的一名前產品經理和兩名被控進行內幕交易的員工。?
然而,貿易組織數字商會呼吁聯邦法院駁回此案,認為它可能對數字資產行業產生廣泛而負面的影響。該協會關注的核心是美國證券交易委員會明顯將某些加密資產標記為證券,而不是商品或貨幣。?[2023/2/23 12:25:22]

Layer2 是相對于 Layer1而存在的,在解決擴容方案的時候,最開始想到的是對公鏈本身擴容,即 Layer1的擴容,比如早期的比特幣大區塊思路以及以太坊的ETH2.0都是屬于Layer1擴容。而Layer2 是一系列鏈下擴展性解決方案的總稱,Layer2平臺和協議以減少基礎層(根鏈)負擔的方式來處理數據,通過將主鏈的部分數據處理轉移到 Layer2 上,從而增強整個區塊鏈網絡的可擴展性。Layer1和Layer2在以太坊擴容上都有各自的優勢,并且發揮著重要的作用。
Layer2的分類
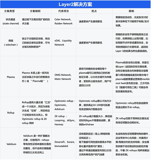
目前以太坊 Layer2 有幾種解決方案,分別是:狀態通道、側鏈、Plasma、Rollups、Validium 和混合方案等。
EZ Blockchain利用電網未充分利用的能源擴展其挖礦設施:金色財經消息,EZ Blockchain通過利用電網上未充分利用的能源,將其在喬治亞州的挖礦設施從8兆瓦擴展到16兆瓦。(prnewswire)[2022/7/7 1:58:11]

在Layer2的眾多方案中,最被大眾所看好的,無疑是Rollup,Rollup是將大量交易“匯總”成一個大批次,然后為該批次生成“證明”。然后將這個證明發布在主網上。Rollup在Layer1之外執行交易,但在Layer1上發布交易數據。由于交易數據包含在Layer1的區塊中,Rollup相當于繼承了以太坊的安全性。
按照壓縮數據的有效性(即數據正確)的不同方案,Rollup又可分為Optimistic Rollup 和ZK Rollup。目前市場上普遍是觀點是短期中期看好Optimistic Rollup,長期看好ZK Rollup。
Optimistic Rollup
Optimistic Rollup相對于ZK Rollup方案短期內更容易落地,其重要的原因之一是其具有更強的可移植性,也正是憑借其超強的可移植性,Optimistic Rollup被DeFi的龍頭Uniswap看重,Uniswap V3部署到了Optimism中,這對整個DeFi項目采用Layer2方案具有決定性的意義,使得Optimistic Rollup在短期和中期都會是Layer2最重要的落地方案之一。
紐約聯儲前雇員:監管機構應該禁止加密貨幣:金色財經報道,紐約聯邦儲備銀行前雇員、杜克大學法學院教授 Lee Reiners 認為監管機構應該禁止加密貨幣。Reiners 表示,此前的加密牛市完全是由央行的超寬松貨幣政策推動的,比特幣在高通脹之后未能發揮“數字黃金”的作用,持續的加密崩盤是“合理的”。 Lee Reiners 表示,加密貨幣本身一文不值,因為它沒有現金流,也沒有基本面。(Business Insider)[2022/6/30 1:41:00]
ZK Rollup
ZK Rollup基于零知識證明的二層擴容方案(Layer2),ZK Rollup數據可用性可以讓任何人都能根據鏈上存儲的交易數據,還原出賬戶的全局狀態,從而消除由于數據可用性帶來的安全風險。相對于Optimistic Rollup提款周期長的問題,ZK Rollup通過數學可靠性證明避免了這一問題,并且在技術的安全性上基本接近Layer1,同時存入和提取也可以根據用戶的需要即時進行,這個是ZK Rollup最大的優勢。
Layer2當下的困境
雖然Layer2是擴展以太坊非常需要且合乎邏輯的解決方案,但其帶有自身的局限和潛在問題,可能會阻礙平臺實現其對世界超級計算機的真正愿景。
(1)可組合性被限制
Layer2擁有眾多的方案,雖然目的都是為了解決ETH擴容性問題,但是不同的方案采用的原理和方向是不一樣的,這就導致了一個很大的問題,如果不同的項目采用了不同的Layer2方案,這就會導致他們之間無法實現有效的價值互通和協議流通。這將會使搭載在Layer2的DApp和DeFi應用成為孤島。在Layer1中,單筆交易可以與多個DeFi協議交互組合,打造全新的金融產品,而在Layer2可組合性將會被極大限制,因為在Layer2上該交易只能與存在于其自身鏈上的DeFi協議進行交互,這也導致了不同Layer2鏈上的DApp碎片化。
FTT DAO獲得約700萬美元的FTT捐款,將用于支持生態項目:6月27日消息,由社區主導的生態系統DAO FTT DAO已收到社區捐贈的250000枚FTT(價值約700萬美元),以幫助啟動其活動。
這筆捐款將用作生態系統基金,FTT DAO計劃利用資金支持社區主導的項目,涉及加密教育、DeFi等領域。捐款還專門用于FTT相關的NFT項目,并進一步構建FTT全球社區和用例。(Asiaone)[2022/6/27 1:34:10]
(2)流動性被分割
Layer2鏈上DApp碎片化的另一個原因:它們相關的流動性也被分割了。流動性在任何金融市場中都極其重要,尤其是在區塊鏈行業,流動性更是必備的條件,沒有了流動性一些搭載在Layer2鏈上的DApp以及DeFi就失去了價值。而在Layer2中我們看到現有的流動性被分配到以太坊Layer1和不同的擴展方案的Layer2中,這樣導致流動性被分割在多層鏈中,不同鏈因采用了不同的擴展方案,導致彼此之間無法流動,這極大的限制了Layer2的流動性。
ETH2.0和Layer2關系
早期Layer2存在是為了解決ETH擴容性問題和高Gas費問題,目前看來Layer2發展也實現了這一點,在ETH2.0尚未成熟之前,Polkadot、BSC等公鏈也是來勢洶洶,隨時在撼動以太坊的地位,Layer2方案為以太坊解決了龐大的應用體系面臨的問題。讓ETH保住了公鏈之王的位置。
支付寶上線“數字人民幣紅包”小程序:金色財經報道,支付寶已上線“數字人民幣紅包”小程序 ,依托于支付寶平臺領先的安全風控能力,可有效防止黑灰產和虛假作弊行為,首批在溫州支持申搶,據了解,從6月24日晚上8點起連續3天。[2022/6/25 1:30:48]
相輔相成,二者不可分離
ETH2.0的擴容離不開Layer2,同樣Layer2也不能脫離ETH2.0單獨存在,因為Layer2是基于Layer1的基礎上搭建的,而非憑空而生,沒有Layer1就不會有Layer2的存在,并且Layer1作為主鏈其去中心化和安全性也是Layer2所需要的。目前運行于Layer2上的DApp和DeFi一些重要的信息依然需要通過Layer1來進行驗證,所以不僅是ETH2.0需要Layer2來實現擴容,Layer2也同樣離不開ETH2.0,二者的關系是相輔相成,不可分離。

相互競爭、互相成就彼此
合并后的ETH2.0將會實現主鏈Layer1的自身擴容,運算速度將會得到改善,同時PoS模式取代PoW模式,高昂的Gas費用,也有望得到降低。未來的Layer1將有能力搭載更多、更復雜的DApp和DeFi。這與同樣運算速度快,費率低的Layer2產生了競爭,在演化的過程中,Layer1和Layer2會形成DeFi的分層,造成一定的割裂,但最終來說,Layer1和Layer2會達成均衡的態勢。Layer2因其更低Gas費用和更快速度,作為DeFi搭載的主要區域,而Layer1依然很重要,它承載著Layer2的安全,將會用來作為重要數據的結算層。到那時ETH2.0與Layer2的關系將不再是從屬關系,而是相互競爭,互相成就彼此。
合并后的ETH2.0是否會拋棄Layer2?
ETH2.0合并在即,有部分人擔心當合并完成后的ETH2.0,主鏈Layer1的擴容性問題和高Gas費問題將得到極大的緩解,到那時是否還需要Layer2進行擴容,Layer2是否會被拋棄,這樣的擔憂其實大可不必。
首先ETH2.0合并并不是一撮而就的,從ETH2.0實現的時間表來看,它是分階段實施,并且每一步從方案探討到最終落地實施,都是一個漫長的過程,因為基于去中心化原理在ETH上實施某一方案,都必須要絕大部分社區人員同意才可以。早前ETH2.0合并的前幾個階段也是因為部分社區人員不同意,導致方案不斷被推遲。而且即便是方案真正實施了,最終PoS模式取代PoW模式也將是一個緩慢的過程。所以未來相當長的一段時間ETH2.0仍然需要Layer2。
再就是即便是ETH2.0合并后,主鏈Layer1的運行速度大大增加了,但又有誰會拒絕讓速度更快呢?正如 Trusttoken 的產品經理 Harold Hyatt 解釋的那樣:“基于以太坊的 Layer2 將會與以太坊一起擴展,因此如果以太坊擴展,Layer2 也會擴展。如果Optimism 比以太坊主網快10倍,那么以太坊在分片后是10 倍,Optimism 是 100 倍。”Bifrost 的戰略主管Thibault Perréard 更是直接肯定Layer2未來的必要性:“釋放以太坊未來潛力并真正實現 DeFi 愿景的真正催化劑并不是 PoS,而是 Layer2。”所以現在的ETH2.0需要Layer2,未來也依然需要。
Layer2將形成獨立的生態系統
Layer2的提出是為了解決ETH可擴展性和擴容問題,雖然ETH2.0即將完成合并,但ETH2.0沒有提供以太坊無限的可擴展性,即便ETH2.0自己會擴容,也需要Layer2,所以在未來較長的一段時間里,Layer2的發展方向依然會是朝向如何更好的提高以太坊網絡的可擴展性和擴容性方向發展。
Layer2的未來發展不會只局限于以太坊,未來隨著越來越多的DeFi項目搭載在Layer2鏈上,大家會發現在Layer2上交易費用更便宜,交易速度更快。這會極大提升DeFi的用戶量和交易量,尤其是DEX,隨著交易量和用戶量的提升,也會提升對流動性提供者的吸引力,這導致用戶和流動性提供者進一步向Layer2遷移。慢慢的形成一種態勢,最終有可能會形成Layer2自己的生態系統,到那時Layer2將會成為僅次于比特幣、以太坊、去中心化穩定幣的第四賽道。
總結
未來ETH2.0和Layer2是相輔相成,互相成就彼此的關系,隨著Layer2之間更多的橋梁建立,Layer2自身的互動性和流動性的問題將會得到解決,相信未來的Layer2將會承載更多和更復雜的DeFi和DApp應用,區塊鏈技術的落地和普及將會更快更好的融入到人們的日常生活中。
金色早8點
Bress
PANews
鏈捕手
財經法學
成都鏈安
Odaily星球日報
區塊律動BlockBeats
文章作者:Saffron Huang & Josh Stark感謝Connor, Vitalik(V神), Bastian、Danny的有用評論和反饋.
1900/1/1 0:00:00截至目前,韓國政府已經出臺了一系列有關新技術的傾斜政策,而5G和XR是這些政策中的核心。隨著元宇宙概念的深入人心,韓國政府不斷調整他們的施政方向.
1900/1/1 0:00:00前不久 Jason 同學邀請復旦大學數學系的梅同學給希望了解 Web3 的朋友們上了 5 節硬核的數學課。從自然數開始,一直講明白了 RSA 非對稱式加密的細節.
1900/1/1 0:00:00持續近一個月的“幻核裁撤”風波終于以幻核的退出畫上句號。 今日早間,騰訊旗下數字藏品平臺“幻核”發布公告表示,基于公司聚焦核心戰略的考量將做出業務調整,自2022年8月16日起,幻核將停止數字藏.
1900/1/1 0:00:00本文來自以太坊質押服務提供商Figment以太坊網絡正在進行一系列升級,以幫助使其更具可擴展性、安全性和可持續性。這些升級以前被稱為以太坊2.
1900/1/1 0:00:00金色財經報道,8月19日消息,推特用戶Crypto-Gucci.eth發布推文稱,在最新的以太坊核心開發者會議上,已確定以太坊合并的主網TTD為58750000000000000000000.
1900/1/1 0:00:00