BTC/HKD-1.93%
ETH/HKD-3.14%
LTC/HKD-1.04%
ADA/HKD-4.54%
SOL/HKD-3.47%
XRP/HKD-3.43% 
2022年對于加密幣行業來說是最艱難的一年,也是歷史上最糟糕的熊市,在這充滿戲劇性的一年內,加密行業從年初近3萬億市值頂峰一路斷崖下行,截止目前已經跌到0.86萬億,下跌了71.3%,在此過程中,比特幣和以太坊的交易價格均跌破其上一周期歷史高點,這在歷史上尚屬于首次。種種跡象表明此次的加密行業熊市似乎與以往的熊市不同,行業頻發的爆雷事件,以及美元加息導致的全球經濟持續惡化,或許當下正是加密行業的至暗時刻。那么回顧過去,從過去歷史教訓中總結經驗,汲取力量,就變得十分必要。本期就為大家盤點一下過去一年里在加密行業發生的歷史性事件,感受一下加密行業魔幻與現實交織的發展歷程。
2022年加密行業的外部環境是一個充滿變數的一年,俄烏之戰為加密行業提供了走上中心舞臺的契機;而全球加息又讓高杠桿的加密行業陷入了流動性危機;加密行業內部頻發的爆雷事件,也讓各國政府開始越發重視對加密行業的監管。2022年或許可以被稱為是加密行業監管的一年,加密行業無監管時代自此成為過去,未來監管將會成為加密行業的常態。
1、俄烏沖突為加密行業提供契機
2022年發生最大的事件無疑是俄烏戰爭,俄烏戰爭對于全球經濟和都造成了極大的震動,當然也包括加密行業在內,在戰爭初期,作為此次沖突掌握軍事主動權的俄羅斯就受到了西方利益集團的各種制裁,各大金融機構和實體公司都紛紛加入到了對俄制裁中,而以去中心化為理念,長期游離在邊緣的加密行業,也遭受到了來之中心權利機構的壓力,被迫加入到了制裁行列中,這其中就包括最大的NFT交易平臺opensea,以及最大的中心化交易所Binance,甚至以太坊創始人V神也公然在推特上宣傳自己力挺烏克蘭,并捐贈了一筆加密資產,俄烏戰爭讓人們認識到了以去中心化為理念的加密行業,仍然逃脫不了中心化權利機構的影響。
V神盤點以太坊2020年進步,包括PoS測試網及MakerDAO等:V神在推文中列出以太坊在2017年沒有、但是在2020年擁有的東西: Uniswap;http://Tornado.cash;Status;MakerDAO;ZK Rollups(如Loopring),吞吐量超過2000 TPS;PoS測試網;叔塊率< 10%,區塊Gas上限為1000萬;Gitcoin贈款。[2020/3/28]
另一方面俄烏戰爭也為加密行業走上中心舞臺提供了契機,在戰爭中,俄烏兩國的法幣都遭受了毀滅性的打擊,許多居民的積蓄都付諸東流,而一些購買加密資產的居民不但在此次戰爭中保住了財富,而享受到了加密資產上漲帶來的增值效應,加密資產的緊急避險屬性得到了極大的展現,也因此在戰爭發生不久,烏克蘭高票通過了比特幣等加密資產在該國的合法地位。俄羅斯也一改以往反對加密幣的態度,考慮在跨境結算中將加密資產合法化,加密行業也由此被更多的人接受。
2、全球加息時代,加密行業首當其沖
2022年影響全球宏觀經濟最重要的事件無疑是全球通脹和各國央行為應對通脹持續不斷的加息,尤其以美國最為突出,2022年美國無論是加息幅度還是加息次數都遠超以往,持續不斷的加息并未有效阻止美國通脹,當前美國的通脹率已經達到了1980年以來的最高水平,且預計在明年二季度以前美國還會繼續加息。在這樣的背景下,全球資本都感受到了金融寒冬的冷意,股票,債券、外匯等金融產品都受到明顯影響,出現大幅的下跌,而其中杠桿率越高的產品下跌趨勢越明顯。
持續不斷惡化的金融環境,也為加密行業帶來了更多的風險,加密行業由于自身特點,存在杠桿率相比傳統行業偏高的現象,在全球資金收緊的情況下,去杠桿的過程也相對更加暴力和劇烈,如 Terra 崩盤和三箭資本破產等年度重大事件,它們的發生雖然有各自不同的直接原因,但根本原因都是受到全球貨幣緊縮的大環境而產生的現金流問題。全球加息對于本已處于熊市的加密行業無疑是雪上加霜,只要全球加息時代不停止,加密行業的熊市就不會結束。
美股持續走高,道指較3月23日收盤點位上漲20.48%:美股盤中持續走高,道指漲逾1200點,較3月23日收盤點位上漲20.48%;納指、標普500指數分別較3月23日收盤點位上漲約12%、16%。[2020/3/27]
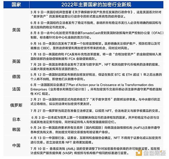
3、2022年加密行業監管逐漸明朗化
合規問題是自加密世界誕生以來一直懸在上空的一把達摩克利斯之劍,在維護金融創新與保護投資者的金融安全之間,各國監管部門一直在逐步收緊監管尺度,監管和創新向來不是對立面,合理的監管更有助于行業的健康發展。

2022年各國政府對加密行業的監管態度出現了一些變化,通過上述各國出臺的政策可以看出,大多數國家對于加密行業還是持有積極的態度,出臺的政策更多是為了規范和監督加密行業,而不是要完全封殺整個行業。除了外部監管政策的變化之外,在加密行業內部也開始出現了積極的信號,更多的加密機構在嘗試通過監管尋求平臺自身的合規,這其中做的最好的就是Binance ,僅在 2022 年上半年,Binance 先后獲得了巴林的第四類許可牌照、迪拜的全面監管許可的虛擬資產(VA)交易平臺許可、阿聯酋第一和第二大城市的加密資產監管許可、法國和意大利的獲批注冊許可。Binance取得這么多的成績和其長期以來堅持積極擁抱監管與合規的態度密不可分。同時Binance的成功也證明了加密行業和監管并非敵對關系,有了監管的存在加密行業才能走的更遠。
動態 | 中國日報網盤點2019年10月新聞熱詞匯總,區塊鏈包含在內:11月1日,中國日報網盤點2019年10月新聞熱詞匯總,其中包括區塊鏈技術應用。據悉,中共中央局10月24日下午就區塊鏈技術發展現狀和趨勢進行第十八次集體學習。中共中央總書記習近平在主持學習時強調,區塊鏈技術的集成應用在新的技術革新和產業變革中起著重要作用,要加快推動區塊鏈技術和產業創新發展。[2019/11/1]
2022年可能是過去幾年里加密行業爆雷最頻繁的一年,頻繁的爆雷事件不但導致公眾對加密行業喪失了信心,也讓加密行業陷入了重重危機。
1、黑客攻擊,暴露了加密行業的脆弱性
2022年也是黑客攻擊頻發的一年,據加密分析公司Chainalysis報告顯示,截止到今年10月份,已檢測到125次黑客攻擊,被盜取資產總價值達30億美元。其中,10月被盜竊資產總價值最高,有11次黑客攻擊事件涉及7.18億美元資產被盜取。
如果說2018年是中心化加密資產交易所的黑客爆發之年,那么去中心化的區塊鏈橋似乎注定會在今年贏得這一“榮譽”。僅僅在2022年上半年,發生在跨鏈橋上的黑客攻擊案件就超過19億美元,這其中就包含迄今為止數額最大的跨鏈橋襲擊事件—Ronin事件,該事件被美國執法部門確認為朝鮮國家支持的Lazarus集團所為,攻擊者使用釣魚郵件獲得了5個Ronin鏈驗證器的驗證權,這使得犯罪集團能夠掠奪連接網絡和以太坊主網的橋梁173,600個以太坊和2550萬USDC,總價值約為5.518億美元,黑客攻擊事件發生一周之后,Ronin所屬Sky Mavis 團隊才發現了這一安全漏洞,因為有用戶在當日早上發現無法從跨鏈橋中提取 5000 ETH。
動態 | “區塊鏈”一詞入選“漢語盤點2018”國際詞解讀:人民網刊文《“漢語盤點2018”國際詞解讀》,“區塊鏈”一詞,與貿易摩擦、板門店、伊核協議等一起入選。文中稱, 2008 年首次提出區塊鏈概念以來,這項技術快速發展并在全球范圍內廣泛應用。在全球化、信息化和數字化時代,區塊鏈代表了一種新的技術發展方向,為推動世界經濟與國際合作提供了一個新的機會。[2018/12/11]
跨鏈橋作為DeFi的重要組成部分,它的弊端也在一定程度上表明了加密行業的脆弱性,未來不改變這一點,黑客的攻擊仍將層出不窮。
2、爆雷不斷,加密行業的「雷曼時刻」
Terra 的崩盤可以說是 2022 年甚至整個行業有史以來最惡劣的事件之一。它的崩盤使得許多投資者血本無歸,也為本來已踏入熊市的加密資產市場雪上加霜。在Terra崩盤之后,UST 的價格在幾天內跌至 $0.2, LUNA 的價格也歸零,Terra Network 市值蒸發了 400 億美元,這筆錢也最終由投資者來買單。Terra的崩盤不僅僅造成了投資者的損失,也為整個2022年跌宕起伏的加密行業埋下了禍根,后續一系列爆雷的機構,或多或少都與其有關。
Terra 崩盤后不久,以高杠桿聞名的加密資產對沖基金三箭資本(Three Arrows Capital)就陷入了流動性危機,甚至被爆擅自挪用客戶資金,最終因無力償還債務宣布破產。三箭資本的破產引發并加速了加密資產市場內更為廣泛的動蕩,并導致Block Fi出現流動性危機。Block Fi最大的借款客戶之一,就是三箭資本,而后者的倒閉促使Block Fi不得不尋找外部的資金來源來填補缺口。最初FTX平臺有意向Block Fi提供4億美元的循環信貸額度,以支持其以2.4億美元的價格購買該公司的選擇權。但這一計劃尚未成功,FTX就宣布破產,Block Fi也應為沒有籌集到資金在FTX宣布破產一周后在新澤西州申請了破產。Block Fi的法律顧問馬克·倫齊稱這一現象為加密市場的“死亡螺旋”,沒人清楚下一個破產的會是誰?但大家都知道破產漩渦不會停下來。
午間行情盤點:BTC比特幣報7977美元,24小時跌幅約10.43%。ETH以太幣報797美元,24小時跌幅約10.64%。瑞波幣報5.66元人民幣,24小時漲幅0.70%。ADA艾達幣報2.18元人民幣,24小時漲幅約7.94%。[2018/2/11]

加密行業在2022不光只有陰霾也有希望,一些創新技術應用和明星項目的出現也為加密行業提供全新的立足點。在技術方向,以太坊于今年完成了Merge,成功從Pow駛向PoS的黃金海岸,為其后續擴容奠定了基礎。在應用方向,StepN引發的GameFi 熱潮成為了公眾教育的典型示范,在項目上,明星項目Optimism推出的代幣OP引發了Layer2熱潮回歸。
1、以太坊合并,PoS 新時代開啟
2022年9月15日,以太坊合并順利完成,標志著以太坊主網的共識機制正式從工作量證明(PoW)過渡至權益證明(PoS)。作為公鏈之王的以太坊,自誕生起便一直使用工作量證明機制,但是隨著以太坊生態應用的不斷繁榮,Pow模式的局限性嚴重限制了以太坊的發展,為解決可擴展性問題,團隊給出了一系列網絡升級方案,合并是該系列中的第二次網絡升級。
此次合并意義重大,對以太坊而言,轉向PoS為以太坊后續的分片擴容奠定了基礎。對行業來說,合并意味著大規模顯卡挖礦時代結束,礦工將可能暫別加密主要歷史舞臺。隨著以太坊性能優化,未來勢必會擠壓其它PoS公鏈生態。從更深層次的方面來說,合并是以太坊響應全球減少碳足跡號召的重要改變。但由于技術與生態的限制,這一更新的真正影響只有在未來幾年才會顯現。
2、 OP 發幣帶領 Layer2 熱潮回歸
今年 Layer2 領域最大的事件就是主流的Optimistic Rollup 協議 Optimism 發行了代幣 OP,推動了它本身和 Layer2 領域整體的逆市增長。Optimism 是 Rollup 四大天團里第一個發行代幣的,此舉不但可以起到很好的帶頭作用,還可以為后續其他協議做出示范。
代幣的發行實現了Layer2熱潮的回歸,當讓Layer2真正保持長期熱度的是Layer2在技術層面的持續迭代。早在今年8月,Arbitrum 就推出了 Nitro 網絡升級,增加了網絡吞吐量并降低交易成本。緊接著Optimism 宣布也將在今年 Q4 上線重大升級 Bedrock,實現以太坊等效性、縮短 L1 到 L2 的存款時間、降低交易成本。除此之外,還有StarkNet 實現了 Rust-VM,極大降低了 Rust 語言的開發者的門檻,并且在11月上線了zkSync 2.0 的主網。今年的夏天稱不上是「Layer2 Summer」,但 Layer2 已經顯示出了強勁的生命力。在下一個盛夏,它們也許就會帶來驚喜。
3、STEPN 重新定義GameFi
2022年GameFi市場最火爆的鏈游當屬STEPN,該游戲基于 Solana 區塊鏈構建,全球首款 Move To Earn(邊運動邊賺)NFT 游戲。正是憑借鼓勵用戶走路來賺取代幣的方式,STEPN迅速贏得了幣圈的寵愛,并獲得了爆炸性的增長,在高峰時期,STEPN擁有70萬個活躍用戶, 占Solana 每日唯一付費用戶的近 20%。
STEPN爆炸增長并未持續很久,受加密熊市以及清退中國大陸用戶的影響,STEPN的加密資產資產被用戶大量出售,導致其代幣GST 價格暴跌,STEPN也就此陷入了衰落。STEPN 為 X to Earn 開啟了一個新的模式,導致 STEPN 急速發展的爆發點以及因為沒有持續的用戶增長而衰落的問題也為未來其他 X to Earn 的項目提供了參考價值。
縱覽整個2022,如果非要用一個詞來形容加密世界的這一年,那么“動蕩”無疑是最合適的選擇,在過去一年里我們見證加密行業魔幻與現實交織的歷程,年初的明星項目,天選之子,年末就有可能申請破產,成為階下囚,一些明星項目的起落,告訴了我們從來沒有什么天選之子,資本的涌動只能帶來短期的高潮,只有孜孜不倦的技術創新才會帶來長久的興盛。
作者:Daniel Li
出品:CoinVoice
來源:DeFi之道
DeFi之道
個人專欄
閱讀更多
金色財經 子木
金色早8點
去中心化金融社區
虎嗅科技
區塊律動BlockBeats
CertiK中文社區
深潮TechFlow
念青
Odaily星球日報
騰訊研究院
Tags:以太坊區塊鏈STEPNSTE以太坊價格今日行情幣幣情到底什么是區塊鏈stepn幣價格Stella Fantasy
屬于內容創作者們的黃金時代,或許真的不遠了01 創作者生態,“權力”的過度微軟的創始人比爾蓋茨在上個世紀末,互聯網還未興起時發表的文章中,對未來互聯網的發進行了展望并給予了忠告.
1900/1/1 0:00:00引子 Vitalik于2022年11月5日發布了更新后的以太坊路線圖,相比于之前2021年12月2日發布的路線圖,其中即將到來的The Surge階段的更新無疑是最值得關注的.
1900/1/1 0:00:00作者:Visa,Andrew Beams、Catherine Gu等隨著區塊鏈采用率不斷提高,人們對于卓越用戶體驗和支持實際用例的產品需求也變得越來越大.
1900/1/1 0:00:00NFT領域正在完成一場”時代交接“。首先是巨大的、持續的下滑。據Dune Analytics數據,最大的NFT交易平臺opensea在10月份的交易額已經相比年初1月份下跌了94%.
1900/1/1 0:00:0012月8日,加密交易和借貸機構Genesis向客戶發布了一份郵件表示,其解決流動性問題需要更多時間,恢復取款可能仍需數周、而非數日的時間.
1900/1/1 0:00:00隨著越來越多的新 NFT 市場出現,Opensea 作為 NFT 市場頭號玩家的地位不斷受到挑戰.
1900/1/1 0:00:00