BTC/HKD-3.54%
ETH/HKD-5.34%
LTC/HKD-3.55%
ADA/HKD-3.72%
SOL/HKD-5.08%
XRP/HKD-3.84%1. 介紹1.1 如何使用手冊?
在本指南中,你將學習如何提高品牌知名度,吸引新用戶并推動增長。從建立基本流程到與社區互動,你將學習在 Web3 取得成功所需的關鍵營銷策略和戰術。
使用「目錄」頁面,點擊符合營銷需求的相關部分或頁面
如需更深入的研究,閱讀內容中穿插的營銷模型和案例研究
請注意,本指南為每個營銷領域構建最基本的任務、流程和策略。更多信息可以在 Tools & Resources 頁面查詢

1.2 什么是 Web3 營銷?
在具有顛覆性技術的市場進行運營和營銷(例如 Web3),意味著需要面對許多未知的挑戰。創始人需要堅定的焦距其愿景,價值和未來發展規劃路線。其次,創始人也需注重的一方面——營銷。現在市場上已有少許關于 web3 市場營銷的內容和資源,然而鮮少有提供關于如何推廣產品的具體步驟。本指南剔除無用信息,為你提供市場營銷的方法論和垂直營銷領域的清單。本節將簡要介紹 Web3 和區塊鏈為何標志著營銷范式的轉變。

1.3 市場現存誤解
Web3 產品的營銷通常涉及教育用戶去中心技術的優勢以及其應用場景。這可能涉及解釋傳統中心化體系和去中心化體系之間的差異,以及去中心化技術在安全性、隱私性和透明度等方面的優勢。
不幸的是,在 Web3 領域流行的營銷策略現影響用戶的體驗。這種常用的方法包括:

雖然上述策略是合理的起點,但它們并不能產生長期的效益。有效的營銷策略必須基于基本概念和消費者心理。此外,隨著 Web3 破圈,愈多用戶意識到行業中的 CX 營銷。如果想讓產品從眾多雜音中脫穎而出,營銷策略需進行相應的調整。
接下來:
以下部分將研究 Web3 品牌可以用來提高增長的不同營銷策略。營銷模式和案例研究穿插在本指南中,以進行更深入的研究。
Web3 營銷目標是提高對去中心化技術的意識和應用。作為 Web3 營銷和運營,你需要幫助用戶、投資者和合作伙伴了解產品在日常生活中的潛在好處和應用場景。
2. 營銷概念:安索夫矩陣
營銷的終極目的是為公司帶來增長,在追逐破圈的 web3 行業中尤其如此。安索夫矩陣則是營銷增長最常提起的基礎概念。
安索夫矩陣是什么?
安索夫矩陣(英語:Ansoff matrix)是一種分析產品和市場的工具,能有效幫助企業制定增長策略。安索夫矩陣可用于探索不同增長策略的風險和收益。
如何使用安索夫矩陣?
安索夫矩陣有兩種實現增長的營銷策略:調整產品或調整市場。根據市場和產品本身的條件,增長策略落入四個象限: 市場滲透、產品開發、市場開發或產品差異化。

安索夫矩陣

新火科技旗下MPC自托管平臺Sinohope宣布其Web3 Access功能已上線:據官方消息,新火科技旗下MPC自托管平臺Sinohope宣布其Web3 Access功能已正式上線,DApp交易支持“自定義多人審批”功能。
Web3 Access功能支持企業或組織進行“自定義多人審批”,每個節點可添加多人進行審批,提升審批效率,用戶可通過Google Play 、蘋果App Store或 Sinohope 官網下載&更新Sinohope APP體驗此功能。
據官方稱,Sinohope通過采用MPC-CMP技術支持用戶分布式管理私鑰分片與協同簽名,解決私鑰單點風險,有效增加透明性和易用性。目前已支持Ethereum、Bitcoin、Avalanche、Cosmos、BNB Chain、Polygon、Arbitrum、Optimism、Near、Tron、Filecoin等主流公鏈。[2023/8/7 21:29:23]
如何將模型應用到 Web3?
如果想將安索夫矩陣應用至 Web3, 則需先明確公司現有產品和其特色。
接下來通過矩陣識別潛在的增長機會。以下是一些基于矩陣的基本增長策略:

每種增長策略的潛在風險和回報,以及公司自身的資源都需要進行衡量。通過評估各方面因素,確定針對于公司和市場現狀的最佳營銷策略。

3. 品牌建設3.1 web3 品牌戰略指導方針
建立 Web3 品牌不僅僅是創建一個 logo-pkcw 和品牌手冊。這與發廣告不同,在產品早期,公司并不需要完整的品牌手冊。品牌建設始于創始人的目標和商業理念背后的故事,且應包含品牌如何為用戶,市場,乃至全球賦予價值。
Web3 項目建立品牌的過程與其他類型公司建立品牌涉及的步驟大同小異。
以下是部分可通用的框架:

品牌建設與營銷有何不同?
品牌和營銷雖相互聯系,卻是分開獨立的兩個概念。在當今競爭激烈且過度飽和的 Web3 市場中,業務,產品或者服務需要通過差異化打出優勢。做到這一點則需強大的品牌和營銷。


3.2 5 個搭建 web3 品牌的秘訣
1. 為目標用戶建立客戶畫像
建立用戶群體的全方面數據庫以備不時之需,同時也有助于確保營銷團隊秉持統一的品牌聲音和形象
2. 鼓勵創始團隊打造個人品牌
超過 58% 的公司通過其創始團隊提高知名度。作為營銷人員,在營銷產品時利用創始團隊的私域流量是低成本且高效的。在資源允許的情況下,為團隊雇傭文案稿手,通過團隊的社交媒體建立社區。在談論產品之前,讓創始團隊成為行業的領軍人物,有助于產品的推廣和公司形象的曝光。
杰克·多西旗下比特幣公司TBD為“Web5”尋求商標保護:11月30日消息,推特公司前首席執行官杰克·多西(Jack Dorsey)旗下專注于比特幣的子公司TBD正在尋求為Web5名稱注冊商標,TBD發推稱:“我們最近注意到Web5一詞被應用于與我們提出的Web5宗旨截然相反的產品和服務,因此,決定為Web5尋求保護,Web5原意指的是一個真正開放的、去中心化的新互聯網層。最終,我們希望建立一個由公司、個人和其他利益相關者組成的聯盟來維護這些標準,以便使得Web5能夠真正成為一種公共產品。”(CoinDesk)[2022/11/30 21:11:07]
3. 鼓勵社區創作 UGC
甄別社區中最活躍的成員,并通過激勵鼓勵社區成員創作 UGC 內容 ( 如視頻教程、產品指引、推薦評論等 )。
4. 創建并定期更新產品介紹文檔
文檔(Docsend, Gitbook)是新用戶認識產品的第一步。為社區開發人員提供簡潔明了的指南有助于他們使用和開發產品,尤其是開源項目。
5. 創建社區專屬的交流渠道
創建專屬頻道或服務器 ( 如 Twitter 社區、Discord 頻道 ),向社區成員提供聚合空間、鼓勵提問和建立深度關系。更進一步可策劃核心貢獻者和用戶的社區聊天,以探索潛在營銷活動和大使計劃。
4. 案例分析: Liquid Death
Liquid Death 是什么?
「硬核」飲用水品牌,以規避一次性塑料和督促喝水為宗旨
有明確的品牌和定位,和具有針對性的營銷策略。Liquid Death 沒有談論飲用水品牌經常提及的“自然”、“純凈”和“味道”,而是喚起了更黑暗、更前衛的主題——對塑料的謀殺、口渴和死亡。
通過品牌形象,在 web3 找那個獲得眾多狂熱的追隨者
成功經營名為「鄉村俱樂部」的 Web3 忠誠計劃 — 成千上萬的粉絲“出賣靈魂”,以提前獲得限量版周邊、私人活動的權限

WEB3 策略
入駐 web3 電商平臺, Novel
在 Novel 平臺發布新 NFT 系列 (Murder Head Death Club MHDC)
部分商品只供 NFT 持有者購買
持有者可享受獨家折扣,與明星見面的機會,線下 VIP 活動等
通過各種活動建立 Web3 社區,例如持有者可以在 Liquid Death 的電臺上 DJ,在 Discord 上放映恐怖電影,舉辦撲克之夜等
NFT 持有者的長期福利計劃,例如與 CEO 會面的機會,周邊的獲取權等
成果
MHDC 發布 6666 個獨特的 NFT
由著名藝術家 Will Carsola 創作,每個 NFT 是一個死去的干渴者被砍下的頭
MHDC 系列在發布后的三小時內售罄
首發價為 0.0666 ETH, MHDC 的發行為 Liquid Death 帶來約 445 ETH 的銷售額
亮點
從 Web2 到 Web3 的轉換保持了一致的品牌形象和宗旨
踐行公司可持續發展的品牌價值 ( 例如,將 MHDC 收入的 10% 版稅捐贈給慈善機構,并抵消 110% 的初始鑄幣碳排放量 )
Web3教育初創公司STEMuli完成325萬美元種子輪融資,Draper Associates參投:金色財經報道,Web3教育初創公司STEMuli宣布完成了一筆325萬美元的種子輪融資,投資方為Slauson & Co、Valor Ventures和Draper Associates、WNBA球星蕾妮·蒙哥馬利。STEMuli 創建了一個教育元宇宙,為核心課堂帶來了獨一無二的基于 3D 游戲的平臺。在數字世界中,STEMuli 將公司與其未來的 K-12 學生勞動力聯系起來,并努力縮小用戶的成就和就業差距。STEMuli 的創始人兼首席執行官Taylor Shead認為,元宇宙改變了教師和學習者的游戲規則。(essence)[2022/5/22 3:33:17]
MHDC 系列秉持 Liquid Death 品牌宗旨和形象
積極舉辦社區建設活動和線下活動,維護社區凝聚力
5. 數字營銷5.1 數字營銷的核心
作為一個 Web3 企業,當潛在用戶在網上的時間比重日益增加的情況下,你需要與潛在客戶進行接觸和有效的溝通。這就是數字營銷發揮作用的地方。通過使用網絡渠道和技術,Web3 項目可以創造引人入勝且個性化的體驗,從而提升銷售額和客戶忠誠度。
數字營銷有 8 個主要組成部分。本指南過濾掉市場噪音,直擊適用于區塊鏈項目的營銷手段。

5.2 搜索引擎優化的關鍵
強大的 Web3 搜索引擎優化 (SEO) 策略是提高品牌知名度的最佳方法,無論是 NFT, DeFi DApp 還是穩定幣。SEO 還可以幫助你在行業中建立權威,增加 Web3 社區與項目之間的信任。
SEO 策略中有三個基本類別,如下所示。

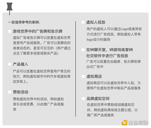
5.3 元宇宙中的廣告
元宇宙投放廣告包含在虛擬世界或在線游戲場景中創建和放置廣告。投放形式通常多元化,如虛擬廣告牌,虛擬環境中的產品植入,或者作為元宇宙活動,游戲道具的贊助商等方式。
在元宇宙投放廣告的主要優勢之一是其能夠瞄準特定用戶群體并且實時跟進交互數據。廣告商可以通過交互數據優化投放策略。
廣告商需注意虛擬世界的基調,確保所投放的廣告應景,不會破壞用戶體驗。

虛擬現實中的廣告仍處于起步階段,而 VR 技術也仍在發展中。
如果元宇宙行業發展成主流,廣告投放可能有巨大的潛力。
5.4 NFT 的終極營銷策略
營銷 NFT 項目涉及各種策略,提高品牌知名度、使社區產生興趣和熱點,并最終推動 NFT 的銷售。值得注意的是,加密貨幣和 NFT 領域發展迅速,了解最新趨勢和成功案例對營銷的成功至關重要。

NFT 通證門控策略貼士
NFT 通證門控(Token gating)涉及 NFT 持有者對某些內容、訪問或利益的權限。 通證門控通過使用智能合約創建數字“門”來實現,該“門”可以根據特定 NFT 的權限打開或關閉。
Web3安全基礎設施GoPlus Security Engine完成數百萬美元私募融資:金色財經消息,Web3安全基礎設施初創公司GoPlus Security Engine完成數百萬美元私募融資,該輪融資由數家公鏈實體共同投資,包括Crypto.com Capital、火幣孵化器、KuCoin Ventures、Arweave、Harmony、Avatar ,參投方還包括SevenX Ventures、GSR Markets和Geekcartel。
據悉,GoPlus Security Engine是Web3安全基礎設施,提供安全檢測平臺功能,包括代幣風險檢測、惡意地址庫、NFT風險檢測、實時風險預警和dApp合約安全檢測。
此前,GoPlus Security Engine于2021年8月完成由由SevenX Ventures領投的天使輪融資。(雅虎財經)[2022/5/20 3:29:25]
NFT 通證門控允許創建者獎勵 NFT 持有者獨家權限,這有助于提高對 NFT 的需求并增加其內在價值。該策略能為品牌和創作者提供營銷和盈利的機會。

5.5 成功的電子郵件營銷
1. 建立郵件列表
在內容頁面、社交網絡簡介和電子郵件簽名中加入注冊或訂閱按鈕。從網站訪問者、社交媒體關注者和其他渠道收集電子郵件地址。
2. 區分訂閱用戶
根據興趣、行為和點擊率等因素,將郵件列表分組,針對分組創建定制化的內容。
3. 引人入勝的郵件主題
突出主題。郵件主題應當簡單明了且風趣幽默。引用問題吸引讀者的注意。
4. 引人注目的預覽文本
引人注目的郵件內容預覽,需簡明扼要地傳達核心信息
5. 優化用戶行動號召
行動號召 (CTA) 有助于吸引用戶瀏覽網頁。需考慮按鈕的內容、顏色和位置。使用觸發動作詞,確保文本按鈕準確地描述該按鈕的功能。
6. 自動化和量化郵件廣告
使用營銷工具, 例如 MailChimp 和 HubSpot, 將重復性任務自動化。跟蹤關鍵指標,如打開率和點擊率。
7. 宣發渠道的集合
在郵件內容中加入其他社交媒體平臺賬號的鏈接,有效增加其他宣發渠道的訂閱者。
6. 營銷概念: 消費者購買決策過程
在不了解潛在用戶需求和偏好的情況下,銷售類似區塊鏈應用等顛覆性產品或服務可謂寸步難行。“消費者購買決策過程”有助于賣家了解用戶行為,包括在挑選產品時面臨的障礙和推動因素。此類信息能有效優化營銷,提升產品或服務的銷售。
如何在 web3 應用該模型?
引起需求: 消費者意識到可以通過區塊鏈技術解決需求或痛點
收集信息: 消費者搜索有關區塊鏈產品的信息,這些信息可能會解決消費者所面臨的問題或滿足他們的需求
評價方案: 消費者評估搜索過程中發現的不同區塊鏈產品,以確定哪一個最適合他們的需求
決定購買: 消費者決定購買,選定的區塊鏈產品
購后行為: 在使用產品后,消費者評估他們對產品的滿意度和購買決定

動態 | SKALE完成Fortmatic集成,增加web3可用性:金色財經報道,致力于構建基于以太坊應用的彈性區塊鏈基礎架構SKALE今天宣布,Fortmatic和SKALE網絡已完成了一次重要集成。Fortmatic是一個web3提供商SDK,可以讓開發者構建可訪問且安全的以太坊DApp,而不必強迫用戶使用瀏覽器擴展或種子短語。Fortmatic的3000多個客戶端和數據應用程序現在可以很容易地在SKALE的彈性邊鏈上部署和運行它們的智能合約。(CryptoNinjas)[2020/2/10]
消費者購買決策過程

7. 內容營銷7.1 內容營銷六部曲
無論目的是教育用戶或投資者,還是建立信譽權威,Web3 項目均需某種形式的內容營銷。而高質量,可信的內容是與社區建立信任的關鍵之一。
然而,“內容營銷”不僅僅是在在 Medium 上發布文章。「內容營銷」需要依照長期策略,進行創作和發布才能為業務創造真正的價值。
以下六步可以幫助你朝著明確的目標構建「內容營銷」策略。

7.2 五個內容營銷策略框架
盲目的發布文章并不能有效的提升曝光或增加銷售額。一個有效的內容營銷策略能將高質量內容轉化為流量并實現業務目標。內容營銷策略焦距于內容的宣發渠道,以及宣發的最終效益。以下五個內容營銷策略框架涵蓋了最常見的績效指標。
1. 潛在客戶生成

適用對象
適用于需要在消費者購買決策過程的每一環節與潛在客戶建立更多觸點的大型項目
運作方式
與其直接向客戶銷售產品,該框架注重于將消費者轉化為客戶的每個環節
為銷售的每個階段 ( 意識、興趣、決定、行動 ) 創作內容
將付費或自然流量引流至以提高品牌意識為目標(非強制性銷售)的內容
將瀏覽內容的用戶通過興趣和偏好進行分類和標簽
將發布的系列文章定推薦至分類用戶群體,盡量迎合每個用戶群體的偏好
例如,針對那些已經訪問過以引起興趣為目的內容的消費者,提供輔助購買決定的內容,如此循環下去。
2. 常青內容

適用于想要提高其內容在搜索引擎上的權重和可見度的項目
這種低成本的方法側重于讓自然搜索自動完成大部分工作,同時也意味著結果需要時間的沉淀。網站的曝光度和權重會隨著時間逐漸增長,意味所發布的內容會慢慢從搜索引擎的第 100 位上升到第 3 位
在博客或者網上發布常青內容。 常青內容本身是搜索引擎優化的,并長期與行業保持高相關性
自然搜索并不能快速提升常青內容的點擊率,需要結合域名權重才能達到曝光率的提升。域名權重的提升可以通過構建鏈接達成。如需深入了解鏈接構建策略,請訪問工具和資源頁面。
隨著鏈接構建的內容增加,當發布更多搜索優化的常青內容時將開始出現指數級的復合增長。理想情況下,每個內容都應該在搜索排名中擁有更高的權重。

3. 競爭性搜索引擎優化

適用于想要提高網站權重和曝光度的項目,發布與目標用戶群體搜索熱點相關的內容。例,SocialFi 平臺應在“SocialFi”搜索中排名第一。
該策略與常青策略類同。唯一不同是產出內容主題不是“常青”,而是環繞與產品或業務獨特競爭力相關的關鍵詞。
4. 社區建設

適用于側重社區建設而非銷售產品或者服務的項目
該策略目的在于增強回訪率,推動社區成員之間的交流和社區積極性。通過創作適合分享轉發的內容,推動讀者將內容散播到更廣闊的目標市場
5. 集合策略

適用于擁有充足資源的公司,該策略能滿足幾乎所有業務目標,同時涉及多重維度同時運行
有兩種方法可以實現這一策略。在內容營銷投資更多資源,以處理所有不同類型內容的需求;或者通過每篇內容的發布積攢短期效益和長期效益
建立一個與目標受眾關鍵字密切相關的常青內容庫;
使用鏈接構建內容來提升常青內容的曝光,從而推動有機流量;
利用熱搜話題,通過社交媒體和傳統宣發渠道推動流量和用戶粘性,獲得短期效益。例如圖表或長推。
8. 營銷概念: PESO 模型
Paid( 付費 ), Earned ( 自發 ), Shared ( 共享 ), Owned ( 自有 ) (PESO) 模型是一個將品牌與消費者之間溝通類型進行分類的模型. 現在市場上與消費者溝通的方式多元化,該模型有助于各頻道間彼此呼應,形成發揮最大化效果且協調的集合營銷策略。

PESO 模型

9. 社交媒體營銷9.1 Twitter,Discord 和 Reddit 的清單
項目可以通過社區獲得有價值的反饋、支持和貢獻。項目方則可以通過社區成員的反響和建議進行迭代。而形成社區離不開社交媒體,通過社交媒體社區成員可以了解項目的最新進展以及對項目技術和未來規劃的答疑。高效且通透的溝通有助于項目建立信任和透明度,使項目更加「去中心化」。

9.2 排名前 20 的 Discord 機器人
Discord 的操作復雜程度已是眾所周知,以下是一些可以幫助項目方管理社區的工具。
1. Mee6
幫助自動執行任務,如發送歡迎消息、分配角色和設置自定義命令
2. Dyno
提供多種功能,包括播放音頻、服務器備份和自定義命令
3. Tatsu
幫助提高服務器參與度,提供自定義反應角色、排行榜和服務器統計等功能
4. Ticketbot
允許用戶直接從 Discord 創建,管理和關閉選票。幫助收集用戶反饋。
5. ServerStats
查看服務器的統計數據,例如發送了多少消息或者加入了多少人
6. Xenon
幫助備份,復制或克隆服務器,并支持同步更改
7. Dank memer
提供分享表情包或自創表情包的 bot 命令
8. Invite Tracker
跟蹤新成員來自哪里,邀請人等。通常用于填白名單
9. Bump Reminder
提供各種功能,如提醒,投票跟蹤,每日問題和歡迎消息
10. Epic-RPG
提供基于聊天角色扮演的小游戲,以保持服務器社區成員的活躍度
11. Quizbot
創建自定義競答和舉辦競賽活動,以激勵用戶并提高活躍度
12. Helper.gg
通過在服務器中創建選票來回復用戶查詢
13. PollBot
允許創建時間限制民意調查、“是與否”民意調查以及需要自定義答案的民意調查
14. Apollo
協助完成活動管理任務,如安排活動和會議以及設置提醒
15. Zira
根據用戶回應分配服務器角色。向新舊成員問好和再見
16. Statbot
顯示統計信息,如成員總數、服務器活動和其他可自定義選項
17. GiveawayBot
整理和流程化社區成員的禮物分發
18. Arcane
使用升級系統調節服務器,為會員提供獲得經驗值和獎勵的機會
19. ProBot
提供各種功能,如創建歡迎圖像、社交命令和監視違規行為
20. Captcha.bot
進行帳戶驗證和反釣魚,驗證加入社區的新用戶
10. 案例分析: Reddit
Reddit 是什么?
流行新聞論壇,擁有活躍的 Web3 社區
在 Polygon 鏈上發布虛擬人偶 NFT 數字藏品
Reddit 虛擬玩偶限量收藏品基于平臺的吉祥物,Snoo
系列由 Reddit 創作者和獨立藝術家創作
在內容營銷中避免使用 web3 相關術語,如 NFT 和錢包。根據之前的市場調查,35% 的 Reddit 社區認為品牌會毀掉 NFT 的未來
通過社交媒體平臺構造無摩擦的購買體驗,買家只需在 Reddit 上創建一個充當數字錢包的“庫”
通過剔除買家購買和管理加密貨幣的要求,從而降低門檻
持有者在 Reddit 的個人資料上可以獲得額外福利,例如更換裝備和定制配件等
發布一個月后,Reddit 上的頂級貢獻者和社區建設者免費獲得空投以獎勵其貢獻,并擔任品牌大使推廣該系列
超過 300 萬個加密錢包因人偶系列 NFT 被創建,其中 99% 是獨特賬戶,超過 OpenSea 的 230 萬個活躍錢包。
避免使用「錢包」等術語,以吸引非加密用戶使用產品
針對潛在買家進行市場調查
為社區提供解決痛點的產品,在包裝美觀的情況下,使用簡單清楚的界面引導用戶
雖然區塊鏈是產品的技術底層,但并非產品的亮點。在產品前端設計的過程中秉持這點有助于提升新型產品的可接受度
11. 工具和資源
市場營銷分析
Mixpanel
Heap Analytics
Google Analytics
Matomo
Cyfe
Klipfolio
內容營銷
WordPress
Contentools
Ceros
BuzzSumo
PathFactory
Uberflip
適用于內容營銷的 AI 工具
ChatGPT
CopyAI
GrowthBar
Scalenut
Beautiful.ai
郵件營銷
SendX
Postr
社交媒體營銷
Hootsuite
SocialPilot
Sprout Social
在線贈品和比賽
Vyper
Gleam
Woorise
PR 渠道
PR Newswire
Chainwire
Luna PR
ReBlonde
廣告投放
A-Ads
Adshares
Cointraffic
Coinzilla
Arcane Labs
個人專欄
閱讀更多
金色薦讀
金色財經 善歐巴
迪新財訊
Chainlink預言機
區塊律動BlockBeats
白話區塊鏈
金色早8點
Odaily星球日報
歐科云鏈
MarsBit
DeFi數據 1、DeFi代幣總市值:453.68億美元 DeFi總市值及前十代幣 數據來源:coingecko2、過去24小時去中心化交易所的交易量18.
1900/1/1 0:00:00原文作者:Hill.bit 零知識證明的概念大家耳熟能詳,但具體到技術細節可能很多人都一頭霧水.
1900/1/1 0:00:00金色電音節2023深圳站正式開啟,本次電音節是由金色財經主辦,LUCKY BIRD總冠名,GETAVERSE·中文社區聯合主辦.
1900/1/1 0:00:0011月6日,CZ發布了一條推特,令所有人無法想象的是,這條推特居然成為導火索,引爆了FTX這顆加密行業史無前例的大“雷”。 爆炸后的FTX,帶來的動蕩余波隨著時間傳遞,已經蔓延到行業的所有角落.
1900/1/1 0:00:00來源:深潮 TechFlow想到日本,你首先想到什么?櫻花、動漫、富士山、任天堂……?當日本與 Crypto 聯系在一起,大部分加密從業者卻鮮有認知,盡管從2017年開始.
1900/1/1 0:00:00盡管不斷取得進步,但區塊鏈目前難以提供與主流數字支付生態系統相同水平的靈活性和用戶體驗。然而,新興技術可以增強使用數字貨幣進行交易時的支付體驗.
1900/1/1 0:00:00