BTC/HKD+7.03%
ETH/HKD+9.49%
LTC/HKD+9.72%
ADA/HKD+14.09%
SOL/HKD+11.29%
XRP/HKD+7.72%姊妹篇之正向篇,全文1.6萬字。強力拓展思維:觀點認知,時有洞天;哲理邏輯,發人深思;想象描述,磅礴綺麗。強力拓展知識:涉及Web3.0、元宇宙、區塊鏈、AI、NFT、DeFi金融、DAO治理、數字虛擬人、IPFS網絡、XFS系統、數字孿生、認知計算、數字化通證、智能合約、6G、邊緣計算、時空證明、云計算、物聯網、虛擬現實、大數據、社交3.0、DNA存儲、腦聯網、量子計算、時間晶體等眾多前沿科技與創新概念。文摘全部來自《元宇宙革命與矩陣陷阱》一書。

第一部分Web3.0、元宇宙等的概念與延伸
001、在一開始就有了語言,語言與神同在,語言就是神。”《圣經·新約·約翰福音》這樣說。語言就是神,而神創造了這個世界,所以,語言創造了這個世界。元宇宙是代碼,代碼就是語言——計算機語言。
002、《圣經》到底是在告訴我們真實的世界是由語言創造的呢,還是元宇宙這樣的虛擬世界是由語言創造的呢?或者二者皆而有之!如果是這樣的話,掌握計算機語言的人類就是神……
003、如果你去翻翻全球各地的古老神話,再對照近三四十年來科技對人們生活的改變,你一定會相信人類在很多方面都已經成神,而且“神”們正在醞釀創建一個虛擬的“宇宙”。
004、不管“元宇宙”這個詞語是某種借代還是有其他什么意思,現實宇宙本身的宏大與神妙莫測,已經給人們以無窮的遐想和無限的創造空間。
005、由Meta和verse組成的Metaverse這個叫作“元宇宙”的概念,其根本與核心就在于它是“原本的宇宙”和“超越的宇宙”的結合體,而不像其他媒體與圖書所描述的僅僅是“超越宇宙”的含義。
006、元宇宙的“verse”代表universe,即宇宙的意思。在“verse”前面添加一個字母“A”,進一步演變,就變成了Avatar。Avatar原意是“化身”,在印度教和佛教中,特指化作人形或獸形的神。
007、元宇宙不論是中文還是英文,如果沒有“元”這個字或者“Meta”這個前綴就失去了一切意義。有了這個修飾,元宇宙不僅變成了一個概念、一種思想、技術的大集成,而且很有可能被導向價值觀的顛覆、意識的突變、社會的轉折、人類的奇點與文明的大考驗。
009、元宇宙的概念,首先要強調“元”,即本源、根本的東西,于人來說就是你本性,根本的、天性的東西,處于靈魂層面的東西。第二個重要特征就是“超越”。超越于天性、本源之外的東西,超越現實世界、現實法則之外,甚至能與《道德經》之中的“道”等同的東西。
010、一個是守住本源、根本,一個是超越自我與現實。兩者結合才能將個體、群體與系統的天性、特質所具備的創意、創新發揮到極致,同時又不會在“亂花漸欲迷人眼”的虛擬世界之中迷失了根本與方向,甚至丟失了自己。
011、“元”在中國漢語中的意思有最初、開始、起端,還有根源、本源、根本,更有第一、居首位以及頭部、首領與君主的意思,如《呂氏春秋·應同》說“帝者同元,王者同義。”表示“元”有著同“帝王”平等的地位。
012、“元”在數學運算中代表變量的單位,表明它具有對“變化”的把控與衡量的特性。“元”是社會的根本要素和最小單位,也代表黎民百姓,更是構成一個體系或系統的元素總和。如黎元、單元等。
013、我國古代術數家認為,物質世界按照五行依次輪動,周而復始,一個周期謂之一元。有個成語叫作“一元復始,萬象更新”,表述了每年從頭開始,萬物輪回而又不斷更新的本質。
014、“元”能直接代表“天”,比如“元機”意為天機,指神秘的天意;“元神”意為天帝、天神,指人的意識與高于生命之上的精華,如元神出竅;“元命”意為天命;“元天”意為蒼天。《淮南子·原道訓》說“執玄德于心,而化馳若神”,這里的“玄德”即“元德”,就指天道、天理。
015、“元”還是世間萬物乃至宇宙蒼穹等的元生之氣,如元氣。這就超越了“天地君親師”等一切天地之中的倫理、秩序與規律。針對元的這種“超越性”,道家人士干脆把“元”同統領宇宙及世間萬物的最高與最基本法則“道”直接等同起來。
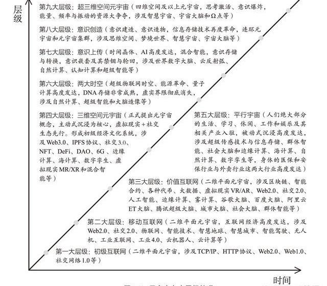
016、對于元宇宙的概念,網絡上有各種不同的定義與詮釋。這些定義和詮釋無論是從廣度、深度、厚度和維度上來看,還是從它所關聯的技術、產業、系統與生態層面來講,抑或是從它所涉及的人文、人性與群體意識等方面來解讀,總覺得欠缺了些什么。所以,這里先從元宇宙進化的九大層級談起,通過對它各個階段演化的剖析,最后再來歸納一個結論,或許這樣才能夠讓我們對元宇宙概念、內涵與外延等有更深刻的理解。

017、曾經的“谷歌眼鏡”創意以及最近小米展示的智能眼鏡,2016年前后虛擬現實、增強現實和混合現實以及頭顯、耳機等智能穿戴技術,2009年之后出現的比特幣、以太幣等虛擬貨幣,區塊鏈技術的應用及其派生出的可追溯的虛擬經濟,以及近年來產生的非同質化代幣NFT,還有諸如物聯網、人工智能、大數據的發展,通訊技術、云計算和邊緣計算等技術的提升等,都從不同方向上朝著“元宇宙”的概念要素在靠攏。元宇宙似乎正待“破殼而出”,當然,元宇宙的概念也應該融入上述技術、創意或生態的特征。
外媒:Grimes通過NFT賺取的收入超過其整個音樂生涯:金色財經報道,在接受外媒Wired采訪時,音樂家兼制作人Grimes被問及她從 NFT 中賺到的錢是否比她整個音樂生涯中賺的錢還要多。她回答“是”。在 2021 年的炒作周期中,Grimes在Nifty Gateway平臺上出售了她的“War Nymph”NFT,賺取了大約 600 萬美元的收入。該系列包括一系列以她的音樂為主題的數字藝術作品,以及一部售價近 40 萬美元的獨一無二的音樂視頻。
除了 NFT 之外,Grimes 還看好 Web3。2021 年 10 月,Grimes、藝術家 Lil Nas X 和影響者 Bella Poarch向社交媒體平臺 TikTok 的“Top Moments”NFT 系列貢獻了視頻。2022 年 3 月,她在 Avalanche 峰會上發表講話,解釋了她計劃在 Web3 人工智能 (AI) 平臺 OP3N 和 Avalanche 的 1 億美元基金的支持下創建一本元宇宙兒童讀物,以推動網絡的發展。[2023/8/10 16:16:28]
018、2018年,美國大導演史蒂文·斯皮爾伯格執導了一部名為《頭號玩家》的電影。這部電影里的綠洲,就是一個虛擬世界。這個虛擬世界如今被很多媒體宣揚為元宇宙的某種定義,我們認為這是遠遠不夠的。這個“綠洲”僅僅提供了一個非常初級元宇宙概念下的某些空間和元素。
019、未來的元宇宙不僅僅是與現實世界平行的虛擬世界,而是還要能與現實世界緊密、默契地的進行交互,否則人們將會徹底墜入虛無主義的深淵或圈套,比如如今一些年輕人瘋狂地玩耍游戲而毀掉自己的健康、學業、工作、家庭和未來一樣。所以,只有元宇宙與現實世界契合共長,元宇宙才有存在的價值和意義,同時也才能獲得持續、高速發展所需要的各類資源。
020、元宇宙如果與現實世界契合到幾乎或者絕大部分都重合了,那就失去了“平行虛擬世界的價值”了,同樣也會失去成長的動力和資源。無源之水早晚都會枯竭的。所以,這里所談到的契合是很有考究的。
021、元宇宙是個跨越真實世界的數字世界。從這一點上來說,它是獨立的。元宇宙不能離開現實世界,這是因為人類是以碳基體的形式存在,在意識還不能下載與上傳,脫離這個碳基軀體而獨立存在的前提下,元宇宙必然是與現實世界緊密共存且高度互通的。所以,從這一點上來說,元宇宙又是永遠不可能獨立存在的,必須依存于現實世界。
022、元宇宙不是特指某一款應用、產品和技術,它首先是一個概念。元宇宙不是游戲,但最初很可能以游戲為起點。在未來的三維度元宇宙中,價值定義、倫理關系、道德標準、生產力、生成關系、成本結構與物理規律等都會發生巨變。
023、從系統與技術層面來看,初期元宇宙通過區塊鏈技術、網絡技術如IPFS、顯示技術如VR/AR/MR、信息技術如6G和人工智能等邏輯端、圖像端和各種終端硬件支持的幾乎所有人類科技的大集成,構建特有的數字基礎設施、人機交互、空間計算、創作者經濟、去中心化和沉浸式體驗等要素,打造包含Defi、NFT和DAO治理等經濟系統、數字通證體系、文化社交體系以及獨特的文明體系等始終在線的全新數字化世界。
024、從延續性上來看,元宇宙的概念本身就包括了互聯網,如今的互聯網屬于二維度的元宇宙,從今之后的元宇宙屬于三維度的立體元宇宙,在經過未來很長時間的進化之后,元宇宙還可能向四維度以及以上維度的虛擬空間演化。
025、Web3.0,每一條數據和內容都列示在開放的空間中,應用程序像顆粒狀,應外程序之間可以互相組合權限,其他任意的應用程序也可以互相訪問。所以DomHofmann認為:Web3.0最有價值的事情是數據和內容的顆粒化。顆粒化就代表著抽象化。
026、Web3.0的數據和內容是顆粒化的,這樣就很容易組合和元數據化,進而早就龐大豐富的各種內容形式。于是,Web3.0又變成了具象化。
027、這個有點像化學元素周期表中諸如鐵元素、氧元素和硅元素等分別對應的鐵原子、氧原子和硅原子等,它們的類別是有限的,但是它們之間的鏈接和組合所形成世間萬物卻是豐富無限的。原子是顆粒的,彼此無聯系,是抽象的;但是,原子組成的萬物就呈現出千奇百態的豐富性,這又是具象的了。
029、從底層或技術層面來說,Web3.0會變得越來越抽象,從這種抽象產生的改變人們生活模式和內容上來看,Web3.0則變得更加具象化了。所以,Web3.0更加需要每個受眾高度參與,所有的應用都是相互鏈接和組合的。當然,那個時候,可能的風險也隨之而來,所以,我們需要保管好我們的加密錢包、私鑰和資產,以便在各種各樣的應用組合里面去使用或游玩。
030、、Web3.0不需要大平臺,萬物互聯,網絡無處不在,區塊鏈的網絡各個節點共同記載發生的所有事件,用戶基于分布式網絡的共識協議進行交互,可以隨時隨地為用戶提供參考,解決信任難題。
031、Web3.0去中心化,分散式存儲,PFS-FIL分布式的存儲是這方面的典型代表。數據經過加密,無法篡改,同時更容易保護個人數據。互聯網使用更加快捷、高效、安全。
034、Web3.0所有數據歸用戶所有,沒有得到用戶授權之前,使用者無權使用,同時,使用數據產生的收益用戶有權分享,用戶可以享受通證經濟的福利。同時,人們隱私得到很好的保護。
035、Web3.0是實現元宇宙的重要保障,Web3.0中用戶擁有了自己的數據所有權,能夠掌握自己的數據,在加密、去中心化、分布式數據中,使得個人數據和隱私得到充分的保障,并以此支持元宇宙文明的構建。
數據:三巨鯨過去一周共增持逾195萬枚LDO:5月16日消息,據Lookonchain監測,由于Lido V2的推出,過去一周有3只巨鯨在增加LDO持倉:0x9EA7從Binance以2.01美元的價格提取了724,822枚LDO(約合152萬美元)。0x4E4e從Binance以1.83美元的價格提取了655,641枚LDO(約合138萬美元)。0x9eda在5月12日以1.71美元的價格用97.4萬USDC購買了570,883枚LDO。[2023/5/16 15:05:33]
036、社交3.0是伴隨著Web3.0的產生而產生,如果沒有Web3.0就不可能有社交3.0。

第二部分互聯網與二維度元宇宙
037、互聯網是元宇宙在平面虛擬世界里的一場轟轟烈烈的試驗和實踐,它是二維度的元宇宙。互聯網為建立更為宏大更具顛覆性的立體虛擬空間即元宇宙,進行了深入的探索,做了大量的技術鋪墊,積累了豐富的經驗,特別是將人們的思維、觀念和意識成功地引導到了虛擬世界之中,創造了一場人類的偉大奇跡。
038、互聯網普及之初,很多人認為“互聯網就是用來發電子郵件的”。顯然,當時人們絕對沒有想到,在隨后的短短20多年的時間內,互聯網竟然能夠在社會各個領域掀起一波接一波巨大的變革。
039、即便是發“電子郵件”,也幾乎終結一個自人類有遠距離信息交流開始就一直存在的龐大實體行業——書信及后來的郵電行業。當然,與這一行業有關聯的其他十多個行業也遭受重創。
040、時代是一道意識隔墻,它的可變性與認知阻力都很大,很多時候大得讓人根本無法想象。比爾·蓋茨曾經在1981年作了一個預言,他說:“沒有誰的電腦需要超過637KB的內存,640KB對任何人來說都應該足夠了。”現在看來這個預言太荒謬了,因為如今連你的手機內存都是他當年預測的100萬倍。
041、在1962年8月BBN公司一系列關于“星際計算網絡”討論的備忘錄中,利克萊德提出了包括人機界面、圖形計算、電子圖書館、電子商務,以及在線銀行等當今互聯網幾乎全面覆蓋的功能,甚至包括云計算等。
042、互聯網終端不僅僅是手機,至少還包括如今的電視、自動駕駛汽車、交通攝像頭、聯網的VR/AR裝備,當然還包括正在或未來將被智慧化的一切事物,如智慧城市、智慧交通和智慧生活等。
043、諸如智慧城市、智慧交通等智慧集合體是將具體的物件擴大到一個系統或體系,本書將其命名為“系統性終端”;而手機、電視等單個物件,本書將其命名為“物件終端”或“單一終端”。
044、未來到了元宇宙的“兩大時空”時代,在現實世界的大物聯網空間中,諸如臺燈、家具、地板、墻壁、道路、建筑,甚至花草樹木等,都可以成為終端,即萬物皆為終端。這些終端給您你帶來方便的同時,也將成為監控你的利器,即萬物皆可監控你。
045、在互聯網的虛擬世界中,一切都是數字化的產品與物件,是很容易被改動的,如同人們在夢境中很容易改變萬物一樣。區塊鏈就像真實世界中的自然構造法則一樣,它可以將虛擬世界的任何物件打上烙印,讓它變成唯一。不僅如此,它還可以將現實世界中的任何物件也打上烙印,讓其數字化,進而與虛擬世界鏈接起來。
046、根據過往經驗,每當變革來臨,絕大多數的人都常常被“定勢思維”困擾,難以跳出思想牢籠。時代突如其來的巨變往往把民眾打得昏頭轉向,他們要么被拖曳著艱難前行,要么被時代拋棄,即便是一些精英人士。
047、沉浸分為被動式沉浸和主動式沉浸。被動式沉浸包括虛擬身份、社交關系,特別是身臨其境的虛擬現實場景。被動式沉浸不是這個階段的重點,原因主要有兩點:一是元宇宙要達到如同夢境般的帶入感,如今的技術還不允許;二是單靠被動式沉浸的元宇宙難以持久。
048、從精神層面來看,諸如推特、微信、微博、臉書和QQ等之所以長盛不衰,是因為人們有社交需求;我的世界、王者榮耀、夢幻西游、皇室戰爭、堡壘之夜、養成游戲與二次元游戲等之所以讓人廢寢忘食,是因為人們能夠從中找到游玩的刺激;維基百科、百度百科、知乎問答和公眾號等之所以能夠如此熱鬧,是因為人們能夠從中實現自我或得到他人的認同……凡此種種,如果沒有人們的主動與熱情,根本不可能呈現如此龐大的虛擬社交生態,也不可能建立如此浩瀚的知識文化體系。
049、做任何事情光有熱情是不夠的,滿足人們對物質、經濟的追求才是持久的發展動力。這也是從人體碳基構造與人性角度來考慮問題的結果。
050、從物質層面來看,亞馬遜、淘寶、京東、唯品會和拼多多等之所以如此火爆,是因為人們有交易的需求;PayPal、支付寶、京東金融、微信支付和芝麻信用等之所以能夠普及大眾,是因為人們有快捷金融的需求;滴滴、攜程、大眾點評和美團外賣等之所以大受歡迎,是因為人們有便捷出行和快捷餐飲的需求;B站、抖音、快手、芒果TV、西瓜視頻以及各類直播業的興起,是因為創作者能夠從中收獲經濟效益……林林總總,這些新興的龐大產業、文化與經濟,都是人們物質、經濟需求與互聯網結合的產物。

051、社交1.0對應于Web2.0的初其階段,社交2.0對應Web2.0的中期與后期,社交3.0對應Web3.0。注意,社交3.0和Web3.0所在的很大一部分時期是與早期元宇宙相互重合的。在Web1.0和大部分Web2.0階段的互聯網時期,其底層重要支撐的協議就是HTTP,而在Web2.0后期和Web3.0階段以及元宇宙初期,或將采用IPFS協議,同時結合XFS協議的底層技術。當然,IPFS協議與XFS協議是典型地運用了區塊鏈技術。
Ark Invest購買2100萬美元的Coinbase股票,拋售990萬美元Robinhood股票:11月9日消息,Cathie Wood的Ark Invest周二購買了價值超過2100萬美元的Coinbase股票,拋售了近1000萬美元Robinhood股票。其中,Ark Innovation ETF增加了330,461股Coinbase股票,Ark Next Generation Internet ETF增加了54,466股,Ark Fintech Innovation ETF增加了36,022股。資產管理公司購買了420,949股,總價值2130萬美元。與此同時,Wood的基金出售了Robinhood的股票,從Ark Innovation ETF中減持803,788股,從Ark Next Generation Internet ETF中減持130,400股,從Ark Fintech Innovation ETF中減持86,550股。共出售了超過100萬股股票,價值990萬美元。(the block)[2022/11/9 7:23:06]
052、Web1.0主要是信息的單向傳導,最典型代表是新浪、搜狐、網易等這樣的門戶網站。
053、Web2.0成為一個雙向的互聯網,用戶從Web1.0的被動接收信息,變成可以自主發布信息和內容,并與其他用戶進行交流,這個網絡變得具象起來,更具有拓展性。人們針對不同的內容或信息展開豐富多彩的互動,諸如點贊、評論,用文字、語音和視頻等傳遞自己的想法和創意,除此之外,人們還可以在互聯網上創造自己的作品,如文章、短視頻和影像等。同時,大量的實體和商業入駐互聯網,與數以億計的現實中的買賣、產品結合起來,這種致密而博大的線上線下的互動創造了巨大的互聯網金融、互聯網經濟與互聯網文化。
054、Web2.0典型代表有微博、微信、推特、YouTube、喜馬拉雅和B站等這樣的平臺,它讓網民更多地參與信息產品的創造、傳播和分享,而這個過程是有價值的,后來產生線上線下的互動,典型的有攜程、滴滴和美團等應用。
055、時至今日,人們依然身處Web2.0時代,互聯網從固定端發展到固定與移動兩端并舉,從現實世界進軍到數字世界,已經深刻的改變了人們的生活、學習與工作模式。不過,在未來的里,回過頭來看現在,你很可能會認為如今的這些改變基本上都是很初級、膚淺或平淡的。
056、Web2.0的意味數據儲存在中央服務器中。采用中央服務器管理客戶信息,用戶數據在受廣大用戶信任的大公司服務器上集中存儲和管理。服務器上的數據受防火墻保護,需要系統管理員來管理這些服務器及防火墻。如果有黑客成功入侵或者一些不可抗力因素,很可能造成數據丟失,給客戶帶來重大損失。
057、Web2.0隱私得不到保障。人們和互聯網進行交互,數據都會傳送到諸如微信、臉書、天貓等服務供應商的服務器;人們每一次在互聯網上的行跡,都會被記錄;與互聯網連接的手機、智能手表、汽車和家電等等,無時無刻不在采集人們的信息與數據,然后,這些數據信息被傳送并存儲到云端服務器中。所以,人們在互聯網上是透明的,隱私得不到有效保護,人們在生活中也會因為個人數據丟失受到影響,如騷擾電話、詐騙和被監控等。
058、Web2.0依附大平臺。依托具有公信力的諸如微信、臉書、天貓等平臺,人們資訊、購物和交易等生活、學習與工作變得非常方便,但是,中間商往往從用戶那兒獲得巨額的利潤空間,而用戶沒能獲得足夠的回報。

第三部分未來趨勢與社會學內容前景
059、當下科技的裂變效應,讓一些人已經不再滿足于封神的角色,他們開始覬覦造物主。
060、在元宇宙中,通過虛擬空間對現實的映射,人們在真實世界中能夠做的所有事,在元宇宙中都可以做。更為重要的是,在元宇宙之中,每個人可以重新設定自己的身份,嘗試對其他角色的體驗與塑造。
061、由于虛擬事物具有上天入地、瞬間移動和無畏各類嚴酷環境的巨大的優勢和靈活性,人們已經習慣用虛擬分身去做真身做不到的各種事情,這些好處是你在現實環境中連想都不敢想的,所以非常美妙而具有強大的吸引力。
062、人們就可以通過元宇宙設置并實現第二重、第三重和第N重人生。就像《盜夢空間》的場景一樣,無數重夢境嵌套,第一重夢境中的幾分鐘,在下一重夢境中就會變成了幾個小時,在第三重夢境中更會暴增至數天時間;同時,第一重夢境中的一根線,在下一重夢境中便會增長成一個平面,在第三重夢境中就會演變成一個巨大的空間,等等。
063、在這些像俄羅斯套娃一樣的多重平行宇宙中,你便有了多重全新的身份、資產、社會關系,這些“人生附加”都會在新的平行宇宙的創造中翻倍,甚至呈現指數級別的增長。所以,佛說:一日月照四天下,覆六欲天、初禪天,為一“小世界”;一千個小世界覆一二禪天,為一“小千世界”;一千個小千世界覆一三禪天,為一“中千世界”;一千個中千世界覆一四禪天,為一“大千世界”。一大千世界有小、中、大三種“千世界”,故稱三千大千世界。
064、這個時代,外賣行業將會演變成現實世界中最大的產業。同時,由于絕大多數的人都沉醉在元宇宙里而無心回到現實,于是又催生了另一個巨大的產業,即現實身體的醫護與安保行業。當然,這兩大產業的一線工作幾乎都由機器人完成。
數據:對以區塊鏈為重點的初創公司的投資正在急劇收縮:金色財經報道,迄今為止,第三季度的風險資本數據表明,與最近幾個季度和令人興奮的2021年相比,對以區塊鏈為重點的初創公司的投資正在急劇收縮。來自 Crunchbase和PitchBook的數據表明,在最近幾個季度總計約100億美元之后,web3投資的總美元價值可能會減半。當我們將2022年第三季度與同年早些時候的幾個季度進行比較時,一些數據集暗示下降幅度更大。[2022/9/2 13:03:07]
065、區塊鏈、智能合約、NFT、DeFi和DAO等去中心、分布式的技術、金融與治理模式的廣泛應用,本來應該讓元宇宙變成平民、弱者與精英們共享的價值宇宙,然而由于一切被打上烙印的資源指數級別的累積,反而導致了比現實世界更加極端的不均衡。
066、維持元宇宙的運行與成長必須消耗現實世界中的能源,隨著元宇宙飛速甚至指數級別的成長,一方面,相應能源變得越來越稀缺;另一方面,人們在元宇宙中通過內容創造換來的財富開始快速貶值,要維持在元宇宙與現實世界中的生存變得越來越困難。
067、《新未來簡史:區塊鏈、人工智能、大數據陷阱與數字化生活》一書得出結論:“世界演變成‘超級物聯’和‘超級虛擬’兩大時空,由此,人類生活方式將會大轉換,成為新人類。”這里的“超級虛擬時空”指的就是第六大層級的元宇宙。

068、怎么理解“無限并行障礙”呢?舉個例子,從A點到B點有一萬條線路可以走,其中只有一條線路上有一塊寶石。傳統計算機的計算方式是依次一條一條地走,這樣來回走一萬次來尋找這塊寶石,而量子計算機卻是分出一萬個分身,同時去走這一萬條線路,瞬間完成尋寶工作。但是,量子計算機的這種并行有一定限度,這是一個巨大的技術瓶頸。
069、并行計算與擴展的超級存儲空間,讓之前人們“搶奪存儲空間,搶奪CPU、GPU的使用權”等競爭變得不再重要。
070、人類的一切現實場景都可以被虛擬世界替代,你根本不需要在現實世界中去浪費時光和精力。于是,人們的欲望和人性中的劣根性再一次被激發,幾何級別甚至指數級別地被放大。
071、比如有人想領略世界乃至整個宇宙中的各種風光,酷玩各種高級游輪、飛機、跑車與星際飛船,在各個部落、國家和星球輪番體驗總統、皇帝和酋長的角色,甚至每一天要換幾個不同類型和品味的男女朋友等。由于那時強大的通感仿真、傳感體驗和時間可塑性等虛擬技術,人們已經分不清現實和虛擬的界限了。
072、這是個技術至高的時代,也是個徹底墮落的時代。在這個危險的時代里,人們都像吸食了一樣,人體碳基生命將會受到巨大的考驗與挑戰,只有少數意志強大的人才能擺脫困境。
073、掌控并不代表真正的理解和認知。比如你母親教你用一定配比的調料秘制某種好喝的酒,你只需要掌握這個配方就可以了,并不必一定要弄懂配方的原理和秘密。
074、如果把你比喻成“某個意識”的話,你今天開寶馬,明天騎自行車,后天坐公交車,外天駕駛勞斯萊斯,看似不同,其實這些不同的車只是你暫時借用的工具和“軀殼”,你自己并沒有變化。而人們往往只看重或只關注這些五花八門的軀殼并去判斷你的生命和價值,而忽視了其中始終沒變的你。
075、你完全可以拋棄你的現實軀體,長期或永遠待在元宇宙當中。這種拋棄分為主動拋棄和被動拋棄。其中被動拋棄包含身體被破壞后的被迫選擇,被外部力量強制或者被外力禁錮。這就非常危險了。
076、人的意識既然可以在碳基身體中展示活力,那么也可以在其他身體諸如硅基身體內展示活力,甚至在鋼鐵之軀中展示活力,這就有可能創造出超人。所以庫茲韋爾預測“意識上傳與下載”是AI的最后階段,這個有點意思,很耐人尋味。
077、神話《漁夫的故事》。魔鬼被所羅門封印在一個瓶子里,長達數千年都會不生不滅。這個瓶子是什么瓶子呢,這么厲害?這個瓶子一定是個可以禁錮意識的裝置。由此又讓人想到“水晶頭骨”的傳說,而水晶確實是個結構非常穩定的物質。這又讓人聯想到人類有一天發明了能夠囚禁意識的科技,如果被邪惡勢力掌控的話,元宇宙絕對是個讓人不寒而栗的去處啊!
078、既然意識可以長久或者永久性地在元宇宙中生存,而且可以下載到某個精巧裝置之中,去體驗這個裝置特定性能限制下的生命,那么人類現實世界中的每個碳基個體,也有可能是其他空間的意識下載到這里來體驗碳基生命的。如果是這樣的話,那么人類現實世界本身就是一個元宇宙。請問這個元宇宙是誰制造的呢?如果站在制造者角度看問題,那么人類現實世界就很可能是個虛擬世界了。
079、人類個體,包括你、你的父母、你的妻子和你的朋友,你門前的那棵樹、那片草坪,你的工作,你的生活,你這會兒坐在電腦面前正打著字,同時聽到你老婆在浴室內洗澡的水流嘩啦聲,你這時的思考與凝視等,都有可能是虛擬的,都可能是你從另一個真實世界中選擇到這個虛擬世界中來體驗某種生命形式的過程。

《元宇宙革命與矩陣陷阱》一書第2章通過元宇宙幾乎完美解釋了哲學三大終極問題,即我們是誰?來自哪里?將到哪兒去?
080、這就形成了一個大悖論:如果人類現實世界本身就是虛擬的元宇宙,這個元宇宙是你的意識生命體驗學習的一個安排,你若再被引入到人類自身建立的元宇宙內,這就悖逆了你的生命體驗歷程。
數據:AscendEX攻擊者將50萬枚DAI轉移到新地址:8月11日消息,Beosin統計數據顯示,攻擊加密交易所AscendEX的黑客將50萬枚DAI轉移至0x28開頭的新地址。當前AscendEX Hacker 2地址余額為3565.9枚ETH和4325,402.58枚DAI。
此前消息,加密交易所AscendEX因黑客損失達7770萬美元。[2022/8/11 12:18:30]
081、反過來,如果這個悖逆本身又是你生命體驗的安排與學程,那么就變成了元宇宙嵌套元宇宙,層層套下去,如同俄羅斯套娃。類比《盜夢空間》電影中夢境套著夢境的情形,那么,你在第一層元宇宙中的一天可能就是下一層元宇宙中的數年時間。這樣遞推下去,你就會在這個單向嵌套和永世輪回的虛擬、虛無的世界中永遠被囚禁,遭受萬劫不復的痛苦。
082、2021年7月29日,谷歌的研究者利用量子計算機實現了真正的“時間晶體”。在“時間晶體”中的原子會不斷輪回,這意味著如果你被迫擁有一份時間晶體,便可以無數次地踏入哲學上的“同一條河流”。
083、到了第八大層級的元宇宙,意識能夠存儲并能下載,還能永遠保存或控制在一個如同水晶體的裝置之中并絲毫不會損失,那么,元宇宙將迎來開天辟地般的建設神話。
084、這時的元宇宙雖然對四維度空間有些試探,但主要還是圍繞三維度虛擬空間來建設,不過出現了無數的連環宇宙。這些連環宇宙不斷派生,逐漸形成數以百計、數以千計,乃至數以萬計、百萬計的元宇宙集群。
085、大數學家與哲學家笛卡爾有句名言“我思故我在”,這句話基本上概括了笛卡爾的最高哲學思想,感覺非常神秘。簡單理解,意思是“只要我在思考,那么這個思考的我就是存在的;反過來,如果我要存在的話,就得不停地思考”。所以,到了這種層級的元宇宙,除開思考,一切都是沒有價值的。諸如在最低等層級的人世間對財富、物質的爭奪,在稍高級別的元宇宙中對數字存儲空間與算力的爭奪,在較高級別元宇宙里對能量、振動與頻率的爭奪等,都不再有任何意義和價值了。因為這些都可以用思想與意識創造。只有“極度思考來激活意識的巨大能量”才是一切競爭乃至戰爭的根源。
086、按照超弦理論、M理論等的解釋,我們現實世界一共有十二個維度的空間。如果這個現實空間本身就是某個世界的智慧體建立的元宇宙的話,那么,這樣宏大的工程又是誰建造出來的呢?
087、偉大的發明家尼古拉·特斯拉曾經這樣說:“如果你想找到宇宙的秘密,就從能量、頻率和振動去思考。”天才物理學家阿爾伯特·愛因斯坦如是說:“我們說的物質就是能量,它的振動已經被降低到可以被感覺到的程度。沒有物質。”如果這兩位人類科技大師與天才說的是真相的話,那么,我們這個現實中的物質世界之所以會被人們看到,進而被當成真實世界,是因為它的振動頻率很低。這個意思是說,物質世界在多維度空間中處于最低等的層次,人們的肉身及其眼睛可看到的萬物屬于能量最低級的存在形式。
088、這個意思是說,物質世界在多維度空間中處于最低等的層次,人們的肉身及其眼睛可看到的萬物屬于能量最低級的存在形式。倘若是這樣的話,人類在第九大層級的元宇宙中,也就能夠創造出一個或無數個與我們現實世界一模一樣的物質宇宙了。

第四部分技術、生態與治理等
089、技術越厲害,帶來的好處或壞處也就更具力量,科技是把雙刃劍。
090、元宇宙需要底層共享協議。如果這個虛擬世界是依附于某些系統的一個程序,它就可能被安裝、被卸載和被拋棄。只有操作系統級別的應用才能創造一個生態,也只有操作系統才能成為元宇宙的潛力所在。
091、在三維度元宇宙建設的前期,不宜將二維互聯網上龐大的產業、生活與娛樂生態毫無差別地復制,而是要根據立體虛擬空間的特色選擇性地嫁接。可以讓“虛擬現實+社交或休閑”“虛擬現實+游戲或娛樂”“虛擬現實+遠程會議或購物”等生態先行入駐。
092、伴隨著國內外多家互聯網巨頭、科技大鱷相繼布局或投資元宇宙,元宇宙這個來自于科幻小說中的虛擬概念,已經成為當下資本市場、產業市場與以及社會輿論的熱點話題。有人說元宇宙或將撬動萬億市場,如能成真,那么元宇宙不僅將會成為一場資本的盛宴,而且更會成就一場產業的生態大盛宴。
093、智能終端的普及,電商、短視頻和游戲等應用的興起,半導體基礎設施的完善,共享經濟的萌芽等,為元宇宙的誕生提供了基礎與前奏。如今互聯網、通信網絡、AR/VR技術的進步讓元宇宙的建設成為可能。特別是構建元宇宙的四大技術支柱BAND,即區塊鏈、游戲、網絡算力和VR顯示均已迎來邊際變化,或已達到引爆元宇宙的臨界點。
094、在技術端,元宇宙主要圍繞諸如交互技術、物聯網、云計算、GPU、可視化及數字孿生等領域形成后端基建產業群,同時整合區塊鏈、NFT、虛擬貨幣、人工智能、網絡及運算等所涉及的眾多產業形成底層構架生態群。
095、在平臺端,元宇宙主要圍繞沉浸式產業及其相關軟硬件的龐雜領域展開,諸如3D視角、VR/AR/MR/XR、空間計算、神經設備、虛擬主機、智能穿戴以及智能的聲控、手勢和觸覺等產業制造出巨大的生態群。
096、“科幻小說之父”儒勒·凡爾納曾說過,“但凡人能想象之事,必有人能將其實現。”這句話強調的核心是技術和人的創造性。在這兩個因素中,很多時候“人的創造性”比“技術”更重要。
097、比如說區塊鏈技術,它所用到像加密算法、P2P動態組網與文件傳輸、基于密碼學的共享賬本、共識機制、分布式存儲、分布式密鑰、智能合約等技術與思想,十幾年前就已經存在,區塊鏈只是把這些現有技術與數據庫巧妙地組合在一起,形成了一種新的數據記錄、傳遞、存儲與呈現的方式。如果沒有中本聰那一篇開創性的關于比特幣的白皮書,所有這些強大的工具,都只能埋藏在學術論文的紙堆里。因為這些工具單獨使用,并不能解決問題,只有中本聰出人意料地提出了一個系統性的可供實踐的解決方案之后,一切才被點石成金。看來,區塊鏈等很多神奇事件的成功關鍵還在于人的創意和組合。
098、如若要建立一個與現實世界對等的虛擬平行宇宙,這樣宏大的工程,必將用到人類幾乎所有的科學與技術。諸如沉浸式技術、虛擬現實、顯示技術、網絡技術如IPFS、人機交互、3D視覺、移動通信技術如6G、區塊鏈、智能合約技術、UGC技術、XFS系統、空間計算、人工智能、大數據、數字孿生、計算機技術、網絡及運算、邊緣計算、云計算、空間計算、物聯網和電子游戲技術等。
099、技術大多存在交叉或重疊,都有各自獨特的角色和作用。從角色上來說,比如大數據是龐大的數字性資源,云計算是數字設備,物聯網是數字的基礎與鏈接通道,區塊鏈是數字的認證信息和方式,人工智能是數字智能化的魔法師等。從作用上來說,比如人機交互除了將人機關系提升到了三維空間維度之外,還可以創造除視覺、聽覺以外的觸覺、嗅覺、味覺和直覺等,以及更多維度的全新交互體驗。
100、混合智能三種模式:一種是純粹的人機互動,如深度思維的阿爾法圍棋,為了訓練阿爾法狗玩圍棋的能力,人們使用了一種監督學習的方法,這是對人類專家學習的模擬,通過人類輸入來增強機器的智能,這使得阿爾法狗能夠隨著時間的推移實現超人的本領。這是非常有益處的方向。第二種設想是讓人類進化或直接修改人類的生物學結構,以實現更高的智力。這個涉及基因編輯、基因改造和基因合成等技術,那很可能出現人將不再是人的結局,這是違背倫理且非常危險的事情。第三種模式就是將人們的思想上傳到計算機從而實現實質性的智能放大。
101、實際上,最準確的說法可能是,未來的初級元宇宙是現實世界中那個超級物聯網世界的平行宇宙。
102、從嚴格意義上來說,虛擬現實技術應該算是沉浸式技術的一個分支,只不過它太重要了,必須獨立出來。當然,虛擬現實對于元宇宙更重要,以至于目前很多人還狹隘地將元宇宙理解為“虛擬現實技術+互聯網=元宇宙”。
103、元宇宙之所以具備可靠的經濟體系、虛擬身份及資產、強大的社會性、身臨其境的體驗與開放的內容創作等特征,是因為它是由眾多技術諸如區塊鏈、大數據、云計算、人工智能、物聯網、邊緣計算和VR/AR等的支撐。這些技術一同構筑起元宇宙的底座。

104、要將這些博大繁雜的現實生態或生活以虛擬數字的方式映射到互聯網上,是很難真正做到一一確認與對應的,大多時候是真假難辨,讓人有云里霧里的感受。然而,區塊鏈的出現,讓我們驚奇的發現,這些浩繁的事項在未來或許都不是個問題。
105、如果說互聯網的TCP/IP協議是機器與機器之間的通信協議的話,那么,區塊鏈就是機器與機器之間的信任機制和合作協議。對于不需要驗證真假的信息傳輸來說,TCP/IP協議已經足夠可用,但是一旦屬于不同實體的計算機,需要彼此之間進行自動化的溝通和合作的時候,問題就會變得相當復雜。這時,區塊鏈就可以起到了重要的顛覆性作用了。所以,在未來元宇宙里,“代碼即法律(CodeistheLaw)”或將成為必然。
106、區塊鏈所連接的,不會像比特幣那樣的是無法辨別的匿名賬戶和價值不定的虛擬資產,而將會是千千萬萬真實存在的個體和公司實體。上面所承載的資產,都將具有現實的價值和對應物,而這個虛擬的網絡上發生的一切,也都會直接作用于現實世界,從而使虛擬世界與現實世界一對一的映射與勾連起來。所以,區塊鏈將會是連接元宇宙這個虛擬世界與現實世界的真正橋梁。
107、互聯網雖然解決了信息傳播的問題,卻帶來了信息權屬的新問題,我們可以將一篇文章或一首歌曲,在幾個小時內傳遍全球,但是,我們卻不能知道該文章或歌曲是通過什么樣的路徑進行傳播的,究竟是誰擁有這篇文章、歌曲的所有權等。
108、價值互聯網的核心是由區塊鏈構造一個全球性的分布式記賬系統,它不僅僅能夠記錄金融有關的某些交易,而且幾乎可以記錄任何有價值的能以代碼形式進行表達的事物,比如說共享單車的使用權、你的汽車信號燈狀態、某人的出生證明、死亡證明、結婚證、教育程度、財務賬目、醫療過程、保險理賠和投票狀況等。
109、也就是元宇宙雛形,就是要將包括區塊鏈之內的眾多技術集成起來,發揮它們的“1+1>2”的裂變效應。那時,區塊鏈能夠對于每一個在元宇宙中代表價值的信息和字節進行產權確認、計量和存儲,從而實現財富、資產在這個虛擬世界中能夠被清晰、準確地追蹤、控制和交易。
110、NFT具有非同質化獨一無二的特性,為元宇宙內的土地、房屋、寵物和個人數據等數字資產的產生、確權、定價和流轉等提供了解決方案。這樣,NFT就可以在元宇宙的世界里提供錨定價值,為人們把現實世界中的事物映射到元宇宙提供可靠依據。
111、作為一種技術邏輯,NFT可以將現實世界和元宇宙的一切事物同時鏈接到區塊鏈的世界,從而打通現實世界、元宇宙和區塊鏈世界這三者之間的通道,實現元宇宙以數字化形態承載現實世界的平行宇宙。這就是NFT最硬核的價值所在。
112、NFT具有非同質化獨一無二的特性,為元宇宙內的土地、房屋、寵物和個人數據等數字資產的產生、確權、定價和流轉等提供了解決方案。這樣,NFT就可以在元宇宙的世界里提供錨定價值,為人們把現實世界中的事物映射到元宇宙提供可靠依據。也就是說,每一個NFT都可以與某一個現實事物唯一對應,用戶可以真正享受Web3.0獨有的數字所有權,而基于這種價值錨定,人們就能夠在虛擬世界中進行轉讓、抵押和租賃等各種交易活動。有了這些交易就會產生經濟,元宇宙便運轉了起來。
113、如果說NFT是打造元宇宙經濟系統的重要因素的話,那么DeFi就能為元宇宙提供了一套行之有效的金融解決方案。
114、與傳統銀行不同,DeFi通常使用智能合約消除了傳統金融涉及的所有中間商和眾多繁瑣流程層級,這也消除了與該舊系統相關的所有高昂成本,并將這些收益轉移給了最終用戶。
115、基于區塊鏈去中心化、透明、安全和高效等特點,DeFi從新穎的債務工具到高產行業,它不僅分散了現有的投資模式,而且還打造了全新的投資模式。在傳統金融模式映射到區塊鏈平臺后,DeFi逐漸發展出了自己的金融基礎設施——去中心化交易所,DeFi不僅能從傳統金融系統中剝離成本,而且能為消費者提供更多選擇,并為資本市場帶來更大的流動性和產品創新,由此,整個DeFi生態朝著多鏈創新方向飛速前進。
116、對于一個成功的DeFi生態系統來說,一個非常重要的組成部分就是高度安全的價格預言機。預言機是鏈下服務和鏈上協議之間橋梁的樞紐。預言機檢索鏈下數據,并將這些數據發布到區塊鏈上供智能合約使用。它們還將智能合約中的信息和指令轉發給鏈下的外部系統。如今,算法穩定幣、任何類型的合成資產、抵押貸款以及其他眾多類型的項目都依賴于價格預言機。
117、元宇宙之所以能與現實世界緊密鏈接起來,進而成為現實世界的平行宇宙,從經濟角度來說,關鍵在于出現NFT與去中心化Deif在虛擬世界的錨定功能。其中在Deif系統中,錨定現實世界與虛擬數字世界一種中介就是穩定幣。

118、區塊鏈與NFT的出現,很好地實現了虛擬物品的資產化以及資產確權,并圍繞NFT與內容制造等形成了元宇宙的初級經濟體系;其次,DeFi與NFT創造了一個產權明確,能容納多樣化資產且透明自主的初級金融體系。而Web3.0是實現元宇宙的重要保障。在Web3.0上,對元宇宙的構建提供重要技術的主要是IPFS分布式數據存儲、DAO治理和社交3.0。
119、社交3.0,呈現出立體化、沉浸式的特點,線上虛擬空間有著比現實社會更加豐富3D世界。這個階段,社交它不僅僅由人與人組成,還包括諸如游戲、視頻音樂內容、虛擬消費品、虛擬房地產、虛擬辦公與會議體系等海量的元素。這應該是元宇宙中主要的社交形式。
120、IPFS(InterPlanetaryFileSystem)為第二代的互聯網底層技術,中文名叫星際文件系統,是一種基于內容尋址、版本化、點對點的超媒體傳輸協議,集合了P2P網絡技術、比特流傳輸技術、Git版本控制、自證明文件系統等技術,允許網絡中的參與者互相存儲、索取和傳輸可驗證的數據。IPFS目標是補充完善并最終取代過往近30年來使用的超文本媒體傳輸協議,也就是HTTP協議。
121、XFS系統以區塊鏈技術為基礎,可為用戶不通過任何第三方機構,提供數據點對點直接的實時傳輸,并提供高級別的數據加密功能。XFS是一個面向全球、點對點的分布式版本文件系統,能將所有具有相同文件系統的計算設備連接在一起,主要目標是強調私密安全的分布式存儲如云盤應用等,為個人用戶以及企業級領域提供更安全、更高效的存儲服務。XFS其本身并不存儲客戶的數據資產,只是記錄存儲各方形成的存儲合約。
122、元宇宙必須永遠在線,需要借助邊緣計算技術,以保證用戶得到快速、流暢的體驗,解決高延遲、網絡不穩定和低帶寬等問題。XFS在邊緣計算、云計算服務、資源儲存等方面進行大量優化,為“元宇宙”提供巨大的算力。
123、XFS系統的出現,更好地保障了元宇宙用戶虛擬資產和虛擬身份安全,進行價值交換,并保障“元宇宙”的規則透明。根據默克爾樹結構,XFS設計了可以抵御去中心化過程中可能遭遇的智能攻擊。這樣,可為虛擬空間的各種內容產出提供了鏈上確權,防止被篡改、奪取和銷毀。
124、XFS為每一位用戶提供個人密鑰,共識驗證保證數據存儲者是唯一可以閱覽數據的用戶,它能優化復制證明和時空證明,確保數據的真實可靠。同時,完全開源的XFS,可為用戶提供更多隱私空間,所有被存儲的數據均可溯源。數據完全透明公開,不可被篡改。
125、在XFS網絡中,用戶與用戶之間構成一個相互連接的網狀結構,這便是XFS中多人社交的基礎。用戶可以自行設計生成個人專屬的獨一無二的標簽。用戶可以在XFS社交平臺中設置有不同的場景,通過特定的文字或者語音作為開啟的鑰匙,XFS高效的數據交互和處理能力,讓這些場景可以實時互動,不僅增強交流的趣味性,而且能夠提供高度的沉浸感。
126、XFS的高度開放性讓用戶可以自由的創作,讓用戶擁有自己的聊天等交流方式,復雜的可以自由搭建屬于自己的空間,邀請朋友來到這里來進行互動交流,甚至用戶還可以通過現實信息收集并上傳搭建另外一個“現實世界”。
127、如果“讓一個組織如公司的所有權與分層管理體系消失,同時組織存續且能高效運轉”是一種什么情況?按照常規思維和傳統現實,這種顛覆性的想法就是天方夜談或理想主義。然而自從區塊鏈產生后,人們不僅可以想,而且有人開始試探性地落實這一思想了。這一觀念及運作模式就叫做DAO治理或DAO組織。
128、那些在加密世界里的現代煉金術士激勵了一批技術專家重新思考金融和商業世界的運作方式,他們的目標不僅僅是支付系統和金融工具,而是探索基于區塊鏈的生態去實現線上群體將以跨距離、虛擬身份形式進行協調合作,且合作或完全依賴于軟件。
129、社會數字化的中堅群體從這批小眾技術專家們的實踐中找到了靈感,開始尋求通過區塊鏈技術和智能合約來進行團隊或組織的決策、資本積累和資本部署。這些決策、積累與部署正是通過“分布式或去中心化自治”這種被稱為“DAO”的數字原生組織的治理方式達成的。隨著時間與經驗的積累,他們越來越相信DAO治理有望成為新的互聯網時代的主要組織結構和治理方式。
130、DAO治理支持區塊鏈、智能合約和數字資產在互聯網上運作的組織,而web3是互聯網的頂級形態,又是元宇宙的底層支撐,元宇宙很可能是web3的終極模式,或將是徹底替代互聯網的人類未來兩大生存空間之一。所以DAO治理是最適合于web3與元宇宙這類無中心、分布式與數字化生態體系中的組織和治理模式,也是web3時代與元宇宙生態的必然要求與產生的必然結果。

《元宇宙革命與矩陣陷阱》一書作者王驥,系科普財金作家,場外金融、資本市場專家。對前沿科技、人文、經濟、金融、國學與社會學等有近20年關注,有些領域有深入研究和獨到見解。出版相關圖書20部,包括暢銷書《新未來簡史:區塊鏈、人工智能、大數陷阱與數字化生活》《向植物學習》《新三板董秘實戰600案例900問》《新三板掘金800問》《新三板實戰500例》等著作。
作品被制作成音頻、視頻或文本等在騰訊視頻、B站、愛奇藝、喜馬拉雅等平臺上廣為傳播。所著財經類圖書曾不少于兩年半的時間連續穩居京東、當當“新三板”類圖書銷售排行榜首,曾有4部書籍填補國內資本相關行業圖書的空白。
Tags:元宇宙區塊鏈NFT元宇宙平臺公司找幻霄元宇宙概念是什么意思NFT元宇宙體驗館需要投資多少錢區塊鏈工程專業學什么區塊鏈存證怎么弄區塊鏈技術發展現狀和趨勢NFT價格NFT幣
納川股份(300198)10月25日在投資者關系平臺上答復了投資者關心的問題。投資者:這次明陽智能海上漂浮式風電,用的浮體是鋼+高強砼+pu材料的結構.
1900/1/1 0:00:00財聯社9月15日訊對于數字人民幣的價值特征,中國人民銀行數字貨幣研究所所長穆長春今日在第十一屆中國支付清算論壇上表示,價值特征是理解數字人民幣法律屬性的基礎,使其與實物人民幣一樣,具有物權屬性.
1900/1/1 0:00:00近日,一款名為《羊了個羊》的小程序游戲火爆全網,短短幾天登上微博熱搜11次,話題閱讀量達25億,玩家超過100萬人.
1900/1/1 0:00:00目前,廣東各地基本都實現“人手一個大學”的目標,很多地方的本科高校建設也在抓緊進行中。但是小車查閱相關資料之后卻發現,有幾所本來快被人們遺忘的大學到現在都還沒建,甚至傳出“不建了”的消息:如普寧.
1900/1/1 0:00:00過去24小時內價值超過3億美元的清算是波動加劇的結果。在美聯儲最近一次加息后,比特幣的價格以20,000美元被拒絕并跌至18,000美元。山寨幣經歷了類似的波動,但現在大多數實際上都是綠色交易.
1900/1/1 0:00:009月23日上午,在2022年中國農民豐收節活動全國主會場,舉辦了成都現代都市農業戰略合作暨重大項目集中簽約活動,“四川鄉發數科·數字鄉村示范園”項目完成了簽約.
1900/1/1 0:00:00