BTC/HKD-0.08%
ETH/HKD+0.02%
LTC/HKD+0.46%
ADA/HKD+0.08%
SOL/HKD+0.53%
XRP/HKD-0.67%來源:01區塊鏈,作者:林澤玲?蔣照生,原題《中國區塊鏈政策普查及監管趨勢分析報告(上)》
報告摘要:
1、2020年區塊鏈產業政策迎來井噴式增長,截至2020年12月31日,中央各部委及各地方政府發布區塊鏈相關政策至少600部,較2019年上漲近8倍。
2、在中央號召下,各地積極響應紛紛出臺區塊鏈相關政策,扶持區塊鏈產業發展。廣東、江蘇、浙江、北京等省市發布區塊鏈政策最多。
3、2020年發布的區塊鏈政策中,所涉行業領域包括經濟、金融、監管、物流、政務、農業等。同時多項政策強調區塊鏈與大數據、AI、云計算等前端技術的交互聯動。
4、北上廣等20省市出臺專項政策,地方層面的政策類型主要包括:區塊鏈專項政策23部、新基建與數字經濟相關政策61部、數字政府政策20余部以及各地政府工作報告與地方十四五規劃等。
5、我國相關監管部門對區塊鏈及虛擬貨幣的監管思路始終是統一的:積極支持和引導區塊鏈技術的應用與創新,逐漸加強對虛擬貨幣和各類代幣的監管力度,堅決打擊虛擬貨幣發行融資和交易等各類非法行為。
6、我國區塊鏈監管的基本框架已經形成,并且保持著相對穩定狀態。央行、網信辦、工信部權責分明并積極協作,司法等各司其職,配合主要監管部門開展各類執法規范行為。
7、當前區塊鏈政策領域仍面臨各地政策同質化現象嚴重、落實情況不佳、產業目標不清、政策吸引力有限等挑戰。
8、我們認為,未來2-3年間,區塊鏈產業政策發布的頻率將會降低,但虛擬貨幣監管力度將進一步加強;賦能新基建和數字經濟將成為區塊鏈政策的主要目標;數字人民幣落地促進相關法律體系更加完善;“以鏈治鏈、全面監管”將是區塊鏈治理的基本原則,沙盒監管正成為區塊鏈治理的重要選項。
本報告是《鏈上新趨勢:中國區塊鏈產業發展普查報告》系列報告的第九篇。
本報告篇幅較長,將分為兩篇發布。本篇政策普查篇,下篇為監管趨勢篇。下篇內容將于近期發布,歡迎持續關注。
目錄
一、2020年區塊鏈產業政策整體情況?
區塊鏈相關政策數量迎來井噴式增長?
各地政府出臺相關政策?538部,“區塊鏈+”成焦點?
廣東、江蘇、浙江、北京等地發布的區塊鏈政策最多?
數字貨幣監管持續高壓,維持產業良性有序發展?
二、中央層面的區塊鏈產業政策解析?
一號文件提及區塊鏈,但國務院政府工作報告未涉及?
區塊鏈被納入新基建范疇,助力數字經濟發展?
各部委相繼出臺政策59部,“區塊鏈+數字農業”力度大?
三、各省市區塊鏈產業政策解析?
26省市將區塊鏈寫入政府工作報告,較2019年上漲近8倍?
北上廣等20省市發布區塊鏈專項規劃,未來三年或將迎來爆發?
區塊鏈成為各地新基建、數字經濟發展的重要驅動力?
四、中國區塊鏈及虛擬貨幣產業監管現狀?
區塊鏈及虛擬貨幣的監管思路及基本監管框架?
央行:加大虛擬貨幣打擊力度,聚焦區塊鏈金融應用?
網信辦:已有超1000家企業獲得信息服務備案?
工信部:加速區塊鏈標準制定,推進區塊鏈基礎設施建設?
五、區塊鏈政策及監管面臨的挑戰及趨勢?
區塊鏈政策面臨的挑戰?
1、同質化嚴重,產業政策精細度有待提升?
2、部分地區產業目標不清晰,政策吸引力有限?
區塊鏈基礎設施公司Aquarius AI宣布完成對Web3科技公司Jellyworks的收購:金色財經報道,加拿大區塊鏈基礎設施公司Aquarius AI宣布已完成對Web3科技公司Jellyworks所有已發行證券的收購,獲得了Jellyworks 公司86,522,440股普通股、75,020,230 股普通股認購權證,以及9,500,000股股票期權。據悉,收購完成時,Aquarius AI獲得的已發行普通股數量約占所有已發行普通股數量的36%。Jellyworks 是一家領先的Web3科技公司,專注創建玩賺類游戲公會,并為游戲玩家構建去中心化經濟。
Aquarius AI則是一家區塊鏈技術基礎設施公司,服務于加密貨幣,區塊鏈和企業級技術項目,目標是以可持續的方式發展基礎設施。(雅虎財經)[2022/11/3 12:13:19]
區塊鏈監管面臨的挑戰?
1、現有監管體系與區塊鏈技術的不匹配?
2、針對性的區塊鏈法律和制度規范制定相對滯后?
區塊鏈產業政策及監管制度的趨勢判斷?
1、政策發布頻率將會降低,監管力度將進一步加強?
2、賦能新基建與數字經濟將成區塊鏈政策的主要目標?
3、數字人民幣落地促使相關法律體系更加完善?
4、“以鏈治鏈、全面監管”將是基本治理原則?
5、監管沙盒成為區塊鏈治理的重要選項?

2020年區塊鏈產業政策整體情況
區塊鏈相關政策數量迎來井噴式增長
自區塊鏈被上升為國家戰略以來,政府對區塊鏈產業重視程度日益提升。相較2019年,2020年區塊鏈產業政策規模呈井噴式增長。據01區塊鏈和零壹智庫不完全統計,截至2020年12月31日,中央各部委及各省市地方政府發布區塊鏈相關政策至少600部,較2019年上漲近8倍。
尤其是2019年以來,隨著區塊鏈技術的進一步成熟,行業應用的不斷擴大和深入,全球各個國家對區塊鏈技術及其價值有了更加深入的認知,意識到區塊鏈是新一代信息技術革命的重要組成部分,紛紛推出政策進行鼓勵引導。我國對區塊鏈的支持力度也不斷加大。其中,2020年中央及各部委出臺區塊鏈相關政策62部,較2019年上漲近4倍。
圖1:2016-2020中央及各部委出臺區塊鏈
相關政策數量變化趨勢

資料來源:01區塊鏈,零壹智庫
62部中央及各部委發布的政策文件中,有10部主要從高校教育、人才市場、技術應用規范等領域,對區塊鏈產業的發展提供政策指引。另外52部政策主要談及區塊鏈與各行各業融合應用,涉及的行業及場景包括:數字農業、交通航運、金融、工業物聯網、防疫控疫、智慧物流、知識產權、供應鏈金融、政務服務、新能源汽車、司法鑒定等。
各地政府出臺相關政策?538部,“區塊鏈+”成焦點
在中央指導下,各地方紛紛將區塊鏈納入發展規劃。在01區塊鏈和零壹智庫統計的600部區塊鏈政策中,地方出臺區塊鏈相關政策共538部。地方層面的政策類型主要包括:區塊鏈專項政策23部、新基建與數字經濟相關政策61部、數字政府政策20余部以及各地政府工作報告與地方十四五規劃等。
圖2:?各地方政府出臺的區塊鏈相關政策類型占比

肯尼亞創企Afya Rekod將于2020年7月底推出區塊鏈健康數據平臺:肯尼亞衛生科技創業公司Afya Rekod正在加速推出其基于AI和區塊鏈的消費者驅動健康數據平臺,以為對抗全球新冠疫情貢獻力量。該系統計劃于2020年7月底推出,旨在幫助用戶存儲自己的健康數據,獲取健康信息,并連接到醫療服務提供商。(Africa-Newsroom)[2020/3/25]
資料來源:01區塊鏈,零壹智庫
與2019年相比,2020年各地政府發布的區塊鏈產業政策內容所涉行業領域更加多樣化,包括經濟、金融、監管、物流、政務、農業等。同時,多項政策強調區塊鏈技術與大數據、人工智能、云計算等前端技術的交互聯動。“區塊鏈+”已成為各地政府工作要點,促進區塊鏈與各行各業深度融合,推進區塊鏈技術創新與產業發展,也將是各地政府未來布局的重點之一。
圖?3.各地方政府出臺區塊鏈政策中部分關鍵詞占比

資料來源:01區塊鏈,零壹智庫
廣東、江蘇、浙江、北京等地發布的區塊鏈政策最多
2020年,在中央政策號召下,各地積極響應紛紛出臺區塊鏈相關政策,扶持區塊鏈產業發展。據01區塊鏈和零壹智庫不完全統計,廣東、江蘇、浙江、北京等地發布區塊鏈相關政策最多,這些地區也是當前國內區塊鏈產業發展水平靠前的城市。
表:各地方政府出臺區塊鏈政策數量排行榜

資料來源:01區塊鏈,零壹智庫
其中,廣東省共發布53部區塊鏈相關政策,包括省級政策21部,11個市共發布相關政策32部。廣東11個城市中,廣州發布區塊鏈相關政策數量最多,共有9條。目前,廣州也是廣東省乃至全國區塊鏈產業發展最為活躍的城市之一。
圖4.?廣東省11個城市區塊鏈政策數量分布

資料來源:01區塊鏈,零壹智庫
江蘇省的53部政策中共有省級政策18部,另有8個城市共發布35部政策。其中蘇州、無錫發布政策數量最多,分別有11部。
圖5.?江蘇省8個城市區塊鏈政策數量分布

資料來源:01區塊鏈,零壹智庫
浙江省在區塊鏈產業發展上也處于全國領先地位,在2020年發布的51部區塊鏈相關政策中,省級政策21部,另有14個城市共發布30部相關政策。其中,溫州、麗水、寧波在區塊鏈政策發布上表現活躍。
圖6.?浙江省8個城市區塊鏈政策數量分布

資料來源:01區塊鏈,零壹智庫
數字貨幣監管持續高壓,維持產業良性有序發展
2020年出臺的區塊鏈政策以鼓勵和扶持產業發展為主,同時也兼顧對行業發展的合規性監管以及對技術和業務等方面規范化發展的引導。基于區塊鏈的數字貨幣、數字資產領域,在監管上依然呈高壓態勢。從行業監管和規范性發展方面來看,所涉內容包括數字貨幣、?“監管沙盒”試點和數字貨幣風險提示。
聲音 | 匯豐銀行區塊鏈負責人:預計將在2020年實現區塊鏈業務的商業化:匯豐銀行區塊鏈負責人Joshua Kroeker預計將在2020年實現區塊鏈業務的商業化,他表示匯豐銀行在過去兩年里通過各種項目和試驗,在銀行業和金融服務行業率先使用區塊鏈。為了在2020年成功實現區塊鏈的商業化,匯豐將繼續鼓勵傳統金融機構以及生態系統的參與者,如港口、海關和保險公司,采用這項技術并建立相互連接的平臺。他表示,“匯豐銀行擁有豐富的區塊鏈經驗,我們認為這是一個機會。我們提供的解決方案是開放的,能夠連接到其他平臺/服務提供商,最終起到超級連接器的作用。”(Techwireasia)[2019/11/22]
2020年,數字貨幣被寫入“十四五”規劃,《中共中央關于制定國民經濟和社會發展第十四個五年規劃和二〇三五年遠景目標的建議》中明確提出,“穩妥推進數字貨幣研發”。
隨著央行數字貨幣試點工作的逐步展開,以央行為首的中央及地方相關部門在積極推進央行數字貨幣試點研發工作的同時,也陸續出臺數字貨幣相關監管措施,強力打擊涉及數字貨幣的各類違法犯罪行為,維持數字貨幣及區塊鏈產業良性有序發展。
此外,央行起草了《中華人民共和國中國人民銀行法》并于2020年10月23日向社會公開征求意見。《征求意見稿》規定:人民幣包括實物形式和數字形式,為發行數字貨幣提供法律依據;防范虛擬貨幣風險,明確任何單位和個人禁止制作和發售數字代幣。《征求意見稿》為數字人民幣的發行流通提供了堅實法律依據。
最高人民法院聯合國家發展和改革委員會于2020年7月共同發布《關于為新時代加快完善社會主義市場經濟體制提供司法服務和保障的意見》,要求加強對數字貨幣、網絡虛擬財產、數據等新型權益的保護。
互聯網金融協會在2020年4月2日發布《關于參與境外虛擬貨幣交易平臺投機炒作的風險提示》,提醒任何機構和個人都應嚴格遵守國家法律和監管規定,不參與虛擬貨幣交易活動及相關投機行為。

中央層面的區塊鏈產業政策解析
一號文件提及區塊鏈,但國務院政府工作報告未涉及
2020年2月5日,中央一號文件《關于抓好“三農”領域重點工作確保如期實現全面小康的意見》正式出臺。文件指出,依托現有資源建設農業農村大數據中心,加快物聯網、大數據、區塊鏈、人工智能、第五代移動通信網絡、智慧氣象等現代信息技術在農業領域的應用。這是區塊鏈首次被寫入中央一號文件,此舉不但意味著區塊鏈技術應用場景在不斷拓寬,也透露出區塊鏈等前沿技術與重點產業加速融合創新的信號。這是“1024會議”后中央對區塊鏈產業發展的再一次肯定與激勵,提升了區塊鏈在國家戰略新興產業中的地位。
但與此同時,國務院2020年《政府工作報告》與中共中央《關于制定國民經濟和社會發展第十四個五年規劃和二〇三五年遠景目標的建議》中并未涉及區塊鏈相關內容,這也表明,區塊鏈在中央政府整體戰略規劃中的重要性仍有很大提升空間。
區塊鏈被納入新基建范疇,助力數字經濟發展
2020年4月20日,中華人民共和國國家發展和改革委員會召開例行在線新聞發布會,首次明確了“新基建”范圍,包括信息基礎設施、融合基礎設施與創新基礎設施三個方面。其中,信息基礎設施囊括了以人工智能、云計算、區塊鏈等為代表的新技術基礎設施。
圖7.?新基建范疇

資料來源:01區塊鏈,零壹智庫
動態 | 佛山市社區利用區塊鏈等技術建立社區共享文化:據珠江時報報道,廣東省佛山市禪城區祖廟街道建立“線上平臺+線下實體”相結合工作體系,拓展群眾的互動溝通渠道。祖廟通過“共享社區”手機APP,利用大數據和區塊鏈技術,喚醒沉淀的數據,將居民群眾可共享的資源、所需的服務信息發布在平臺上,進一步實現“需求清單”、“服務清單”的“智能”對接,提升社區的人文環境和逐步建立社區的共享文化,引導社區居民密切日常交往、參與公共事務、開展協商活動、組織鄰里互助,推動建立網絡化社區治理和服務新模式。[2019/1/10]
區塊鏈納入新基建范圍后,將與其他前沿技術一起加速推進城市新基建應用落地與智慧城市打造,通過“區塊鏈+”等應用場景的建設將促進各行各業的發展。目前,區塊鏈技術已在數字金融、智能制造、物聯網、數字資產等新興領域得到廣泛應用。
區塊鏈納入新基建范圍這一重大舉措標志著區塊鏈技術普適性正在逐漸增強,這也對區塊鏈應用的豐富性與廣泛性提出了一定要求。區塊鏈與其他前沿技術的交互聯動與各個產業的融合創新已成未來發展趨勢。
各部委相繼出臺政策59部,“區塊鏈+數字農業”力度大
據01區塊鏈和零壹智庫不完全統計,2020年,國務院各部委共出臺了59部涉及區塊鏈相關內容的政策文件,內容覆蓋到高校科研、人才培育、技術應用標準、知識產權、數字農業、航運交通、疫情防控、網絡安全、社會救助、數字文化產業等方面。
其中,數字農業、三農領域是出臺區塊鏈相關政策最多的領域。農業農村部獨立發布以及聯合發布的相關政策共有10部,其中獨立發布4部。政策內容主要圍繞用區塊鏈技術賦能農業,發展數字農業。
2020年,區塊鏈技術在數字農業領域的應用備受關注,相關產業實踐也取得了令人矚目的成就。從區塊鏈技術特性出發,其具有的分布式存儲、不可篡改和可追溯等特征,通過與物聯網、大數據、云計算、人工智能、5G等數字技術的有效結合,能夠解決數字農業發展過程中面臨的農產品質量安全、農產品產供銷以及農業保險信貸等難題,為數字農業發展“保駕護航”,因而也成為政策制定者們高度關注的技術種類。

交通運輸部獨立發布以及聯合發布的相關政策共有10部,其中6部獨立發布政策涉及道路貨運交通公共監管與服務、智慧港口、船舶檢驗、智慧交通等內容。

工信部獨立發布區塊鏈相關政策8條,內容涉及疫情防控、工業互聯網、中小企業數字化賦能等。


此外,值得關注的是相關部門針對高校科研、人才市場以及區塊鏈技術標準都相繼給出的相關政策文件指引。
其中,2020年4月30日,教育部發布《高等學校區塊鏈技術創新行動計劃》。行動計劃確立了高校區塊鏈技術創新總體目標與重點任務。目前,我國區塊鏈核心技術研發雖處于世界前列,但與部分發達國家仍有較大差距。此文件充分動員了大量高校科研力量投入區塊鏈技術研發,為我國有力、有序推動區塊鏈技術和產業創新發展提供支撐。
2020年6月28日,人力資源社會保障部辦公廳、市場監管總局辦公廳、統計局辦公室聯合發布《關于發布區塊鏈工程技術人員等職業信息的通知》。文件遴選確定了包括區塊鏈工程技術人員、區塊鏈應用操作員等9個新職業信息,其中“區塊鏈工程技術人員”被定義為從事區塊鏈架構設計、底層技術、系統應用、系統測試、系統部署、運行維護的工程技術人員;“區塊鏈應用操作員”被定義為運用區塊鏈技術及工具,從事政務、金融、醫療、教育、養老等場景系統應用操作的人員。區塊鏈相關職業的首次規范化不僅在短期內有利于區塊鏈行業優秀人才培養,更有助于推動區塊鏈長遠發展。
IBM將在5年內推出全球最小計算機 與區塊鏈技術結合:IBM研究部主管在3月19日發布的年度預測中宣布,將在五年內推出大小比一粒鹽還要小的全球最小計算機“加密錨”,并將與區塊鏈的分布式賬本技術結合,在不久的將來嵌入到日常生活設備中,以確保傳輸中的真實性。[2018/3/20]
2020年2月5日,央行發布了《金融分布式賬本技術安全規范》,對分布式賬本技術在金融領域的應用規范作出界定和指引。之后在7月13日,央行又發布了《推動區塊鏈技術規范應用的通知》及《區塊鏈技術金融應用評估規則》金融行業標準。該標準從基本要求、性能、安全性等方面為區塊鏈技術金融應用提供客觀、公正、可實施的評估規則,保障區塊鏈金融設施與應用的安全穩定運行,促進區塊鏈金融應用健康有序發展。
這些政策的出臺,也意味著區塊鏈產業在我國正步入產業完善階段,從高校科研、人才培育、人才制度到技術應用規范,正在不斷完備優化。

各省市區塊鏈產業政策解析
26省市將區塊鏈寫入政府工作報告,較2019年上漲近8倍
區塊鏈產業在2020年發展迎來政策東風,產業呈現欣欣向榮之勢,各地方也積極相應中央號召。據01區塊鏈·零壹智庫不完全統計,截至目前,全國已有26個省將區塊鏈寫入2020年政府工作報告,相較2019年僅有3個省市,數量劇增近8倍。
表.各省市2020年政府報告中與區塊鏈產業

26個省市中,有12個省市提出要通過發展區塊鏈推動制造業、服務業等產業升級創新,8個省市將區塊鏈作為大力發展數字經濟的重要助力,6個省市將“區塊鏈+政務”以及數字城市建設作為區塊鏈應用落地的主要場景。
2020年,多省市區塊鏈應用場景從專業化逐步邁向多元化。部分省市緊貼“2020年全面脫貧攻堅戰”戰略主題,緊跟中央指導,將區塊鏈技術融入“三農”領域,如吉林省政府工作報告中提出,要探索區塊鏈技術在社會信用、農產品溯源和供應鏈管理等領域應用,鼓勵推進技術創新,融合發展相關產業。
另有部分省市地域色彩濃厚,運用區塊鏈強化當地特色產業發展,如甘肅省政府工作報告強調推動區塊鏈產業布局和產業變革,加快拓展區塊鏈在有色金屬、文化旅游、通道物流、知識產權等領域的應用場景。
自區塊鏈被定調為“核心技術自主創新重要突破口”后,多省省委書記對于區塊鏈技術與產業的創新發展做出了專門的講話和批示。2020年多地兩會政府報告提及區塊鏈是對國家、地方層面最高領導指示的進一步回應與細化。
此外,截至2020年12月31日,共有20個省市將將區塊鏈寫入地方十四五規劃。相較年初政府工作報告,區塊鏈在十四五規劃中相關表述更加清晰,也反映出區塊鏈在各省市發展戰略中地位顯著提升。


北上廣等20省市發布區塊鏈專項規劃,未來三年或迎來爆發
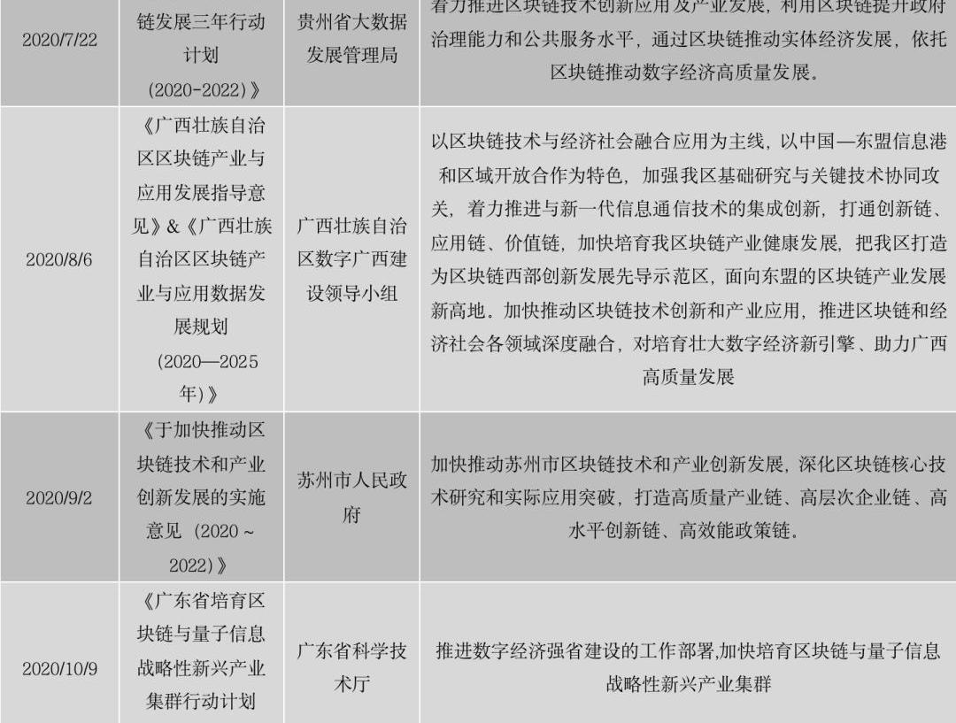
為了能更有針對性地推動區塊鏈產業發展,2020年各省市積極出臺多項區塊鏈專項政策,緊抓區塊鏈行業發展機遇,搶占區塊鏈高地。據01區塊鏈和零壹智庫的不完全統計,截至2020年12月31日,共有包括北京、上海、廣東、河北等20個省市出臺23項區塊鏈專項政策。






資料來源:01區塊鏈,零壹智庫
在23項區塊鏈專項政策中,共有14項行動計劃,4項意見,4項政策措施以及1項應用藍皮書。以北京、廣東、湖南為代表的省市因地制宜,制定了與本省總體戰略規劃相輔相成的區塊鏈產業發展行動規劃,并詳細確立了長期總體目標與階段性重點任務。以廣西、云南、海南、福州為代表的省市則結合自身發展目標給出若干政策措施或指導意見,推進區塊鏈技術創新與產業發展。
從各省市區塊鏈專項政策具體內容來看,多省強調區塊鏈技術創新,將突破核心技術列為重點任務,并通過例如設立區塊鏈專項基金等資金扶持與政策補貼等政策保障,多項舉措推動區塊鏈產業創新發展。
應用場景方面,大部分省市在聚焦數字經濟與數字政府的背景下,根據各地不同特色與需求細化區塊鏈具體落地場景,力求通過區塊鏈與實體經濟和社會民生的深度融合打造數字強省。

資料來源:01區塊鏈,零壹智庫
其中,海南、貴州、北京等省市都提出要結合自身發展戰略,將區塊鏈與地方產業優勢相結合,打造區塊鏈與特色產業雙贏局面。


在各地出臺的行動規劃中,都明確設立了發展目標,包括:建成具體數量的區塊鏈公共服務平臺、區塊鏈產業園區、區塊鏈示范場景;培育一批區塊鏈相關企業并推動當地部分企業上鏈;引進或培養大量區塊鏈技術人才;成立專屬區塊鏈核心技術研究機構與實驗室、擁有區塊鏈核心專利;通過區塊鏈產業創造具體數額收入等。
表:各地方區塊鏈專項政策具體目標






資料來源:01區塊鏈,零壹智庫
區塊鏈成為各地新基建、數字經濟發展的重要驅動力
區塊鏈納入新基建范圍后,不僅拓寬新基建服務對象與應用場景,同時也促進數字經濟優化布局。區塊鏈已成為各地新基建與數字經濟健康、高效發展的重要驅動力。據不完全統計,截至2020年12月31日,各省市共出臺了59項新基建與數字經濟專項政策,其中均涉及區塊鏈技術應用與產業發展。
表:2020年各省市新基建與數字經濟
專項政策匯總
























資料來源:01區塊鏈,零壹智庫
下期預告
很明顯,積極支持和引導區塊鏈技術的應用與創新,逐漸加強對虛擬貨幣和各類代幣的監管力度,堅決打擊虛擬貨幣發行融資和交易等各類非法行為,是目前中國在區塊鏈監管方面的主導思路。那么在這樣的監管思路指導下,我們還面臨怎樣的監管挑戰?未來監管思路會有怎樣的變化,敬請期待本報告的下篇。
本文來源:北京商報,作者:陶鳳、趙天舒從推特到clubhouse,特斯拉CEO馬斯克的話題總離不了數字貨幣。現在馬斯克又把特斯拉帶了進來,使得比特幣的價格再次站上了新高,逼近50000美元關口.
1900/1/1 0:00:00注:本文翻譯自協議實驗室最新博客。注意,將技術概念從一種語言完美地翻譯到另一種語言是困難的。因此,并不能保證翻譯的準確性.
1900/1/1 0:00:00本文來源:鏈新,作者:馮銘1月21日,最高人民法院發布《關于人民法院在線辦理案件若干問題的規定》.
1900/1/1 0:00:00記者葉映荷來源:澎湃新聞數字人民幣有望邁出國門,開啟國際合作。2月24日,據央行官網消息,香港金融管理局、泰國中央銀行、阿拉伯聯合酋長國中央銀行及中國人民銀行數字貨幣研究所宣布聯合發起多邊央行數.
1900/1/1 0:00:00公鏈項目CasperLabs宣布與PlasmaPay達成合作關系,雙方將共同打造錢包和基礎設施解決方案,以推進普通用戶對Casper網絡和CSPR代幣的訪問.
1900/1/1 0:00:002月24日,根據律師事務所Ontier發布的信息,CSW已委托Ontier事務所向BTC、BCH、BCHABC和BSV的開發者發起訴訟.
1900/1/1 0:00:00