BTC/HKD-0.36%
ETH/HKD-0.32%
LTC/HKD+0.79%
ADA/HKD-0.59%
SOL/HKD-0.61%
XRP/HKD-0.24%作者:DanielLi
FTX爆雷引發市場連鎖反應在交易所接連上演,且有愈演愈烈之勢。最近灰度比特幣信托負溢價升至歷史新高,可能成為行業下一個“雷區”,市場恐慌引發了新一輪大規模提幣運動,在這輪提幣運動中,大眾出于風險考慮越來越多的人把交易場所選在了去中心化交易所,近期去中心化交易所Uniswap代幣UNI的逆勢上漲也在一定程度上表明,公眾對于去中心化交易所越來越看重。那么去中心化交易所能否通過本輪危機取代中心化交易所,以及去中心交易有哪些價值,讓我們通過本文來一探究竟。
FTX事件引發CEX信任危機
11月11日,曾經的加密交易所巨頭FTX宣布申請破產保護,公司CEOSamBankman-Fried也宣布辭職,然而由其引發的連鎖反應卻并未隨著FTX破產清算而終結,反而有了愈演愈烈之勢。作為全球加密幣第二大中心化交易所FTX的破產,顯然要比上次三箭資本爆雷所牽連的機構和行業更廣,如果說三箭資本對于加密行業是一個重創,那么FTX爆雷就是針對加密行業的致命一擊。
就在FTX申請破產短短的一周內,就已有多家加密機構相繼出現爆雷征兆,數字資產經紀公司Genesis近日發布了暫停贖回和新貸款發放的公告,加密資產交易所Gemini緊接著也宣布,其面向散戶投資者的高收益產品將暫停贖回。另一家加密資產放貸機構BlockFiInc正在為幾天內申請破產保護做準備。雖然后期各大交易所為證清白都在紛紛出示資產儲備證明,但Crypto.com錯誤轉移地址,Huobi快照后挪走籌碼,以及Gate的快照時間疑云等等,這些也讓各大交易曬出的儲備證明遭到了用戶的質疑,FTX事件正在引發用戶對中心化交易所的信任危機。
作為引發FTX爆雷的關鍵機構,幣安無疑在其中起到了推波助瀾的作用,無論是前期對FTX財務的質疑,主動在交易所內清退FTT代幣,還是后期嘗試收購FTX,在發現FTX巨量債務后,又撤回收購提案,幣安的這些操作讓其成為了戳破泡沫的那根手指,但它卻忘記了泡沫破裂也會炸傷手指。幣安反復無常的操作也被公眾看在眼里,尤其是同為中心化交易所,幣安作為全球第一大中心化交易所,試圖吞掉或消滅掉排名第二的中心化交易所FTX,將傳統金融行業的資本游戲搬到了去中心化的區塊鏈行業,幣安的此種行徑為其招來更多非議的同時,也讓越來越多的人開始對中心化交易所的未來發展產生了質疑。
觀點:硅谷銀行等三家銀行的失敗或會限制加密行業的流動性:3月13日消息,數字資產公司Castle Island Ventures創始人Nic Carter表示,政府愿意為這硅谷銀行和Signature提供支持,意味著它回到了提供流動性的模式,而不是收緊,而寬松的貨幣政策在歷史上被證明是加密貨幣和其他投機資產類別的“福音”,但這種不穩定性再次顯示了穩定幣的脆弱性,不尋常的金融狀況可能導致它們跌破其固定價值。據悉,Signature和Silvergate是加密公司的兩家主要合作銀行,近一半的美國風險投資支持的初創公司將現金存放在硅谷銀行,包括對加密友好的風險投資基金和一些數字資產公司。
此外,Carter表示:“比特幣流動性和加密流動性總體上會受到一定程度的損害,因為Silvergate的SEN和Signature的Signet是加密公司在周末獲得法定貨幣的關鍵。現在加密公司的選擇很少,在新銀行介入之前,該行業的流動性將受到限制。”他補充說,他希望銀行能夠介入以填補SEN留下的空白。(CNBC)[2023/3/13 13:00:06]
FTX爆雷事件也再次向世人證明了,中心化交易所想要挪用用戶資金,幾乎是不設防的,在缺乏監管的環境下,用戶對中心化交易所只剩下道德的約束,用戶只有選擇相信才能繼續使用平臺,而CEX的成功正是建立在這種無條件的信任上,當大多數人愿意相信它時,那么維持信任所需要支持的費用是極少的,一旦這種信任被打破,信任的成本就會無限放大,當平臺無法承擔而破產時,這種成本就會被轉嫁到用戶身上。在Crypto發展的短暫歷程中,這樣的歷史已經多次重復上演過,在一次次的中心化交易所爆雷中,CEX也在逐漸喪失用戶對它的信任,越來越多的用戶開始把資金轉向更加安全的機構,而DEX無疑是最合適的選擇。
FTX崩盤使用戶轉向DEX
英國《金融時報》:火必人員調整與財務狀況無關,加密行業頻現大比例裁員:1月7日消息,據《金融時報》關注到了火必Huobi的人員調整進展,火必全球顧問委員會成員、中國加密貨幣企業家孫宇晨對《金融時報》表示,火必沒有遇到財務問題,裁員是基于運營目標的調整,“大部分”離開的員工將位于亞洲區域。孫宇晨表示,“盡管該地區仍將是一個重要市場,但我們正在逐漸降低對亞洲的專注度”。大比例人員的調整是加密行業現階段的普遍狀況,火必Huobi人員計劃調整比例明顯低于同業。《金融時報》指出,過去的一年中,數家知名公司倒閉,比特幣等代幣價值暴跌。一家專注于加密貨幣的美國銀行Silvergate也在周四表示將裁員約40%,而數字資產貸款機構Genesis將裁員30%。在痛苦的2022年之后,火必Huobi是本周第三家宣布裁員的領先加密貨幣公司。[2023/1/7 10:59:58]
根據Nansen11月14日數據顯示,過去一周內僅Nansen標記地址從各大中心化交易所撤出的穩定幣就有37億美元,這些資金除去大部分轉向冷錢包以外,有相當一部分轉移到了相對更加安全的去中心化交易所。在FTX事件發生后的一周內,全球第一大去中心化交易所-Uniswap平臺內的交易量就增加了兩倍多,DEX一周的交易額超過200億美元。另一個去中心化交易所Curve在FTX崩盤后的第二天,由公告前一天大約7億美元的日交易額,暴漲到了13億美元,此外另一個受益者是1Inch的DEX,僅上周就處理了超過50億美元。
FTX爆雷帶來的短期DEX交易數據增長帶有明顯的事件驅動色彩,但CEX信任危機將深刻烙印在當下加密市場參與者心中,正如親歷門頭溝事件的人會更信任自己掌控的錢包,用戶的不安和不信任或將成為DEX未來長期發展的動力。
DEX重要性凸顯
美國SEC委員:Gary Gensler若成功當選SEC主席,將利好加密行業:美國證券交易委員會(SEC)委員、“加密媽媽”Hester Peirce最近接受采訪時表示:“我認為我們(美國)在加密領域有點錯失良機。這很大程度上是因為監管缺乏清晰度。現在我們有機會推進這一工作。SEC很可能會有一位新主席Gary Gensler,他已經在參議院舉行了聽證會,這是過程中的一步。如果Gensler最終投票通過并加入SEC擔任主席,他將帶來對這一資產類別的深刻了解。”
此前消息,美國參議院銀行委員會以14票贊成、10票反對的結果通過Gary Gensler的美國證券交易委員會(SEC)主席的提名。Gensler還需面對全體參議院的最終投票。此前,Gensler在3月2日舉行的參議院確認聽證會上稱加密貨幣為“變革催化劑”。(Cointelegraph)[2021/3/11 18:36:53]
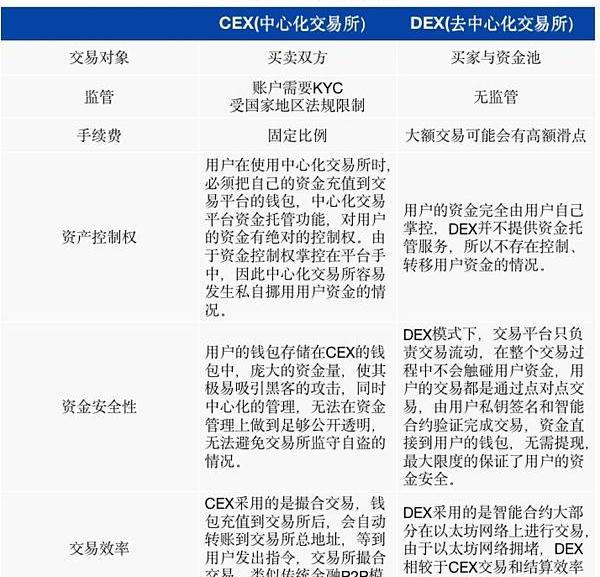
CEX和DEX是兩種不同類型的加密幣交易所,他們底層實現的原理不同,導致他們在各個方向上都有不同。從交易量和用戶規模來看CEX無疑要領先DEX許多,但自從流動性的AMM機制推出后,DEX的交易量也在快速的增長,目前除了在交易效率和費用上DEX比CEX還有明顯的差距外,在更多的方面DEX無疑更有優勢。

CEX的交易流程有點類似銀行,用戶把自己資產轉入到交易所,在交易所的背書下完成幣幣交易,最后再把資產提取到自己的錢包,在這個交易過程中,CEX收取一定的手續費。缺點是用戶的資金掌控在中心化交易所中,安全性不足,尤其是在當今中心化交易所不斷傳出爆雷的情況下,用戶對于中心化交易所的安全性普遍表示擔憂。
聲音 | Ripple CEO:為使加密行業取得成功 需要在在監管機構的政策范圍內開展工作:Ripple首席執行官Brad Garlinghouse發推稱,已經看過美國財長Mnuchin關于加密貨幣的新聞發布會,并透露其已與美國財政部長單獨討論過。同時,Garlinghouse表示一直在思考特朗普上周發布的關于加密貨幣的推文,并贊同加密貨幣不可能取代法定貨幣,不會破壞美元和其他G20國家的貨幣的觀點。但正如美國財政Mnuchin指出的那樣,整個加密貨幣行業不能一概而論,為使行業取得成功,我們需要在監管機構的政策范圍內開展工作。如果我們想要得到更多的進步,那就是與現有的金融體系合作,而不是反對它。[2019/7/16]
DEX相對CEX在交易流程上簡化了很多,如DEX省去了KYC實名認證和“轉入”、“提幣”的步驟。用戶在DEX上發起交易時,使用的是自己的地址與DEX的智能合約地址交易,在整個交易過程中,平臺不會觸碰用戶的資金,用戶自始至終都掌握自己的地址和秘鑰,資金的安全完全掌握在自己手上。缺點是DEX的每筆交易都需要礦工驗證,在鏈上擁堵的時候,就會需要比較多的時候才能完成交易,或者可能交易失敗。但這一問題隨著以太坊升級以及Layer2的興起正在得到緩解,DEX也憑借其安全性成為越來越多加密愛好者的選擇。
此外隨著DeFi的熱潮,DEX已經成為了區塊鏈不可或缺的底層結構,也為區塊鏈行業帶來了更多的價值:
DEX取消交易中介,讓交易變得公開透明。傳統金融以及中心化的交易平臺交易流程往往缺乏透明性,需要依靠中介執行,且中介的許多操作都不對外公開。而DEX是點對點交易市場,用戶可以繞過中間方直接交易和管理加密資產,DEX替代了銀行、券商、支付系統等傳統中介,使用區塊鏈智能合約來交易資產,并且整個交易過程公開透明。
動態 | IDACB將與彭博社和路透社合作 提供加密行業新聞:據coinspeaker報道,國際數字貨幣和區塊鏈多中心化協會(IDACB)將與彭博社和路透社合作,向其提供符合其標準的加密行業新聞,而彭博社和路透社會將分析和金融區塊鏈數據納入軟件解決方案。[2018/9/2]
DEX降低了區塊鏈行業的系統風險。由于交易中用戶資金不會經過第三方的加密錢包,因此DEX可以降低加密生態中的對手方風險,并且DEX還可以分散中心化交易平臺錢包中的資金,以此來降低區塊鏈行業的系統性風險。此次FTX爆雷事件在中心化交易平臺中引發了巨量的震蕩,但在去中心化交易平臺卻并未引起波動,反而促使更多的資金涌向了去中心化的交易平臺,所以在抵抗區塊鏈系統風險方面DEX比CEX無疑更有優勢。
DEX了金融的普惠性。雖然有部分DEX會基于地理位置或其他因素限制用戶訪問,但總體來說,用戶只需要接入互聯網并連接與DEX兼容的自建錢包,就可以訪問DEX的智能合約。沒有中心化交易所KYC流程,也不需要復雜的注冊流程,用戶可以使用自己的錢包地址直接登錄DEX,對于新注冊用戶非常友好。此外DEX最大的特點就是不收上幣費用,基本上,任何人都可以發行自己的加密資產,而且即便是沒有在中心化交易所上市的代幣仍然可以在DEX上自由交易,只要有供求關系即可。
DEX的運行機制
DEX有許多不同的設計模式,每個模式在功能、可擴展性和去中心化方面都各有利弊。根據DEX的協議設計可大致分為三種類型:訂單簿模型,荷蘭拍賣模型和自動化做市商模型(AutomatedMarketMaker,簡稱AMM)。

訂單簿模型
訂單簿類型是最早出現的交易類型,這種交易方式和股票盤口的買賣一樣,每個交易者可以選擇成為掛單者或吃單者:maker負責提供流taker會減少流動性,和市場上已有的掛單進行成交。交易會按照價格優先級的方式成交,所以在訂單簿模式下的交易,成交的價格都是市場最優的價格。
訂單薄交易模式的缺點是對性能和市場深度要求過高,導致DEX上的流動性不足,當代幣市場流動性不佳,即代幣的掛單很少時,Taker會面臨巨大的價差,此時小額的資金就有可能會對市場價格造成很大的影響;同時,Maker的訂單也可能很難得以成交。因此純鏈上的訂單薄DEX在DeFi領域并沒有那么常見,目前主流的訂單簿DEX包括0x、dYdX、Loopring以及Serum。
荷蘭拍賣模型
荷蘭拍賣是一種減價拍賣的模式,具體來說,該模式是在固定的一段時間內,先收集賣單再開始拍賣。通過不斷降低報價促成買家完成交易,幫助流動性缺乏的代幣發現價格,減少礦工的搶先交易。
荷蘭拍賣模式的缺點是交易需要等到買家報出的數量等于全部賣單的數量,整個交易才會結束,這是一個非常慢長的過程,因此荷蘭拍賣模式并不是適用于大多數交易場景,其主要是用來確定缺乏流動性代幣的市場價格。目前采用荷蘭拍賣模式的DEX比較少,被大眾所熟知的有DutchX。
自動化做市商(AMM)模型
AMM是一種自動提供報價的協議模型,它將代幣匯聚到一個流動性池中,并根據預定義的算法來提供報價。做市商向交易池中注入代幣,交易者據此可以直接在該池中根據特定的算法進行交易。
AMM使用了自動化算法來平衡交易池中代幣的供需關系,避免了訂單簿模式下,單邊行情可能導致的某一代幣被買空無法交易的情況。此外,AMM的即時流動性,也讓平臺上的新通證可以實現爆發式增長,高峰時AMM的交易量與中心化交易所幾乎不相上下,AMM也存在一個內在的缺陷:它必須通過人工維持活力,這意味高GAS費和無常損失難以避免,但目前已有機構開始嘗試通過圍繞AMM流動性挖礦本身進行改良創新來降低滑點和無常損失,相信未來不久這一問題會得到改善。
五大去中心化交易所
目前主流的去中心化交易所有Uniswap、1inch、Loopring、Curve、PancakeSwap等,他們都在各自不同的領域探索出了新的方向。
1.Uniswap-最大最全面的去中心化交易所
Uniswap在DEX中的位置就相當于CEX中的幣安,根據CoinMarketCap的數據,Uniswap每天處理超過40億美元的交易量,在DEX擁有最大的市場份額。Uniswap上幣簡單,許多熱門幣早期均是在Uniswap中交易的,Uniswap的優點是幣種數量全,交易深度好,滑點低。
Uniswap采用的是AMM運行機制,這意味著它完全去中心化并通過智能合約促進交易和收益產生。使用Uniswap,用戶可以交換代幣或將其持有的資產投入流動資金池,后者提供的收益率與最佳股息股票相似。Uniswap自2018年推出以來,DEX已處理超過1.2萬億美元的交易量。如今,它擁有300多個集成和4400多名社區代表,Uniswap同時也是以太坊區塊鏈上運行最大去中心化場所。
2、1inch—?最具成本效益的去中心化交易所
1inch雖然也一個去中心化的交易平臺,但是與常規的DEX不同,它是一家聚合交易所,簡單來說,就是將其他交易所的交易對聚合到一起,用戶交易時,聚合器的算法會發現最佳交易路徑,并把交易拆分在多個不同交易所完成。結果是,1inch能夠始終為用戶執行最佳交易,同時讓交易滑點變得最低。
當前,1inch已經聚合了Bancor、Balancer、Kyber、0xProtocol、Uniswap和Sushiswaop等所有主流DEX,擁有100多萬名用戶,僅在以太坊網絡上的總體交易量就超過了1500億美元,在這里用戶幾乎可以交易到所有的ERC20交易。
3、Loopring–最具安全性的去中心化交易所
路印協議Loopring是新一代區塊鏈資產交易協議。它采用去中心化技術,提供零風險的代幣交易所模式,并允許多家交易所、錢包或平臺通過競爭,對同樣的訂單進行鏈外撮合及鏈上清結算。Loopring將徹底解決現有中心化交易所模式的一些固有風險。
Loopring協議是采用閃電網絡的思路,將訂單生成,傳播,撮合放到區塊之外,這樣就避免了區塊鏈對訂單表更新維護的性能瓶頸,避免了整個交易的充值提現步驟,降低了資產丟失的可能性。
4、Curve–最佳穩定幣去中心化交易所
Curve也是一個AMM平臺,但是不同于Uniswap,它專注于做穩定幣的交易和兌換,比如你擁有穩定幣DAI,想兌換成usdt去交易所賣出,那么Curve無疑是最好的選擇,相較于一般DEX,Curve兌換的低滑點和高深度是其他交易所所不具有的,也因此Curve成為了大戶最喜歡的穩定幣交易平臺。
Curve的最大優勢在于它項目的穩定性,不同于其他交易所,在Curve上幣時需要項目方先寫一個提案申請上幣,然后由Curve社區投票來決定是否可以上幣,這很大程度提高了Curve上的項目質量。目前Curve支持超過45種代幣,包括USDC、DAI、USDT等。
5、PancakeSwap—發現新加密資產最佳去中心化交易所
PancakeSwap是發現新加密幣最佳的去中心化交易。由于平臺簡單的上市流程和低交易費用,PancakeSwap通常是新加密項目進行ICO的首選交易所。PancakeSwap上首先列出的項目包括BattleInfinity、LuckyBlock等。
PancakeSwap最初建立在幣安智能鏈上,使其與Uniswap和SushiSwap等競爭對手截然不同。最近,它啟動了與以太坊區塊鏈的新集成。現在PancakeSwap在兩個區塊鏈上運行,用戶可以獲得數千個代幣和更多流動性。
總結
DEX能提供更先進的加密金融產品,更安全、更透明、用戶可以自己掌握私鑰。他們不需要信任第三方中介,因為智能合約代碼都是開源的,可隨時查看,目前非常多的協議都是朝著完全去中心化的方向構建的,DEX未來必然會成為主流趨勢。
DEX取代CEX并非意味著CEX將會消失在歷史長河中,未來很可能是DEX在占據主流的情況下與CEX實現共存。二者未來的關系更多的是優勢互補,共生共存,他們基于各自核心價值、用戶畫像特點實現差異化市場競爭,同時在互相融合的過程中也能成就對方,而這次的FTX爆雷事件正在加速這一過程。
Tags:DEX中心化交易所SWAPFTXdexe幣怎么樣全球最大去中心化交易所平臺MSWAP價格FTX Users' Debt
近期,Arbitrum鏈上一款名為TheBeacon的游戲突然走火,各個社群和社交媒體開始大量討論.
1900/1/1 0:00:00原文作者:Matti,ZeePrime聯合創始人 原文編譯:DeFi之道 我在舊文章《?2022年加密新手生存指南》上收到的積極反饋讓我思考如何為這些新鮮血液提供更多有用的tips.
1900/1/1 0:00:00原文標題:《Solana還能走多遠,一文為你厘清Solana與FTX糾葛始末》 原文來源:R3PO FTX崩盤至今,余波尚未平息。曾經被認為是以太坊殺手的Solana受其牽連,也走向了懸崖邊緣.
1900/1/1 0:00:00來源:@SalomonCrypto 作者:Haym 以太坊的兩個基礎:區塊提議和MEV-Boost什么是區塊提議者?什么是MEV-Boost.
1900/1/1 0:00:00原文作者:domothy,由DeFi之道翻譯編輯。注:本文檔旨在作為以太坊路線圖上各個項目的入口點,為那些想要深入研究的人提供快速的摘要以及鏈接.
1900/1/1 0:00:00信息來源自DeFianceCapital,略有修改,作者Arthur0x 轉自公號:老雅痞 編譯:RR Web3游戲的現狀 自20世紀70年代以來,電子游戲已經發生了巨大的變化.
1900/1/1 0:00:00