BTC/HKD-0.64%
ETH/HKD-1.33%
LTC/HKD-1.39%
ADA/HKD-2.41%
SOL/HKD-1.18%
XRP/HKD-1.08%ETH國債化背景下,生息資產二次利用為DeFi2.0提供了一條可行的道路。
撰文:Loki,HuobiIncubator
一、Merge是ETH基本面的一個重大轉折點
1.1礦工亡,節點興
一直以來大量的挖礦收益被礦工獲取,以太坊2022年7月礦工總收入達到了5.96億美元,按照這一數據估算,大約年收入約為70億美元。按照2021年的數據,ETH挖礦收益中,電費成本大約占到33%,礦機成本占到10%,對應2021年和2022年77億美元和35億美元的成本。

一方面,ETH礦工也是生態的參與者,維護網絡的運行。但另一方面,ETH礦工也是生態和ETH持有者的對手盤,需要拋售ETH來覆蓋成本。ETH轉向POS,可以大幅度降低維護網絡所需要的成本,預計固定產出將減少90%。即維系系統運作的成本降低到7億和18億。考慮到燃燒機制,ETH可能會進入實質性通縮。按照10億的收入計算,節點也可以獲得非常可觀的APY。
當前比特幣市值占比為38.44%,以太坊市值占比為17.42%:金色財經報道,據Coingecko數據顯示,當前比特幣市值占比為38.44%,以太坊市值占比為17.42%,USDT、USDC、BUSD三種穩定幣市值占比分別為7.98%、5.37%、2.01%。此外,全網加密貨幣總市值暫報830,114,431,190美元。[2023/1/1 22:19:04]

1.2抗監管背景下,共識層的重要性進一步凸顯
近期美國財政部海外資產控制辦公室將與TornadoCash有關的地址添加到實體制裁名單是一個標志性事件,因為這是首次對智能合約應用進行制裁。這一行為及未來更進一步的行為會帶來幾個問題:
ETH生態,USDC、Uniswap已經展現出了軟弱性,DeFi在是否審查方面可能會出現分化。
審查已經從地址層面上升到了協議層面,下一步可能會繼續上升到共識層面,8月20日,以太坊礦池Ethermine不再產生包含TornadoCash交易的區塊。ETH轉POS以后,驗證人成為潛在的監管目標,共識層的抗監管與去中心化成為新議題。
以太坊分叉項目EthereumPow:分叉后將廢除EIP-1559:8月10日消息,據以太坊分叉項目EthereumPow官方聲明,分叉后的PoW以太坊不會繼承目前基于每筆交易支付Base Fee的以太坊銷毀機制EIP-1559。在合并更新升級之后,EthereumPow將與PoS鏈區分開來,目標是變得完全自治和自我維持且沒有任何治理實體,該目標將在未來三年內實現。[2022/8/10 12:16:25]
1.3BondedETH成為近似國債,ETH變得更像一個超主權經濟體
國債是現代金融系統的基石,近幾十年的歷史表明,美國為全世界提供安全資產實際上是以其主權信用為抵押,撬動起了全球的資源。所謂的「安全資產」,是指在各種狀態下均能維持穩定價值的資產。
ETH同樣具備高流動性、以生態內的服務做背書、擁有較為穩定的近似無風險收益率,可以自由流通。ETH目前市值2000億美元,此外還有大量的ERC-20資產、NFT,按照3000億美元進行折算,在全球國家凈財富排名中可以排到Top60,大約與烏克蘭、阿根廷相當。
Espresso Systems在測試網上線以太坊可配置資產隱私(CAPE)智能合約應用:6月16日消息,Web3應用擴展和隱私系統Espresso Systems在以太坊Goeril測試網中推出隱私產品CAPE,允許資產創建者定義可定制的隱私策略,以確定在某些情況下誰可以看到有關資產持有者和交易的哪些信息。3月份,Espresso Systems完成3200萬美元融資,Greylock Partners和Electric Capital領投,參投方包括紅杉資本、Blockchain Capital和Slow Ventures。Espresso Systems正在開發Layer1區塊鏈基礎設施,通過PoS共識機制協議與ZKRollup機制來實現快速、低成本的交易。(CoinDesk)[2022/6/17 4:33:20]
二、StakingFi成為ETHMerge的直接受益者
2.1StakingFi基本面顯著改善
流動性Staking是指用戶通過質押其資產獲得流動性的過程。該過程始?
Tornado Cash已禁止Lazarus使用其以太坊混合服務:金色財經消息,Tornado Cash 已禁止 Lazarus 使用其以太坊混合服務,FBI 稱該組織是上個月對 Axie Infinity 的 Ronin 橋進行6 億美元黑客攻擊的幕后黑手。美國政府還認為這個國家資助的黑客組織對 2017 年的 WannaCry 勒索軟件活動負責,它是該服務禁止的 24 個地址之一,它掩蓋了以太坊交易的來源。混合服務于 4 月 15 日宣布,它會阻止美國外國資產控制辦公室 (OFAC) 批準的地址。Tornado Cash 通過區塊鏈跟蹤公司 Chainalysis 上個月創建?的預言機訪問制裁名單。[2022/4/19 14:32:32]
于投資者將代幣抵押到一個協議中,而該協議代表投資者進行質?
押,然后為投資者1:1鑄造抵押資產的認領權資產,然后Staking獎勵歸于?
流動Staking代幣,這類似于去中心化交易所LP代幣的情況。這些流動的?
以太坊資本公司試圖籌集500萬后上市TSX Venture Exchange 并有計劃購買ETH及足夠控制以以太坊為基礎的業務的股份:區塊鏈合資企業以太坊資本公司(Ethereum Capital Inc.)希望通過反向收購Movit Media Corp.,來籌集資金正試圖籌集5000萬美元的資金,以便在TSX Venture Exchange交易所上市。該公司希望成為以太坊生態系統的核心業務和投資中心。該公司還計劃購買ETH,以及足夠能達到控制以以太坊為基礎的業務的股份。[2018/1/30]
Staking代幣可交換或用作抵押品借入資產。
事實上,除了Staking獎勵之外,它還可以解鎖額外的收入來源。包括但不限于:?
提前解鎖的貼現收益?
治理權收益?
資金抵押憑證再利用獲取的收益?
隨著BondedETH的逐步增多,StakingFi&NewDeFi的基本面會得到顯著的改善,對于StakingFi而言,穩定并且可靠的收益來源會出現,此前Lido、Kiki等StakingFi項目都因為LUNA的崩盤連帶暴雷,LUNA的市值約為ETH的1/5,StakingFi項目將會受到直接沖擊。
截至2022年初,所有質押代幣當前的市值約為1460億美元,而當前鎖定在DeFi中的總價值為1860億美元,流動Staking協議的市場規模為105億美元,滲透率約為7%。據Messari估計,隨著以太坊等加密網絡向權益證明共識機制的大規模轉變,流動Staking可能會迎來一波相當大的市場增長。?
到2025年,預計Staking年獎勵達到400億美元,平均Staking收益率在5%-10%之間,這意味著總的質押代幣市值將在4000億-8000億美元之間。即使假設滲透率沒有增加,2021-2025年的年增長率也可以在17%-40%?
的范圍內。

治理價值分別按Staking規模的1%/2%/3%估算
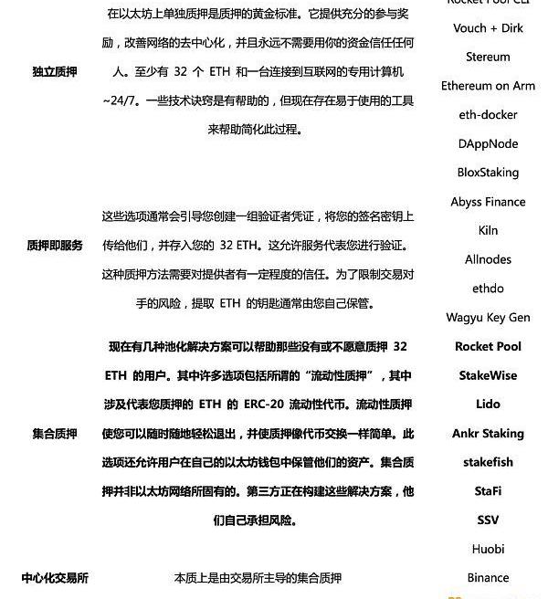
2.2ETHStaking模式對比
ETH提供多種Staking模式:

獨立質押和質押即服務相對而言門檻更高,因此集合質押和中心化交易所質押預計將是Staking服務競爭的主戰場。截至2022年8月25日,ETH2質押總量為488萬個ETH,其中Lido占據90%的市場份額。對于StakingFi項目來說,自己的BondedToken是通向財務和治理權的金鑰匙,Lido的市場地位也體現在stETH的受認可上。
需要注意的是,StakingFi如果形成壟斷,可能通過賄選、治理攻擊、TVL攻擊等方式完成對主流DeFi協議的控制或者建立自己的DeFi生態,形成DeFi托拉斯組織,隨之而來的抗中心化與壟斷巨頭的治理也將成為新的議題,DVT技術有望發揮更大的作用。
三、ETH國債化和StakingFi的興起為DeFi2.0創造了條件
DeFi1.0的典型代表是流動性挖礦,這種「挖礦」的本質是:利用資產的時間價值,換取短期或長期收益,并承擔潛在的風險,包括智能合約、系統性、連帶風險等。對于需求方而言,DeFi協議「挖礦」機制在幫助提升流動性之后,也就可以執行更大規模的金融業務。
一般來說,租賃TVL所需要付出的資金成本=無風險報酬率+風險報酬率=無風險報酬率+無常損失預期+其他損失預期+風險偏好溢價
DeFi1.0最大的痛點是需要大量的TVL,這部分TVL會帶來巨額的使用成本、準入門檻以及安全隱患,去資沉、提效率、降成本是DeFi2.0的重要方向,而ETH國債化背景下,生息資產二次利用為DeFi2.0提供了一條可行的道路。
3.1資產復用穩定幣
無論是現有的穩定幣協議還是借貸協議,都需要質押大量具有價值的資產,由于資產的價值存儲和使用功能沒有分離,這些資產無法被使用,資產利用效率不高。而在EThMerge以后,大量ETH被質押,質押者得到質押憑證。ETH的價值存儲和使用功能得到分離,質押憑證作為一種高價值、高流動性的抵押物,可以大量用于鑄造穩定幣或者進行資產借貸。出現以ETH質押憑證作為抵押物的新型穩定幣或者ETH質押憑證在MakerDAO眾占據更大份額將是一個高確定性的事情。
3.2基于超流質押的DEX協議
允許代幣持有者使用他們的代幣進行質押,并且同時提供流動性,這樣不僅能夠提高網絡的安全性,也能最大化資本效率。
在ETH上的實現方式如下:以ETH作為所有代幣的交易對,協議內部以xETH進行計價,再把50%的ETH投入質押,用戶在swap是xETH:ETH按照1:1進行兌換,add和removeliquidity的時候按照當前ETH真實含量實行動態利率。
3.3債券貼現協議
類似現實金融利率中的國債逆回購、大額存單貼現,Curve的stETH池的本質就是債券貼現協議,也可以以協議承兌的方式來實現。
3.4固定收益證券產品&利率衍生品
類似美國債券市場的產品有可能會出現。
作者:0xivecott$ETHW得到了大部分礦池的支持,它似乎是"真正的分叉"。而$ETF已經有1300萬$ETF的預挖,而且大部分都是由發起分叉的團隊控制.
1900/1/1 0:00:00頭條 ▌俄羅斯財政部宣布加密貨幣跨境支付可能即將合法化9月5日消息,俄羅斯財政部副部長阿列克謝·莫伊謝耶夫在接受俄羅斯24電視頻道采訪時表示.
1900/1/1 0:00:00深度解析Polygon網絡結構、互操作性與跨鏈消息傳遞方式,再談雙花漏洞安全事件。1?Polygon是誰?Polygon是以太坊的layer2擴容方案,其愿景是建造以太坊的區塊鏈互聯網.
1900/1/1 0:00:00原文作者:?Breeze TL;DR 1、DeFi市場盛況:擴張到了不同的公鏈和Layer2,衍生出DEX、借貸、Staking、衍生品、橋等應用場景,不斷有新的DAPP出現優化用戶體驗.
1900/1/1 0:00:00移動支付網訊:9月8日,博鰲亞洲論壇副理事長、中國人民銀行原行長周小川在第二屆中國數字金融論壇上表示,數字人民幣是現代公共金融基礎設施之一,也是對央行支付系統的一次大的升級,既包括技術上的升級.
1900/1/1 0:00:00以太坊POW到POS的轉型為整個Web3?行業的發展引入了一層新的敘事,即對于去中心化更深切的要求.
1900/1/1 0:00:00