BTC/HKD-0.82%
ETH/HKD-1.99%
LTC/HKD-1.52%
ADA/HKD-2.14%
SOL/HKD-2.32%
XRP/HKD-1.54%6月16日晚間,國際幣圈KOL黃立成遭到知名KOLZachXBT長文分析爆料,其懷疑麻吉大哥與超過10個割韭菜項目有關聯,并提出其所搜集到的證據。
麻吉大哥隨后于推特發表了評論,并澄清ZachXBT的爆料為不正確資訊:
「這是錯誤資訊。如果他不是匿名的,我會告他毀謗!」
以下為ZachXBT的調查報告的完整中文版。
簡短介紹
黃立成,網路綽號麻吉大哥,前臺裔美籍音樂人、科技創業家,2018年從寶島金融挪用了22,000ETH。在寶島金融倒閉后的四年里,Jeff接續推出了十余個拉高出貨的Token和NFT項目。以下內容將會講述麻吉大哥在加密貨幣領域的事跡概述、Formosa的簡短概要、他的后續項目、這些項目的其他參與者,以及一如既往的——證明這些事的證據。
在過去的一年里,「麻吉大哥」作為最大的無聊猿持有者之一,他在NFT領域聲名鵲起。然而,卻很少有人知道他在加密貨幣領域的黑歷史……
背景
黃立成,又名「麻吉大哥」,是位來自臺灣的臺裔美籍饒舌歌手和科技企業家。1991年,黃立成成立了流行/饒舌三人團體LABoyz的創始成員,因而名聲大噪。LABoyz活躍于90年代初至后期,發行了13張專輯并在亞洲紅起來,最終于1997年解散。
在LABoyz取得成功后,黃立成再于2003年成立嘻哈團體「麻吉」且再獲成功。麻吉娛樂是亞洲最大的嘻哈/饒舌唱片公司之一,也是由黃立成與其伙伴創立的「華納音樂臺灣WarnerMusicTaiwan」的子公司。最終,隨著17直播的母公司17Media(M17)的創立,黃立成從音樂產業轉戰到了科技產業。M17成立于2015年,現已發展成為亞洲最受歡迎的直播APP之一。
2017年,黃立成與秘銀開始涉足加密貨幣領域,這是他一系列令人懷疑的項目的第一個,這些項目團隊成員模糊不清、道德問題令人懷疑,以及一致、機械式的拉高出貨手法。接下來,讓我們深入其中。
項目一:秘銀
2017年底,麻吉大哥創立了秘銀,這是一個去中心化的社交媒體平臺,旨在透過其原生TokenMITH,直接性的獎勵內容創作者。Mithril于2018年2月21日進行了一次Token私募銷售,共籌集了5160萬美元,占Token總供應量的30%。2018年2月,這些私募Token中的70%在TGE解鎖、30%在接續的三個月內解鎖。2018年4月,秘銀在中心化交易平臺Bithumb上市。直到2018年5月,這些完全解鎖的MITHToken,已占當時總流通供給量的89%,并在其后造成了巨大的拋售壓力。

?圖片來源:BinanceResearch

?秘銀團隊
項目二:寶島金融FormosaFinancial
從2018年初開始,黃立成與臺灣人物謝國梁、CzhangLin和RyanTerribilini密切合作,創立了寶島金融,這是一個為區塊鏈公司所打造的金庫管理平臺。寶島金融在2018年4月的最后一周進行了天使輪融資,共籌集了22,000ETH。私募輪銷售于5月31日結束,再籌集了另外22,000ETH。這些銷售出去的Token占總供應量的30%。寶島金融一共籌集了2,300萬美元。一些知名的投資人都參與其中,包括Binance、QCPCapital、LemnisCap、BlockOne、密銀/黃立成、Maicoin、WilsonHuang、LeoCheng'sSyndicate、Blockstate和BlockOne。??

知情人士:Prime Trust已于2021年丟失舊錢包控制權,并挪用客戶資產:6月28日消息,據推特用戶tier10k透露,FID的資料顯示,Prime Trust早在2021年就已失去了對舊錢包的訪問權限,并使用客戶的資產來回購加密貨幣。數據顯示,Prime Trust欠客戶法幣資產8567萬美元,但Prime Trust僅持有290.4萬美元。 Prime Trust欠客戶數字資產6950.9萬美元,但僅持有6864.8萬美元。[2023/6/28 22:04:33]
股權分配比例

寶島金融團隊
投資人們被以FMF將會快速上架頂級加密貨幣交易平臺的承諾下,被推銷該Token。

已刪除的Medium文章節錄

摘錄:白皮書中,給潛在投資者的Token分配

暗示將會上架Binance

麻吉大哥事后否認
FMF于2018年6月在去中心化交易平臺IDEX上線,并立即暴跌。而直到2018年9月,他才在中心化交易平臺上線。

FMFToken于IDEX交易平臺的交易情況
與此同時,17Media原訂計劃于2018年6月7日在美國紐交所上市,但由于為與投資者的未指明結算問題,該次IPO的啟動在1.15億美元的募資計劃落空后被推遲了。ZachXBT聯系到了一位不具姓名的消息人士以揭開其原因:
「M17暫停交易及其目前的私營實體地位,與監管或花旗銀行的失誤無關。
M17最終無法滿足審計和報告要求,也無法克服其帳面上的出價門檻,因為人們無法適應這種商業模式」
在失敗的上市之后,黃立成在Facebook上表達了他的挫折,并對花旗銀行和德意志銀行進行了抨擊,這兩家銀行都參與了IPO。

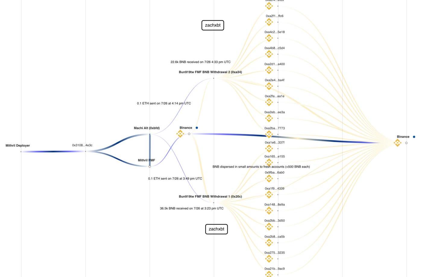
在FMFIC0的三周后,寶島金融項目的狀況急轉直下,2018年6月22日,FormosaFinancial的項目金庫錢包被兩次提取了各11,000ETH。投資者不知道的是,共同創辦人謝國梁以該公司的唯一董事的身份,自行推動了雙邊股票回購行為。

2018/06/22的股權回購行為

?2018/06/22的股權回購行為


西雅圖一公司前CFO因涉嫌挪用雇主3500萬美元投資加密貨幣虧損被起訴:5月18日消息,美國檢察官 Nick Brown 表示,西雅圖一家初創公司的前首席財務官 Nevin Shetty 因電匯欺詐而被起訴,Nevin Shetty 未經許可挪用雇主的 3500 萬美元資金,并通過投資加密貨幣而損失了幾乎全部資金。[2023/5/18 15:11:54]
交易記錄
謝國梁、黃立成和林亞潞皆辭去了正式職務,留下剩余的共同創辦人RyanTerribilini擔任CEO,LorneLantzCTO。??

Breadcrumbs圖,由ZachXBT制作
這張圖表顯示了在2018年6月22日,黃立成和謝國梁兩次提取11,000ETH之前,天使/私募輪資金流入多重簽名錢包的ETH。

2018年6月29日,謝國梁將10,500ETH轉移到Binance帳號。Binance帳號KYC的真實性目前尚未驗證。

至于黃立成,他從錢包中提取的?11,000ETH此后的一段時間并沒有移動,直到6月底和7月初才向各個Binance帳號轉移了4,980ETH、1997ETH、1,400ETH、500ETH、103ETH。其中,有2,000ETH?被發送到czhang.eth,20ETH被分配到一個EOA錢包。

問題仍然存在:Binance帳戶和錢包屬于為誰?讓我們更深入地研究并仔細看看其中一些ETH外流!
1、2018年7月26日至7月29日4980ETH流出:記錄顯示該Binance帳戶經常從兩個來源流入:FTX和littlebang.eth

a)如果我們在OpenSea上查找littlebang.eth的所有者,我們會看到他們的用戶名是「Bun919tw」。

節錄自CreamFinanceMedium文章
b)從Google快速搜尋顯示的結果:「bun919tw」實際上是CreamFinance核心工程師BunHsu??

c)BunHsu的Twitter頭像是無聊猿BAYC#7066,這是machibigbrother.eth贈送給他的。

無聊猿BAYC#7066
d)BunHsu又恰好交易了多個Jeff項目,例如FMF、SWAG、CREAM、SQUID、PHOON、MCX和MIS/MIC。
為什么一個不在寶島金融團隊的人,在IC0后僅3周就收到了4,980ETH,且交易了其他麻吉大哥項目的Token、收到一個麻吉大哥的BAYC呢?
2、2018年7月11日流出2,000ETH??:區塊鏈鏈上紀錄顯示,該筆交易已被czhang.eth(CzhangLin)收到。林先生在寶島金融擔任顧問一職,直至6月22日。
德州男子被指控挪用美國薪酬保護計劃貸款購買加密貨幣:金色財經報道,美國德克薩斯州男子Joshua Thomas Argires通過美國政府薪酬保護計劃(PPP)為燒烤公司Texas Barbecue獲得了95.66萬美元貸款,Argires被指控將該資金轉移至Coinbase賬戶,通過投資加密貨幣“產生了利潤”。根據刑事訴訟,調查人員發現,直到提出貸款申請的四天之前,該燒烤公司都沒有文件記錄下的員工、在線評論和銀行帳戶。Algires辯稱,該公司的Coinbase帳戶是向員工支付工資的方式。調查人員則斷言Argires擁有Coinbase帳戶的專有控制權,而Texas Barbecue從來沒有任何員工可以付款。對Argires的指控包括電匯欺詐、向金融機構作出虛假陳述、銀行欺詐以及從事被禁止的匯款。[2020/7/15]



a)在Czhang收到2,000ETH三周后,Czhang于2018年7月22日將150ETH發送給了他的兄弟林亞潞。?

又一次,為什么寶島金融的顧問兼COO,要收錢來建設項目?
3、?1,997ETH于2018年7月28日流出:唯一流入該Binance帳戶的資金來自harrisonhuang.eth,該帳戶與w9g.eth頻繁互動,密銀工程副總裁,現任XYFinance和GalaXYKats的創辦人。

Wilson送NFT給Harrison

a)針對對harrisonhuang.eth的快速Twitter搜索,我們可以推測為這個就是他的Twitter帳號,因為他在Twitter上發布了他的ENS地址作為對Wilson的回復。

Twitte的連結關系

Harrison并未在FormosaFinancial白皮書或網站上列為團隊成員。再一次出現了一種與寶島沒有公開聯系的個人接受項目資金的模式。
其余從黃立成那里收到資金的Binance帳戶則進入了死胡同;這些帳戶最近沒有與其他外部或個人地址進行任何交互,交易只是從CEX到CEX的移動。
2018年7月26日,黃立成和秘銀因試圖在Binance月度社群幣投票中作弊被抓到。一位名叫Lucky的用戶發現了證據,秘銀獲的80,000多張投票,僅由兩到三個地址資助。
社群幣投票功能是這樣的:1BNB等于1票,每個帳號最多允許擁有500BNB/票,因此一個投票者最多可以透過持有500BNB擁有500票。然而,在規則中,Binance表示,若創建假帳戶并大量分散BNB,將會被自動取消比賽資格。

分析 | “Bitfinex被控挪用Tether資金”一事或將對比特幣ETF審批造成負面影響:LongHash發文稱,“Bitfinex被指控使用Tether資金秘密彌補8.5億美元的損失”一事或將對美國SEC審批比特幣ETF造成負面影響。若真如NY AG(紐約總檢察長辦公室)所指出的那樣,那就意味著Bitfinex和Tether在沒有通知投資者的情況下進行了后門交易。此前Tether在沒有發布公開聲明的前提下悄悄地修改了服務條款;Bitfinex亦保持沉默,而后因取款延遲和與銀行不穩定的關系而陷入困境。令人擔憂的是,Bitfinex目前是比特幣第二大現貨交易所,其數據由Bitwise提供。作為在SEC閉門研討會上被稱為可靠的比特幣交易所,Bitwise這次并沒有向其客戶適時傳達有關Bitfinex資金的信息。這可能會再次給予SEC質疑比特幣市場的理由。但文章同時也表示,長期來看,比特幣ETF還是有望被批準的。[2019/4/28]
在當時的秘銀行動中,黃立成使用了那個與寶島金融IC0密切相關的同個地址,該地址持有價值860萬美元的MITH。下圖顯示了批量轉移BNB的錢包,從當時秘銀最大鯨魚的錢包中收到了ETH作為gas。

秘銀的Breadcrumbs地址流向圖,由ZachXBT制作
更糟糕的是,用于欺騙社群幣投票的大量BNB,與BunHsu收到1980ETH發生在同一天。事實上,在投票前不到一小時就存入了他的Binance帳戶。

在檢查鏈上的交易時,我發現額外的BNB實例以較小的數量分發到Binance,與FMF資金被盜的時間線一致。
1a)7月28日凌晨3:25向BunHsu的Binance帳號存入了2000ETH。

1b)7月28日凌晨4點43分,從Binance提款43.8kBNB

2a)7月28日上午7:08,向HarrisonHuangBinance存入1994ETH

2b)7月28日上午7:28,從Binance提現3萬枚BNB

又一次,這些地址與黃立成/密銀相關聯。但很遺憾,這正是寶島金融的大部分資金最有可能流向的地方。

秘銀贏得該次投票的勝利,
在Binance過濾掉所謂的異常票數,
又一次,這就是寶島金融資金的用途。

這就是他們流向的地方:

2018年秋天,當與黃立成、Czhang和其他FMF團隊的主要成員的溝通變得越來越疏遠,并且沒有給出適當的解釋或項目更新時,Token持有者開始懷疑出了什么問題。FMF繼續暴跌,關鍵團隊成員的突然放棄使該項目陷入困境。
MiningMax前代表因挪用加密貨幣投資資金被判處三年有期徒刑:韓國仁川支法刑事15部在今日(5月30日)對于MiningMax系列社的前代表,以特別經濟犯罪加重處罰法進行起訴,并宣告其將獲得3年有期徒刑。其原因是挪用公司資金46億7千萬韓元(約人民幣270萬元)。[2018/5/30]

在IDCM上的WashTrading機器人

項目3:MachiX
2018年10月,黃立成和LeoCheng推出了智慧財產版權的交易平臺MachiX,但由于黃立成之前的項目,秘銀和寶島金融事件的表現,他們難以獲得資金。
秘銀于2018年11月在Binance上市,恰逢團隊Token份額解鎖。在那時,MITH已經下跌了80%以上,而直到2020年,團隊發展已完全被放棄了。

價格表現。圖源:Coingecko
直到推出一年多后,寶島金融的投資者才最終了解他們的投資發生了什么。2019年8月12日,寶島金融投資者收到一封匿名電子郵件,稱在2018年IC0后僅三周,寶島金融IC0私募錢包中就有22,000/44,000ETH已經被偷走。能證明這一點的各類內部文件,被附在該電子郵件中。


在這段2019年泄露的錄音中,寶島金融前CEORyanTerribilini揭露了他對Jeff和George挪用資金的故事的看法。
我聯系了多個投資該項目的VC和天使,以更好地了解他們為什么不對黃立成和謝國梁采取法律行動。這主要歸結于黃立成和謝國梁在臺灣被視為有權勢的人物,與我交談的投資者擔心,如果他們站出來會發生什么。其他人根本不想處理這個爛攤子,因為發生的事情發生在多個司法管轄區。所有人都同意,他們只是想忘記這甚至一開始就發生過。
項目四:CreamFinance
2020年,加密貨幣市場再次開始升溫。黃立成于2020年7月上旬分叉了去中心化借貸平臺CompoundFinance,與LeoCheng創建了CreamFinance。BunHsu、JeremyYang和StanleyYang都在Cream的開發團隊中。截至今天,由于技術上的疏忽,CreamFinance已被三度盜走超過1.92億美元。

項目五:WifeyFinance
8月,一個「匿名團隊」創建了YearnFinance的分叉項目WifeyFinance,?麻吉大哥、LeoCheng和WilsonHuang都恰好是WifeyDiscord頻道的第一批成員。TTransaction記錄顯示,Wifey的部署者多次向WilsonHuang匯款。四天后,WifeyFinance被拋棄。

2020/8/8創建的智能合約

麻吉大哥地址是最早交易的地址之一

麻吉大哥是Discord中最早加入的人之一

WilsonHuang收到WifeyDeployer寄來的資金


然后LeoCheng(Lumberg)就出現了。


自2020年8月7日以來,Discord中沒有任何貼文或活動。Wifey的壽命為5天。
項目6:SwagFinance
另一個由麻吉大哥創立的項目,Swag.live是一家成人娛樂網站,于2020年10月上旬推出了治理Token。當Swag被悄悄列為CreamFinance的抵押品時,圍繞上市缺乏透明度在Twitter上引起了相當多的爭議。幾周之內,該Token就被挖出、倒貨,并從Cream中退市。

Swag爭議

挖賣砸

Swag被從Cream下架,在Token發布的1.5個月后
項目7:秘銀現金
2020年12月30日,黃立成和秘銀帶著一個新項目回來了:MithCash,這是BasisCash協議的一個分叉項目。推出僅幾天后,MithCash的總所倉價值就增長到10億美元,后又隨著Token持有者兌現他們的獎勵,價格猛然崩盤。MithCash最終遭遇了與BasisCash相同的命運。與黃立成的其他項目類似,該團隊是「匿名的」,黃立成聲稱他只是一名顧問。


秘銀現金Token價格圖。圖源:CoinMarketCap
項目8:臺風現金
在秘銀現金崩潰和燒毀后不久,麻吉大哥再次帶著TornadoCash分叉項目TyphoonCash回來了。Typhoon團隊聲稱擁有一支匿名團隊,但眾所周知,黃立成及其朋友們是Typhoon的幕后黑手。在發布時,很明顯開發方面草率。任何人都可以在匿名池中質押并保持匿名,但是為了獲得獎勵,必須在池中進行質押。這意味著為了獲得獎勵,您的獎勵存款將被人盯上,從而使匿名硬幣的概念一文不值。在挖礦開始后的幾周內,該項目又被放棄,離開Telegram和Discord頻道的成員毀了它。


Rewkang是Telegram群組的前五個成員之一。



由Avner揭露、Nick驗證過的TyphoonCash漏洞。
范例:

在接收人之下的提款地址,

從第二個地址取消質押并撤出。
自2021年2月以來,沒有在Discord、Telegram或Twitter上發布任何更新,人們再次被搞了。
項目9:泥漿游戲
隨著LootforAdventurers在2021年8月底突然流行起來,麻吉大哥很快就分叉了他自己的版本,名為HeroesofEvermore,很快為匿名團隊獲得了533.92ETH的獲利。與Loot不同的是,Evermore的英雄不是隨機的,匿名團隊成員悄悄地鑄造了該系列中所有最稀有的NFT,而Evermore持有者并不知道。??


團隊成員Jeff和企鵝皆鑄造了#2and#3的稀有NFT收藏集
項目10:魷魚游戲
又一次,一個「匿名團隊」支持由于游戲SquidDAO的推出,這是一個OHM/NounsDAO分支,于2021年10月出現。早期持有者中有MachiBigBrother.eth。到2022年1月,該項目在Machi的建議下關閉了。


麻吉大哥強硬通關治理提案投票
如今,麻吉大哥已經轉移到X、XYFinance以及最近他的最新分叉:ApeFinance。

XYFinance的團隊和顧問

X顧問們


ApeFinance
在黃立成的許多項目中,我們看到相同的反復出現的主題:匿名團隊、分叉項目、通過FTX資助的新錢包以及較短的生命周期。我們在每個項目中都看到相同的球員,Wilson和/或Leo總是和大哥混在一起。像AndrewKang這樣的VC甚至視而不見。我在2021年10月聯系了Andrew,他是這樣說的:

YFI創辦人AndrewKang



然后在二月,Andrew再次向黃立成表示支持,盡管在這時,Cream幾乎已經死亡了。令人遺憾的是,當涉及金錢時,人們對明顯的地毯視而不見,尤其是當相關方以高昂的代價在經濟上傷害他人時,無論是通過10多個低努力項目,還是通過幫助挪用22,000ETH。??

圖片來自PleasrDAOTelegram群組

為表現禮貌,我在本文發布之前聯系了黃立成。他強調說,他只是因為在寶島金融擔任顧問而獲得了補償,聲稱他不知道向Bun或Harrison支付了4980ETH,并且他堅稱從未在社群幣競賽中作弊。我相信所有這些項目之間的巧合太多了,不可能是這樣。
本文來自?CNBC,原文作者:RileydeLeón?&YunLi 摘要: -ArkInvest首席執行官CathieWood稱.
1900/1/1 0:00:00歡迎來到元宇宙。目前,我們到底在哪里?想象一下互聯網的下一次更新迭代,將我們的現實生活和數字生活無縫結合.
1900/1/1 0:00:00區塊鏈網絡上生長出DeFi、NFT之后,Web3.0開始變得具象,加密錢包成為區別于Web2.0,的重要基建,它是通往基于區塊鏈搭建的Web3.0世界的主要入口.
1900/1/1 0:00:00陰謀論無處不在。 “糟了!” 鄒童感覺腦袋里的血液一下子流空,臉色變得煞白。房間里拉著窗簾,漆黑一片。坐在電腦前的他,穿著件皺巴巴的襯衣,頭發非常油膩,微微腫脹的眼球直盯著屏幕.
1900/1/1 0:00:00DeFi數據 1.DeFi代幣總市值:402.09億美元 DeFi總市值數據來源:coingecko2.過去24小時去中心化交易所的交易量:17.
1900/1/1 0:00:00算起來,從BTC出現到如今,加密貨幣已然有了十幾年的發展歷程,隨著加密貨幣和區塊鏈的發展和創新,互聯網Web3時代也開始被越來越多的人關注到.
1900/1/1 0:00:00