BTC/HKD-0.17%
ETH/HKD-0.51%
LTC/HKD-0.22%
ADA/HKD-0.67%
SOL/HKD-0.43%
XRP/HKD-0.56%區塊鏈技術的潛力遠不止像加密貨幣這樣的數字資產,用戶和公司可以將數據放置在區塊鏈網絡上。而實現這一切的源頭——非同質化代幣,無疑會在區塊鏈經濟的未來發展中扮演者重要角色。首先,讓我們理清同質化代幣和非同質化代幣之間的區別。

什么是同質化代幣?
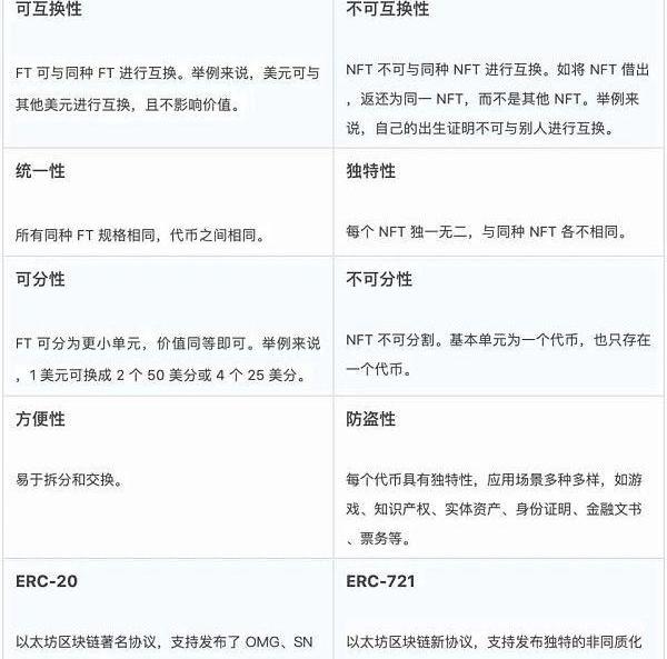
BTC、ETH等長期以來交易的加密資產多數是同質化代幣。舉例來說,美元也是一種同質化代幣。美元可以進行簡單交換,即使序號不同也不影響替換,如果價值相同,鈔票面額大小對持有者來說沒有區別。
同質化代幣同樣如此,同種類的一個比特幣和另一個比特幣沒有任何區別,規格相同,具有統一性。在交易中,只需關注代幣交接的數量即可,其價值可能會根據交換的時間間隔而改變,但其本質并沒有發生變化。同質化代幣是一種能夠替換、具有統一性、可接近無窮拆分的代幣。
蘇州三中學生《非同質化代幣的市場與價格的分析》論文獲全球院士論壇一等獎:金色財經報道,蘇州三中中美融合班高三牛劍班學生Heather.Tang獲得全球院士論壇論文一等獎,據悉該生的論文題目是《非同質化代幣的市場與價格的分析》,主要是研究加密數字貨幣,以嚴謹的邏輯、前瞻性的思維方式受到了專家們的青睞。(姑蘇晚報)[2021/10/8 20:13:43]
同質化代幣使用起來十分方便,但現實生活中具有實際價值的事物是不可替代的,如一份合同、房屋產權、藝術作品、出生證明等。所以,非同質化代幣應運而生。
什么是非同質化代幣?
加密貓等收藏品游戲使用的則是新進的非同質化代幣。NFT起源于2017年年底的EIP-721。非同質化代幣包含了記錄在其智能合約中的識別信息。這些信息使每種代幣具有其獨特性,因此不能被另一種代幣直接取代。它們不能以一換一,因為沒有兩個NFT是相同的。此外,非同質化代幣也不可分割,就像不能送給別人演唱會門票的一部一樣,門票的一部分并不值錢也不能兌換。
波場TRON非同質化代幣TRC-721正式上線 開辟區塊鏈實施新領地:據最新消息,波場TRON首個非同質化代幣(NFT)標準協議TRC-721正式上線。據悉,TRC-721是波場TRON首個非同質化代幣(NFT)標準協議。在TRC-721標準里, 每個Token都擁有獨立唯一的ID編號,具有不可取代性。通過TRC-721標準創建的通證可以代表任何類型的數字或現實世界中的有形資產,這為人們擁有和管理關于特定真實對象或憑證的數據提供了機會,進而對易遭遇欺詐、剽竊或偽造的行業和領域產生積極的影響。借助波場TRON高效率和低成本的公鏈基礎設施,開發者可以更加快速、高效地將TRC-721標準應用到自己的產品和應用中。波場TRON創始人兼BitTorrent CEO孫宇晨對此表示:“非同質化代幣的未來不可估量。將物理和虛擬世界資產映射到區塊鏈世界的、基于TRC-721標準的應用和基礎協議將很可能會是區塊鏈市場上的下一個熱點。”[2020/12/24 16:24:54]

CoinDesk研究主管:比特幣不具有非同質屬性,未來可能出現劣幣驅逐良幣的想象:CoinDesk研究主管Noelle Acheson日前發推稱,由于比特幣并不具有非同質屬性(即不同的BTC之間沒什么本質區別),市場真的開始認真區分的話,最終可能會出現格雷欣法則狀況,即“良幣”以投資組合形式持有,而“劣幣”(比如曾被黑客攻擊‘污染’的比特幣)會在市場流通。
英國加密貨幣節目主持人Peter McCormack就此表示,其愿意購買任何有折扣的“劣幣”。
注:格雷欣法則(Gresham's Law)指在實行金銀雙本位制條件下,金銀有一定的兌換比率,當金銀的市場比價與法定比價不一致時,市場比價比法定比價高的金屬貨幣(良幣)將逐漸減少,而市場比價比法定比價低的金屬貨幣(劣幣)將逐漸增加,形成良幣退藏,劣幣充斥的現象。[2020/8/23]
非同質化的獨特屬性使得它通常與特定資產掛鉤,可以用來證明數字物品的所有權,甚至實物資產的所有權,主要應用于游戲和加密收藏品領域。
非同質代幣NFT總銷售額已經達到1億美元:NFT(非同質代幣)總銷售額已經達到1億美元,這距其2017年被發明到現在還不到三年。Polynexus Capital合伙人Andrew Steinwold表示,NFTs的迅速普及預示著未來的趨勢。NFT不同于普通的加密貨幣代幣,因為每個代幣都是唯一的。它們使加密貨幣用戶能夠在其代幣上存儲獨特的信息,例如游戲中的武器、虛擬土地契約或任何形式的可收集的數字化區塊鏈。(Decrypt)[2020/7/2]

FT和NFT的一大區別在于使用了不同的合約接口,前者為ERC-20,后者為ERC-721。
什么是ERC-20?
ERC-20協議是以太坊區塊鏈較早的、比較流行的代幣規格協議。若以太坊平臺上兩種代幣都以ERC-20發行,則兩者之間可以進行自由置換。ERC20是標準代幣接口,規定了其基本功能,方便第三方使用。系統開源使得ERC20的標準已經簡單到可以5分鐘發行一個ERC-20代幣。ERC-20代幣聽命于同一組代幣合約的命令,也就意味著所有ERC-20協議中的代幣都可輕松實現轉移、請求、批準等功能,但其功能因此也具有局限性。
什么是ERC-721?
相比于ERC-20,ERC-721協議功能更多且技術更先進。該協議是以太坊的針對不可置換代幣的NFT數字資產的第一個標準,應用于CryptoKitties、Decentraland等項目。ERC721標準正是由CryptoKitties的CTODieterShirley所創建和發布的,DieterShirley是NFT的奠基人之一。
雖然ERC-721較ERC-20用例較少,功能還處于探索之用,但721協議下的資產——畫作、債券、房子或是汽車——的優勢在于能保證所有權的安全性、所有權轉移的便捷性以及所有權歷史的不可更改性和透明性。另外,ERC721還可以促進追蹤、交易和管理真實資產的交易和管理等等。隨著游戲虛擬資產不斷流行起來,5G和VR不斷普及,搭載區塊鏈技術,721協議前景一片光明。
除?ERC-721較ERC-20?外,區塊鏈未來發展還不離開另一種協議的成長——ERC-1155。ERC-1155?的跨網絡兼容性無疑是加密貨幣行業目前迫切需要的。
什么是ERC-1155?
與?ERC-20?和其他標準相比,ERC-1155?代幣協議標準突出的地方在于它是如何跨鏈兼容的。到目前為止,用戶的大部分資產只能在以太坊區塊鏈上使用,然而ERC-1155標準也使其資產與其他生態系統兼容,能夠跨多個區塊鏈進行操作似乎是唯一的出路。
ERC-1155?如何運作?
ERC-1155使用本地的Enjin幣來支持這些定制代幣,可以確保通過此方法創建的所有資產都有一個保證值,該價值可以通過使用Enjin錢包內的本地“熔融”特性來獲得,使得有形價值的獲取更加直接。
ERC-1155與傳統的代幣非常不同,不能直接銷毀。相反,除非最初的開發人員定期買回代幣,否則它們通常仍在流通。ERC-1155的定位為更具體的代幣標準,因為在此標準上任何資產都可以在任何給定時間創建和銷毀。
由此帶來的好處就是代幣稀缺性。ERC-20協議中,幾乎不存在稀缺性。而?ERC-155協議下,資產的銷毀可以減少流通量,改善整體的稀缺性,提供了與傳統選擇不一樣的代幣協議種類。

NFT前景
通過對比不難發現,NFT具有廣闊前景,其在稀有收藏品上面的價值與應用、推動數字專利、版權登記事業方面的潛力無限,隨著區塊鏈技術、VR和AR技術的不斷發展,未來也會探索出更多可能性。
NFTLabs僅提供相關信息,不構成任何投資建議。
Tags:NFT區塊鏈TRC比特幣NFTN幣區塊鏈工程專業學什么課程的trc幣怎么購買程序員把7500個比特幣當垃圾扔掉
來源:財聯社 作者:瀟湘 由Facebook支持的數字貨幣項目協會Diem周三表示,該協會計劃推出一種美元穩定幣,從原先的全球計劃轉為專注于美國市場.
1900/1/1 0:00:00撰文:TrongNguyen&LoiLuu翻譯&校對:閔敏&阿劍隨著以太坊生態的發展拉動人們對區塊空間的需求增長,以太坊基礎層上的交易變得極其昂貴.
1900/1/1 0:00:00美國太空探索技術公司(SpaceX)將在2022年第一季度發射“DOGE-1登月任務”,并將接受加密貨幣狗狗幣作為獨家支付方式,用于發射月球衛星.
1900/1/1 0:00:00就像被稱為“科技者盛宴”的蘋果發布會一樣,DeFi領域備受矚目的明星項目---Uniswap也在近日發布了新版本方案.
1900/1/1 0:00:00來源:decrypt 原文作者:EkinGenc轉自:Odaily星球日報 北京時間5月4日,衍生品交易市場芝加哥商品交易所集團宣布推出“微型比特幣期貨”,交易規模僅需十分之一枚比特幣.
1900/1/1 0:00:00在短短8個月內,DeFi已將超過1000億美元的金額吸引到智能合約中。這些合約既實現了傳統金融能夠做的事情,又帶來了全新的金融原語.
1900/1/1 0:00:00