BTC/HKD-0.65%
ETH/HKD-0.68%
LTC/HKD-1.51%
ADA/HKD-0.98%
SOL/HKD-1.97%
XRP/HKD+1.18%在DeFi領域,DEX是最重要的組成部分。根據Duneanalytics的統計,過去7天的DEX交易量已經超過40億美元。Uniswap當日的交易量也超過3億美元,這些交易量都是記錄在鏈上的真實交易量,不可做假。
在今年年初的時候Uniswap上鎖定的資產量才1500萬美元左右,即便是兩個月前的7月25日也才8000多萬美元,而僅僅兩個多月后,Uniswap鎖定資產量超過20億美元,可見其發展的迅速。

DEX的難題
雖然DEX發展迅速,但盛況之下并非沒有缺陷。如今的DEX交易量往往由投機交易、挖礦等因素驅動,掩蓋了一些需要重視的問題。這些問題包括高費用、速度慢、低吞吐量、用戶體驗差等。參與過挖礦的用戶都深有體會,在擁堵的高峰期,挖礦gas費用幾十美元,甚至上百美元也是常有的事情。

由于多數AMM模式的DEX執行都是在鏈上完成,每個交易每個操作都需要等待區塊確認,這導致交易速度過慢。對于用戶來說,swap本意是兌換,但這種兌換的體驗不夠理想。
目前大多數的DEX都是基于以太坊,以太坊的TPS大約不到20,對于不斷增長的交易需求來說,這樣級別的吞吐量是明顯不夠的。
DEX的技術出路
目前的DEX用戶還是相對小眾的加密用戶,即便如此,也不堪重負。假設,DEX要跟CEX競爭,要對CEX形成足夠的競爭壓力,它還需要解決上述的基礎設施滯后的問題。
為了解決這些問題,目前有兩個選擇,一是離開以太坊,進入其他公鏈進行構建,正如目前Serum在Solana上構建DEX一樣;二是依然留在以太坊上,利用Layer2的技術進行擴展,同時等待以太坊的分片。
tZERO高管:tZERO或通過與SPAC合并上市:金色財經報道,兩位熟悉該計劃的人士表示,證券型代幣交易平臺tZERO正在四處尋找合適的買家。根據tZERO投資者關系副總裁Michael Mougias的說法,目標不是出售tZERO,而是尋找合適的戰略合作伙伴。Mougias補充道,這可能意味著許多可能的路線,包括通過特殊目的收購公司 (SPAC) 將tZERO上市。[2021/6/2 23:03:24]
在其他公鏈上構建DEX的優勢是,費用、速度、吞吐量等問題都可以得到極大緩解;不足之處在于它從頭開始,需要較長時間構建,因為DeFi上在以太坊上已經有足夠多的樂高技術,且形成了一定程度的網絡效應,同時在網絡安全性上以太坊也更高。
還有第二種方案是依然基于以太坊,但充分利用Layer2技術,以實現對DEX現有問題的解決。藍狐筆記之前也提到過Layer2賽道《以太坊的Layer2賽道》,其中Zk-Rollup在安全性上有它的優勢,同時也可以解決費用、吞吐量等問題,適合于DEX方面的構建。
ZeroSwap的Layer2方案
ZeroSwap是基于Zk-Rollup技術的DEX。ZK-Rollup是一種Layer2的解決方案。ZeroSwap試圖解決上述DEX存在的問題,它的核心在于通過應用Zk-Rollup技術實現低費用、快速的兌換體驗,同時它還具有高級別的安全性。
利用Zk-Rollup技術,將ERC20代幣轉移到Layer2,所有的代幣交易和兌換發生在layer2,不過由于它可以通過不斷生成的零知識證明保證layer1和layer2狀態的一致性,由此可以無須等待區塊確認時間,無須繳納高額gas費用,實現更快速度的兌換,同時還擁有layer1級別的安全性,這是接近于CEX的代幣兌換體驗。
具體來說,ZeroSwap利用了zkSync的Zk-Rollup技術。zkSync是Zk-Rollup技術的一種實現。首先是用戶將簽名的交易提交給驗證者。驗證者將多筆交易執行rollup操作,合并為一個區塊,并將更新后的合約狀態樹的根哈希、與之相對應SNARK證明發送到鏈上的合約。驗證者也會把交易對應的狀態增量發送到鏈上,由此人們可以重新構建交易后的狀態。
閃電貸平臺Equalizer將于今日17點開啟流動性挖礦計劃:閃電貸平臺Equalizer Finance宣布將于UTC時間4月22日9點(17點)開啟流動性挖礦計劃。限制規模的質押池將開放一周。流動性提供者可以在以太坊和幣安智能鏈(BSC)鏈上挖掘流動性,活動時間為120天。[2021/4/22 20:46:58]
由于SNARK證明和狀態增量都會經過鏈上合約的驗證,可以證明所有交易的合法性以及區塊數據的可用性。因此,驗證者是無法篡改狀態的,也無法挪用Layer2上的資金,因為所有狀態的改變都需要對應證明,這是無法偽造的。
此外,在這個過程中,資金并沒有托管給第三方,私鑰依然由用戶掌握。從zkSync的Zk-Rollup實現可以看出,Zk-Rollup的核心思想是通過大量交易聚合,以及鏈上智能合約來解析和驗證這些交易,并使用零知識證明技術將這些聚合交易的證明上鏈,從而實現layer2層面的代幣交易。
在這個過程中,大部分計算和存儲都發生在鏈下,鏈上存儲的數據大大減少,資金鎖定在智能合約。同時,由于鏈上存儲了SNARK證明和交易狀態增量,即便是驗證者不工作,用戶也可以通過鏈上數據恢復交易,取回鎖定的代幣。這可以保證代幣的安全性,用戶依然掌控了私鑰,這方面它跟目前Layer1的DEX沒有什么區別。在保證安全性的前提下,它可以做到的極大地降低交易費用、加快交易速度,實現好幾個數量級別的體驗提升。
SNARK驗證的gas消耗遠低于驗證大量交易的Gas消耗,將完整狀態存儲在鏈下的成本也遠低于存儲在鏈上。從理論上,Zk-Rollup可以通過layer2方式實現以太坊的可擴展性,與此同時極大降低交易費用。
目前ZeroSwap基于zkSync的ZK-Rollup進行layer2技術實現,它適合于構建安全的去中心化的兌換協議。它支持基本的代幣兌換,包括存入代幣、轉賬和兌換、提取代幣。存入代幣是指將代幣從Layer1轉移到zkSync的Layer2上;轉賬和兌換是指在Layer2上進行代幣轉移和代幣的交易,其好處是基本上無須手續費;最后是代幣提取,將Layer2上的代幣轉回至Layer1賬戶。
Banxa與交易平臺Zero Hash合作拓展北美市場:總部位于澳洲的數字銀行基礎設施提供商Banxa發布公告表示將利用交易平臺Zero Hash的托管和結算基礎設施為其擴展提供監管和技術手段,并計劃通過法幣網關API解決方案擴展至北美市場。[2020/7/24]
ZK-Rollup的安全性
ZeroSwap基于Zk-Rollup的技術構建了去中心化的DEX協議。從表面上看,ZeroSwap是類似于Uniswap的AMM模式的DEX,但從底層技術實現和用戶體驗看,它們之間又有一定的區別。
它跟當前Uniswap的最大區別在于可以極大降低交易費用,極大提高交易速度,可以實現接近于CEX的兌換體驗,同時還能保證Layer1級別的安全性。考慮到其他的Layer2方案,例如Optimisticrollups和Validium技術,雖然它們也能極大提高交易速度以及降低交易費,但它們在安全性上做了較大的平衡。

鑒于ZK-Rollup在安全性上的重視,基于Zk-Rollup的DEX是未來的發展趨勢。從ZeroSwap的計劃看,它預期是在10月底上線,鑒于Uniswap的Layer2還沒有推出,ZeroSwap有可能成為第一個推出基于ZK-Rollup的AMM模式的DEX。
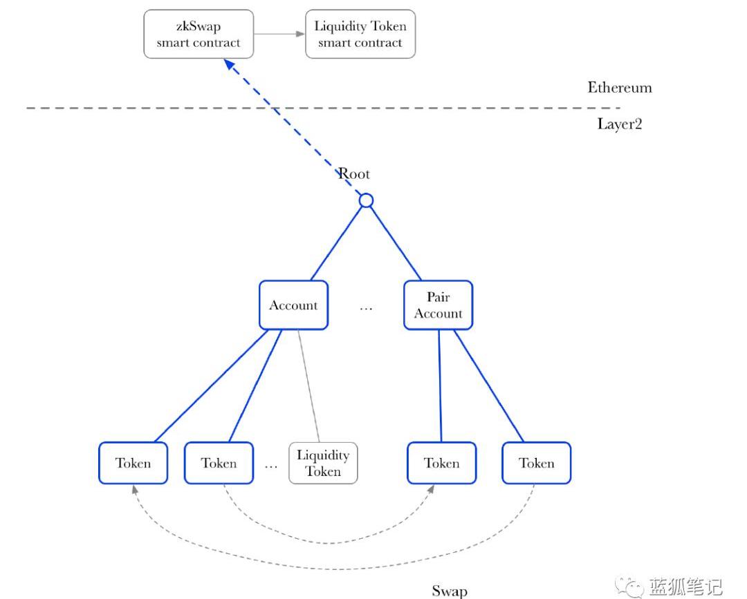
ZeroSwap的整體框架
從大框架來說,ZeroSwap系統包括了鏈上智能合約、鏈下ZeroSwap服務端、零知識證明系統以及前端用戶界面。具體如下圖:

鏈上智能合約是部署在以太坊上的一組智能合約。用戶的代幣會存入其中,它還會記錄和驗證Layer2狀態的更新和對應的證明,它是連接鏈上和鏈下的橋梁。ZeroSwap的Layer2服務端處理鏈下的交易,一方面它通過接口跟用戶發生交互,一方面它監聽以太坊鏈上的交易。
動態 | tZERO正推進經紀交易計劃,或將籌集外部資金:金色財經報道,在線零售商Overstock旗下的證券型代幣平臺tZERO今天發布了一封評估信,總結了該公司過去一年的業務業績和2020年的計劃。這份報告關注了各種因素,包括計劃在“今年上半年”推出一家名為tZERO Markets的經紀自營商。與此同時,該公司還宣布,可能會在2020年底或2021年初尋求額外的外部資金。tZERO計劃在2019年在其交易所tZERO ATS上列出5個證券型代幣。然而,法律和監管方面的擔憂推遲了這一過程。目前,tZERO有兩種代幣在其交易所上市。該公司預計將在“未來幾周”推出第三款證券型代幣,并搭載另外5家經紀自營商。[2020/1/31]
交易請求會放入ZeroSwap的內存池,區塊提議者對交易進行Rollup,生成新區塊,狀態Keeper則負責更新Layer2中的代幣狀態,并將其發送給Committer。Committer跟Proveserver通信,獲得對應交易的證明。這些狀態和所對應的SNARK證明會發送到鏈上的ZeroSwap智能合約。
ZeroSwap的零知識證明系統兩個特點。一是具有分布式架構,其Proveserver支持多個Prover,多個Prover可以查詢Proveserver的證明任務,在生成證明后返回給Proveserver。二是采用了PLONK的零知識證明算法,它可以極大降低零知識證明的使用門檻。
PLONK的全局信任設置只需要生成一次,電路規模在一定范圍內可復用。ZeroSwap的交易過程會反映到其狀態樹的變化上。ZeroSwap的狀態樹是高度為34的默克爾樹,用于記錄當前系統中所有賬戶的余額狀態。
根節點Root的子節點為系統中所有賬戶節點。賬戶節點包括普通賬戶節點和Pair賬戶節點。普通賬戶節點用于記錄賬戶內所有代幣的狀態,可以有多個葉子節點,每個葉子節點代表一個類型的代幣以及其數量。Pair賬戶節點用于記錄ZeroSwap中某個交易對資金池的狀態。它只包含兩個葉子節點,每個葉子節點代表該資金池中其中一個代幣的余額和類型。
聲音 | TokenGazer:熊市行情仍有礦工積極布局 比特幣算力平穩波動:據TokenGazer研究顯示:在熊市行情下,比特幣算力一改此前不斷上漲的趨勢,于2018年9月24日達到峰值54EH/s后,開始波動下滑,進入下降區間;在2018年12月3日達到算力低點36EH/s后階段回調,在一批新加入礦工的算力支撐下,比特幣算力小幅提升,并進入平緩波動區間。最新數據顯示(2019年1月30日)比特幣算力已達43.4EH/s。[2019/1/31]

總結來說,ZeroSwap在技術有自己的特色,例如它采用了Plonk證明系統,其ZK證明電路可以支持不同大小,其初始可信設置只需一次,且在已有設置上可升級;在Layer2層面實現了Uniswap的兌換邏輯,有可能成為首個實現基于ZK-Rollup的AMM模式的DEX,如果順利實現,可以極大降低用戶的費用,加快交易速度。
ZeroSwap的用戶操作的背后
跟目前Layer1上的DEX相比,基于Layer2的ZeroSwap上有哪些操作?這些操作的背后跟Layer1上的DEX又有什么不一樣?從用戶前端操作的角度,ZeroSwap比Uniswap多了存入和提取代幣的操作,其他操作基本一致。
從交易者的角度,在ZeroSwap上完成交易,需要哪些操作?這些操作的背后是什么?
相對于Layer1上的DEX交易來說,Layer2上的DEX交易需要將代幣從Layer1賬戶上存入到Layer2的賬戶,之后才能進行代幣的兌換或轉賬。這里會涉及到代幣的存入、轉賬、兌換以及提取操作。
首先是向Layer2賬戶存入代幣。用戶將以太坊鏈上的代幣存入ZeroSwap的合約,一旦ZeroSwap監聽到用戶在鏈上將代幣轉入ZeroSwap的合約之后,它會根據交易的詳情更新狀態樹。ZeroSwap會根據交易找到相應的賬戶,并根據存入金額更新賬戶中該代幣的余額。如果賬戶還沒有相應代幣的葉子節點,首先會創建該代幣的葉子節點,然后在更新狀態。葉子節點的狀態更新會導致根節點哈希的改變。根節點哈希會與存入交易的SNARK證明一起發送到鏈上的ZeroSwap合約中。
其次是在Layer2上進行轉賬和交易。在ZeroSwap上進行轉賬就是把一種代幣從一個賬戶發送到其他賬戶的過程。轉賬也由用戶在Layer-2上發起,ZeroSwapServer收到轉賬請求后找到相應的收發賬戶,更新這兩個賬戶下的代幣余額狀態。更新后的狀態樹的根節點哈希和轉賬相對應的SNARK證明一起發送到ZeroSwap的智能合約上。
不過,它并不是鏈上的代幣轉移,因為代幣還在ZeroSwap合約中。用戶在Layer2上進行交易,它本質上是用自己的代幣與Layer2中代幣對資金池中的代幣進行兌換。用戶將其在ZeroSwap賬戶下的某個代幣發送到相應的代幣對賬戶,ZeroSwap則根據AMM算法計算出用戶可以獲得的相應代幣的數量,并發送給用戶賬戶。
與此同時,ZeroSwap將更新后的狀態樹根節點哈希以及兌換操作所對應的SNARK證明發送到ZeroSwap合約上。在代幣兌換后,跟轉賬操作一樣,鏈上的代幣狀態不會發生改變,因為代幣還在ZeroSwap合約中。

最后跟Layer1上的DEX不同,Layer2上的DEX代幣要回到Layer1,用戶還需要將代幣從Layer2賬戶提取到Layer1。當用戶從ZeroSwap中提取代幣時,首先用戶在Layer2上發起,之后ZeroSwap服務器會收到用戶的提幣請求,之后更新該用戶賬戶下對應的代幣狀態,并將更新后的狀態樹根節點哈希以及提取操作的SNARK證明發送到鏈上的ZeroSwap合約。合約進行驗證,然后將合約中鎖定的相應代幣發送到用戶在鏈上的賬戶。
這一點類似于傳統CEX的提幣操作,不過不同的是,用戶可以自由掌控ZeroSwapDEX的提幣,而CEX的提幣則會受限于CEX機構。在AMM模式的DEX中,交易者要完成交易,首先要有代幣對的流動性池。
那么如果從流動性提供者的角度,在ZeroSwap上如何提供流動性,如何移除流動性?其背后是什么原理?
流動性提供者如何添加流動性?
首先由用戶在Layer2上發起添加某個代幣對流動性的請求,ZeroSwap服務器收到請求后會找到對應請求人的賬戶和代幣對賬戶,然后根據AMM算法要求將用戶賬戶下的兩種代幣轉入到代幣對賬戶。系統根據當前代幣池的資金量,計算出用戶可以得到的LP代幣數量,LP代幣代表了用戶在流動性池中權益份額。狀態更新后的狀態樹根節點哈希和對應的添加流動性證明一起發送到ZeroSwap合約中。

流動性提供者如何移除流動性?
首先由用戶在Layer2上發起移除流動性的請求,ZeroSwap服務器收到用戶請求后會找到對應請求人的賬戶并銷毀相應數量的LP代幣。同時,該代幣對賬戶會根據銷毀LP的數量按比例將兩種代幣返回給請求人的賬戶。狀態更新后的狀態樹根節點哈希和相應的移除流動性操作證明一起發送到ZeroSwap合約中。
最后,ZeroSwap上還有一個提取流動性的操作,它并不是移除流動性,而是將流動性池的LP代幣從Layer2提取到Layer1。從操作過程看,它跟其他代幣從Layer2提取回Layer1是一致的。不過不同點在于LP代幣還有一個“鑄造”,需要在Layer1生成LP代幣,發送到相應賬戶。
ZeroSwap什么時候推出?根據ZeroSwap發布的計劃看,2020年10月10日可以在以太坊測試網上使用,支持Layer2交易池的創建、兌換以及流動性的添加和移除;2020年10月20日支持多個交易池的組合。2020年10月30日正式推出,在以太坊主網上啟動,支持類似于Uniswap的各種功能。2020年12月30日實現Plonk證明系統的電路優化,以及證明性能GPU優化;2020年11月初開啟流動性挖礦。
Layer2與DEX的發展
DEX不僅是DeFi的重要發展,也是整個加密領域最大的發展之一。在加密領域,CEX是最大的價值捕獲者。如今的DEX逐漸演變成為CEX的實質對手。
不過,目前的DEX在可擴展性、交易費用、交易速度、交易體驗等方面依然存在短板,無法達到CEX的水平,但隨著Layer2解決方案的推出,尤其是Zk-Rollup技術的推出,DEX會逐漸解決其短板。一旦這些技術上的短板得以解決,DEX有機會走向大規模的人群的采用,進而在實質上真正成為CEX的對手。
------
風險警示:藍狐筆記所有文章都不能作為投資建議或推薦,投資有風險,投資應該考慮個人風險承受能力,建議對項目進行深入考察,慎重做好自己的投資決策。
全球超大規模云平臺及基礎設施供應商谷歌云將加入EOS社區,并致力于發展為EOS網絡上的EOS節點.
1900/1/1 0:00:00抓住UNI空投盛宴的余溫,一個名為UNII的「分叉幣」以相同的空投方式面世。官網上,與UNI僅一「I」之差的UNII自稱是Uniswap的「治理聯盟」,說要號召散戶集結,在治理權上抗衡Unisw.
1900/1/1 0:00:00來源:耳朵財經 作者:言一 黑客攻擊事件頻發,將安全一而再、再而三的推至臺前。然而,行業用戶似乎早已麻木,端著一副“事不關己,高高掛起”的心態,不僅如此,甚至還想看一眼熱鬧.
1900/1/1 0:00:00香港被認為是世界上最好的金融科技中心之一,一直位列全球金融科技報告的前十名。香港是至少8家估值超過10億美元的初創企業的所在地,包括Airwallex、TNG、WeLab、Lalamove、Go.
1900/1/1 0:00:00晚間快訊: 截至10月5日,灰度資產管理總規模降至59億美元。比特幣信托基金交易價格為每份11.28美元,較前一日上漲3.87%;以太坊信托基金交易價格為每份40.84美元,較前一日上漲4.72.
1900/1/1 0:00:00近日,中國國際經濟交流中心副理事長黃奇帆表示,新基建涉及的信息基礎設施如5G網絡、大數據、人工智能、物聯網、云計算、區塊鏈等本身將帶來天量投資.
1900/1/1 0:00:00