BTC/HKD+0.26%
ETH/HKD-0.04%
LTC/HKD+0.65%
ADA/HKD+0.11%
SOL/HKD+0.01%
XRP/HKD+0.58%參與者
以太坊客戶端開發者 - 任何維護以太坊客戶端的人。這包括Geth、OpenEthereum、Nethermind開發者以及Besu開發者和維護這些客戶端的Ethereum Classic分叉的開發者(對于ETC分叉的維護者,他們的參與有點特殊,我今天不會在這里討論這個問題)。
用戶--使用以太坊進行交易的人。這包括使用dapp的人,發送/接收幣的人等。
用戶委托 - 通常情況下,用戶會將自己的決策權委托給第三方。Infura和中心化交易所是兩個非常常見的委托人。主流的dapp是另一類常見的用戶委托,用戶會去他們最喜歡的dapp所在鏈上。當我們說到用戶做決定的時候,很多時候會委托給其他地方,但最終還是用戶的決定。
以太坊Layer2網絡總鎖倉量跌至95.7億美元:金色財經報道,據L2BEAT數據顯示,以太坊Layer2網絡當前總鎖倉量為95.7億美元,過去7天漲幅回落至8.33%。其中,ArbitrumOne網絡總鎖倉量為64.2億美元,占比達67.04%;Optimism網絡總鎖倉量為19.4億美元,占比20.28%,Dydx網絡總鎖倉量為3.38億美元,占比3.53%。[2023/4/22 14:20:32]
流程
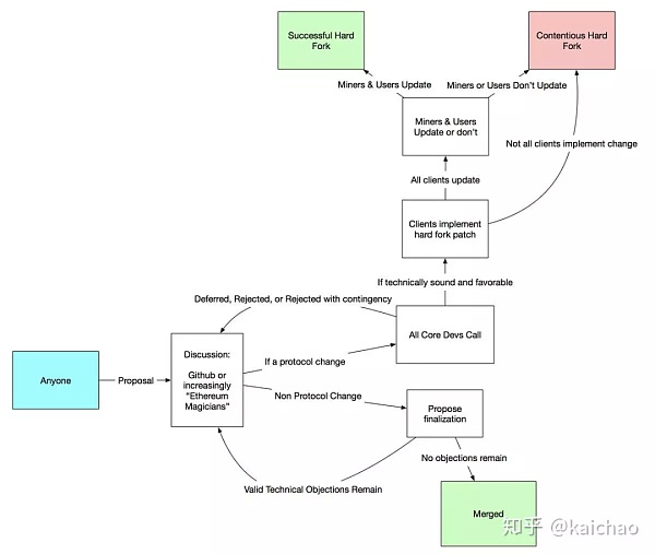
每個客戶端都有自己的開發者,他們有自己的動機、愿景等。每一個產品的開發者之間都會決定他們想要在客戶端中放入什么,什么時候發布客戶端,以及發布更新時客戶端會有什么功能。
現在不同客戶端對于開發者來說是可選的,但在過去,客戶端開發者表示希望彼此保持兼容,所以他們通常會派一名代表參與交流,試圖與其他客戶端開發者協調。
數據:Purpose以太坊ETF AUM突破5萬ETH:據Coingape消息,加拿大資產管理公司Purpose 以太坊ETF 資產管理規模(AUM)突破5萬ETH,價值1.227億美元。據悉,Purpose以太坊ETF于4月20日推出,并與今年2月推出了比特幣ETF,目前持有超過19000枚比特幣。[2021/5/29 22:55:32]
最終,每個客戶端團隊都會發布他們認為合適的客戶端更新,這些更新(理想情況下)將與其他客戶端兼容,并擁有與其他客戶端一致的分叉塊號。如果客戶端發布兼容的代碼,共享一個fork塊觸發器,那么客戶端在用戶運行時將能夠相互通信。
一旦客戶端發布,客戶端開發者和/或他們的支持者會向用戶做公告,用戶會選擇是否更新客戶端,或者可能切換客戶端。用戶通常會將這一決定委托給第三方,如Infura或中心化交易所,但最終用戶可以決定他們想要在什么哪里進行交易。在委托投票的情況下,如果他們不同意他們的委托人,他們通常可以切換供應商(這對于托管委托來說有點棘手,因為托管人可能會拒絕把你的錢交給托管人不同意的鏈上)。
Pax Treasury在以太坊網絡上增發逾2059萬枚PAX:Whale Alert數據顯示,北京時間1月24日06:25,Pax Treasury在以太坊網絡上增發20,593,228枚PAX,增發哈希為:0x0b688c7b48a4921ac96697202b3a1be7198c84c70b4e11185eafa4c649d85417。[2021/1/24 13:19:21]

誰來做決定?
這里沒有單一的決策者。任何人都可以發布一個客戶端,宣布一個客戶端,分叉一個客戶端(它們都是開源的)等等,用戶可以選擇使用任何他們想要的客戶端。
StaFi推出以太坊2.0 Staking流動性解決方案rETH:11月13日消息,提供抵押資產流動性的去中心化協議StaFi Protocol 推出以太坊2.0 Staking(質押)流動困境的解決方案rETH。用戶可以通過StaFi部署在ETH上的Staking Contract (質押合約)參與ETH 2.0Staking,質押的金額將不受32ETH的約束,用戶質押的數量最小可以是0.01ETH,最大則沒有上限。[2020/11/13 14:12:13]
每個客戶端的核心開發者都有一套他們個人所關心的特殊內容,他們通常會向其他客戶端開發者表達。如果所有的客戶端開發者都同意開發同樣的功能,那么事情就會很順利,他們會在發布時間表上進行協調。
如果客戶端開發者沒有就發布什么功能或何時發布達成一致,那么他們中的一些人可能會開發、宣布并推出不同的功能集。我們之前在ETH/ETC的分叉中就看到了這種情況,并不是所有的客戶端開發者都同意如何進行,所以我們最終得到了兩條不同的鏈,由不同的群體來維護。
如何處理分歧?
沒有一個核心開發人員認為這是一個好主意,他們都決定不把它集成到他們維護的客戶端中。
一些核心開發人員認為這是一個好主意,但不愿意分叉,而另一些人認為這是一個壞主意,愿意分叉。
有些核心開發人員認為這是個好主意,愿意分叉,而有些人認為這是個壞主意,不愿意分叉。
一些核心開發人員認為這是一個好主意,愿意分叉,而另一些人認為這是不好的,愿意分叉。
所有核心開發人員都認為這是一個好主意。
在1和5的情況下,事情進展非常順利。
在2和3的情況下,通常會進行討論,試圖通過了解人們產生分歧的根本原因來達成共識,如果可能的話,試圖為這些問題找到一個可行的解決方案,但如果不能達成 "粗略的共識",那么信念更堅定的一方可能會獲勝。
在4的情況下,我們有一個類似ETH/ETC的分叉。
用戶如何參與其中?
作為以太坊的用戶,您可以選擇是否運行一個給定的客戶端,這意味著如果您認為改變不好,您可以選擇干脆不升級。事實上你也鼓勵您嘗試說服其他人(在適當的場合)和您一起運行不同的客戶端,如果您認為這樣做是最好的。
如果你有技術頭腦,你也可以通過向核心開發人員提出新的技術想法來參與(例如,通過https://ethresear.ch)。你也可以通過加入現有的團隊、維護自己的fork或者從頭開始構建一個新的客戶端來參與客戶端的開發。
開發者如何決定要寫什么代碼?
每個以太坊客戶端開發者都有自己的動機,有些是眾所周知的,有些是保密的。這些動機有些是經濟上的(例如,他們被別人贊助,而別人也有自己的動機),有些動機是利他的(例如,他們想建立一個更抗審查的未來)。
然而,由于上文提到的 "用戶決定運行什么 "的特點,核心開發者通常會構建他們認為用戶現在和未來會想要運行的軟件。大多數以太坊客戶端開發者對編寫沒有人使用的軟件不感興趣,所以最終他們通常以他們認為用戶想要的東西,或者對用戶有利的東西為指導。
Tags:ETH以太坊STAINGFyeth.finance以太坊幣最新價格走勢圖Statter NetworkRIGHT WING幣
摘要:瞄準美元、千帆競發的熱情,一旦喚起,便不再容易平息。過去一周,比特幣保持強勁上漲勢頭,連破多項紀錄:就幣值而言,16日首破5萬美元大關,此后繼續一路走高,截至19日單周上漲約14%,年內上.
1900/1/1 0:00:00DeFi周刊是金色財經推出的一檔每周DeFi領域的總結欄目,內容涵蓋本周重要的DeFi數據、DeFi項目動態等.
1900/1/1 0:00:00進入2021年以來,市值最高的加密貨幣比特幣屢次刷新歷史高點。據比推數據,目前比特幣的價格已漲至4.7萬美元上方,距離5萬美元大關只有一步之遙.
1900/1/1 0:00:00據OKEx的數據顯示,當前BTC/USDT現貨報價為38600美元,24小時振幅為0.3%。OKEx交易大數據:BTC合約多空持倉人數比1.14,合約持倉總量為21.8億美元截至2月8日11:3.
1900/1/1 0:00:00頭條 ▌比爾·蓋茨對比特幣的看法已轉為中立2月18日消息,在接受CNBC采訪時,微軟聯合創始人比爾·蓋茨(Bill Gates)透露,他對比特幣的看法已經轉變為中立:“我沒有比特幣.
1900/1/1 0:00:00在過去的一年多,數字貨幣在新聞和投資者眼中都尤為突出,同時也存在很多的障礙。越來越多的投資者開始關注數字貨幣和區塊鏈技術的重要性。比特幣是加密貨幣領域最早的主要趨勢之一.
1900/1/1 0:00:00