BTC/HKD-0.39%
ETH/HKD-1.32%
LTC/HKD-1.41%
ADA/HKD-2.19%
SOL/HKD-1.69%
XRP/HKD-1.09%代幣治理委員會可以通過許多不同的方式將代幣分配到社區和利益相關者手中,其中包括空投、流動性挖礦、拍賣或上述方法的不同組合。本文將介紹一種新的方法來提升各種分配策略的效果以盡可能地加強利益相關者之間的一致性。
目前DAO面臨著許多問題,其中最主要的是無所不在的選民參與度問題,任何積極為DAO做出貢獻的人都深有體會。當然并不一定是說每個持有特定治理代幣的地址都必須參與和討論每一個細致的細節,而且在參與社區活動時,并非每個人都有相同的動機。
另一個常見問題是一種常用的分配方法,即流動性挖礦,將代幣交到不一定對產品治理感興趣的人手中。如果參與流動性挖礦的人對治理不感興趣,他們可能試圖將代幣賣給其他人。在無情的DeFi對戰世界中仿佛只有兩個選擇:要么套現離場,要么高位接盤。
一地址凌晨在Blur上拋售約200枚DeGods NFT:8月11日消息,一地址于凌晨在Blur上拋售約200枚DeGods NFT,目前Blur上DeGods地板價降至6.71ETH,OpenSea數據顯示,兩日前DeGods地板價為9.4ETH。
DeGods創始人Frank發推稱,對于DeGods和y00ts社區迄今為止的摸索,我們深表歉意。此前,DeGods宣布本周日(8月13日)起可以將DeGods更新到第三季。[2023/8/11 16:19:28]
用戶為代幣提供流動性以及買賣行為本身并不一定是壞事,這很正常,有時甚至值得鼓勵。但它的缺點是質押者的利潤是以犧牲社區和DAO財政部的利益為代價的。正如這篇文章所指出的那樣,我們可以在收益農場啟動后代幣拋售情況觀察到這一點。
Bitwise分析師:加密生態系統正在走向成熟:金色財經報道,比特幣此前突破31,000美元,得益于機構承諾將加密貨幣融入其業務而推動的近期上漲。根據Coin Metrics的數據,最大的加密貨幣最后上漲3.5%,至31182美元。一度觸及31412.72美元的峰值,為2022年6月8日以來的最高水平。
Bitwise資產管理公司分析師Ryan Rasmussen表示,這些金融巨頭(其中包括資產管理和零售投資領域一些最值得信賴的公司)的長期信念提振了市場情緒和投資者信心。這表明像FTX等不良行為者的日子已經不多了,而且加密生態系統正在走向成熟,這是該行業的強大催化劑,該行業曾多次受到欺詐者和誹謗者的困擾。[2023/6/24 21:56:50]
有一些方法可以量化貢獻并更公平地向那些投入時間和精力的人發放代幣,但是這些忠誠的持有者通常與投機者和流動性挖礦參與者相比,沒有競爭優勢。一個直觀的解決方案是為質押者和不是DAO成員的早期買家創建歸屬時間表,盡管這樣做的缺點是貢獻者不會真正通過出售他們的代幣獲利,因為質押提供的流動性較少,對代幣的需求減少。此外,歸屬時間表并不一定會減少拋售壓力,它只是將其分散在不同的時間點上。
俄羅斯銀行Sberbank已提供加密交易服務:金色財經報道,Watcher.Guru發推稱,俄羅斯最大的銀行 Sberbank已提供加密交易服務。[2023/6/9 21:25:21]
沒有完美的方式來管理治理代幣,但確實存在的是可以減輕某些風險的方法,這具體取決于代幣發布的確切目標和要求。
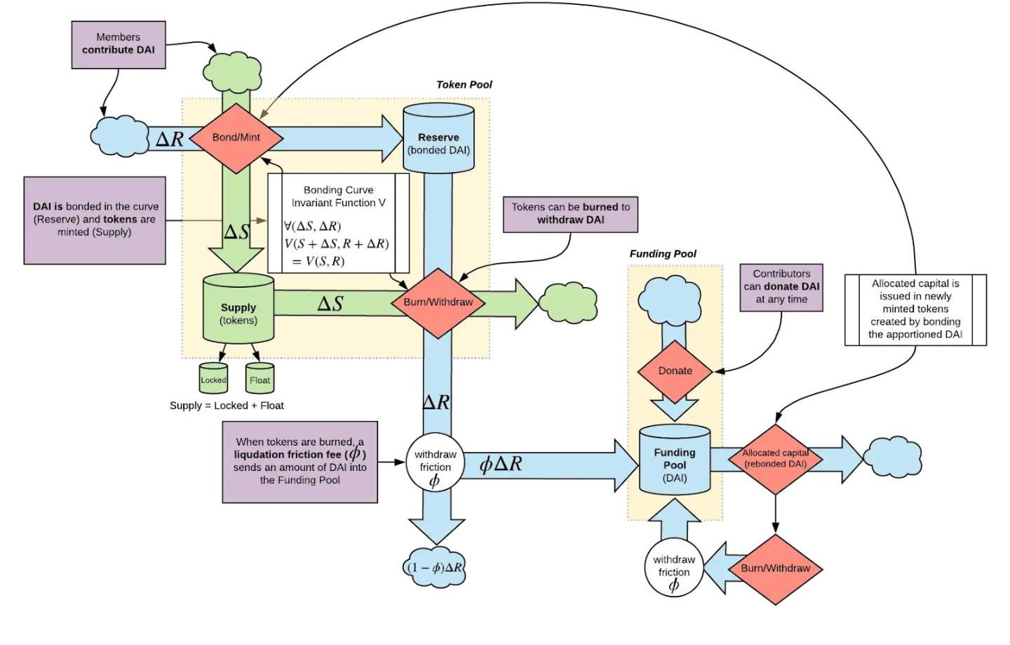
一種經常被忽視的代幣分配方法是使用聯合曲線來鑄造和銷毀治理代幣。對于那些不熟悉聯合曲線的人,以下是簡單介紹。
聯合曲線:固定代幣價格和供應之間關系
聯合曲線本質上是一種簡化價格和供應之間關系的方式。一種更簡單的說法是:當代幣供應量變化X時,價格變化Y,其中Y可以是固定值或百分比。
這類似于AMM的工作方式,除了不需要流動池,因為ETH或穩定幣可以存入曲線以按需鑄造代幣,而不是需要池中的流動性來便于交易。例如,我們有一條聯合曲線,其中尚未創建任何代幣,并且每次鑄造或銷毀價格都會增加和減少「1ETH」。鑄造第一個代幣的起始價格是1ETH。
BlockFi因早期執法和解欠美SEC3000萬美元:11月29日消息,據周一申請破產的加密借貸平臺BlockFi相關破產申請顯示,根據2022年2月的和解協議,BlockFi應分五期向美國SEC支付5000萬美元的罰款,并在兩年內支付全額罰款。該公司已經支付了前兩期,總計2000萬美元,仍對SEC存在3000萬美元欠款。
此前報道,知情人士透露BlockFi準備支付1億美元以了結美國證券交易委員會和本地監管機構的指控,即向客戶非法提供一種支付高利率以借出數字代幣的產品。(華爾街日報)[2022/11/29 21:09:16]

數據:幣安鑄造了29,192,865BUSD:金色財經消息,據WhaleAlert數據顯示,幣安鑄造了29,192,865枚BUSD。[2022/9/6 13:11:31]
現在第一個人將1ETH存入聯合曲線后,將獲得一個代幣作為回報。然后曲線開始移動,X從0變成1,Y變成當X等于1時的縱坐標,現在鑄造下一個代幣的價格現在是2ETH。?
這時出現了另一個人希望參與其中。她以2ETH的價格鑄造了一個代幣后,又鑄造了另外一個,定價為3ETH。總的來說Alice已將5ETH存入曲線并收到2個代幣作為回報。

第一個人這時看到價格上漲,并決定兌現他的代幣以獲利。由于價格現在為3ETH,Bob可以將他的治理代幣存回曲線并贖回3ETH,因此點沿曲線向后退一個單位,價格降至2ETH。
這就是簡單聯合曲線的本質,一旦我們開始試驗曲線本身的形狀,它就會變得更加有趣。如果價格上漲10%怎么辦?如果它改變0.5ETH直到達到100個代幣的供應量,此時曲線變平并且每次鑄造和銷毀僅移動1%怎么辦?如果曲線是某種形狀,但一旦某些產品里程碑被某些預言確認,它就會發生變化怎么辦?這樣的曲線可以用來獎勵在風險較高時鑄造代幣的早期信徒,并且在產品更加成熟之后,曲線可能變得更加陡峭。
可能性是無窮無盡的,聯合曲線可以是無數種形狀。它看起來像這樣:



另一種選擇是對買入和賣出使用不同的曲線,其中當X一致時,賣出比買入成本更高,增量可以保留并發送到國庫,或者由圖表保留為每個賣回曲線的代幣授予更高的贖回率。
其他類型的聯合曲線
當然也存在其他更復雜類型的聯合曲線,有兩種較為突出,其中之一是由CommonsStack引入的增強聯合曲線。

上圖是添加了一些有趣內容的增強結合曲線。增加的內容包括「孵化期」,即鑄幣前期階段,早期投資者可以存入資金以獲得代幣并做出早期貢獻。一些資金直接流向曲線本身,一些資金流向國庫,這些資金可用于聯合曲線外的資本配置,以促進產品的發展。除此之外,還有一個在初始階段授予「孵化器」代幣的歸屬時間表,以及賣家支付少量費用的退出稅,該費用被重定向成曲線。CommonsStack甚至提供了一個可以在網站上使用的模擬器,它被認為是為公共物品提供資金的有效方式。
另一種變體是由Paradigm創造的可變利率漸進式荷蘭式拍賣(VRGDA)。本質上來說它是一條同時考慮了時間因素的聯合曲線。例如我們有一條聯合曲線,我們希望在前兩天分配?10個代幣。如果在此期間鑄造的數量少于10,則價格(Y)根據預設公式降低,以激勵加速鑄造。這也適用于另一種方式,如果實際鑄造量超過目標鑄造量,價格可能會上漲。可以這在文章中找到帶有示例的更完整解釋。
總而言之,聯合曲線是一種使DAO利益相關者保持一致的有效方式。了解不同類型的聯合曲線及其工作方式有助于為更廣泛的討論「SuperPoweredTokens」以及它們如何激勵DAO利益相關者之間更緊密的合作奠定基礎。
注:本文來自@NintendoDoomed推特,MarsBit整理如下:$ARB代幣經濟學詳解及快速估值 初始總量:10B 通脹:每年最多2% 鑄造銷毀機制:L2只能合約 可以橋接到L1:是的.
1900/1/1 0:00:00事件緣起 2023年3月8日,硅谷銀行的母公司SVBFinancialGroup宣布虧本出售價值210億美元的證券資產,以應對在美聯儲加息、科技股持續低迷背景下,用戶提款造成的資金持續流出.
1900/1/1 0:00:00crvUSD能否扛起去中心化穩定幣的大旗注:本文主要介紹去中心化穩定幣crvUSD,不作任何投資建議.
1900/1/1 0:00:00這是白話區塊鏈的第1887期原創?作者|復利青年出品|白話區塊鏈比特幣作為加密行業第一個成功的應用,自誕生以來受到越來越多的關注.
1900/1/1 0:00:003月11日,在硅谷銀行倒閉后的幾個小時內,穩定幣USDC發行方Circle宣稱33億美元的儲備存放在硅谷銀行,引發市場恐慌,中心化與去中心化市場均陷入大規模混亂.
1900/1/1 0:00:00這是白話區塊鏈的第1871期原創?作者|VedantUtage編譯|火火出品|白話區塊鏈根據defillama數據,截至今日,存入流動性質押協議的加密資產總價值為141億美元.
1900/1/1 0:00:00