BTC/HKD+2.65%
ETH/HKD+1.99%
LTC/HKD+2.06%
ADA/HKD+0.89%
SOL/HKD+4.35%
XRP/HKD+1.56%今年6月份點燃幣圈熱潮的奧德賽活動,由于ArbitrumOne性能無法承載大量用戶交易,在活動開始一周后,便被迫暫停。超過30W地址參與了這次大型內卷活動。隨著Nitro網絡上線,在奧德賽即將重啟之際,本文通過鏈上數據深度揭秘:奧德賽為什么這么卷。
真實用戶直接內卷:大量優質用戶參與GMX項目,然而GMX項目單筆交易的高昂計算成本造成Arbitrum網絡堵塞,是導致奧德賽活動中斷的直接原因。羊毛用戶加劇內卷:大批低質量地址以及女巫地址參與第一周跨鏈橋活動,火上澆油,導致更進一步內卷。羊毛黨職業化:科技黨、工作室使用多地址薅羊毛,并在Twitter、Mirror上大規模宣傳。文章最后,我們針對規模最大的女巫團伙進行了說明,其包含5W多羊毛地址,具有明顯行為一致性。
一、背景
Arbitrum是公認的Layer2賽道領跑者,截至目前,鏈上有超過26億美元TVL,運行著300+dApp,獨立地址數已突破100萬。
在今年6月,另一主流Layer2鏈Optimism為活躍用戶發放空投Token,符合資格的地址數達25萬。其中單地址最低領取271個OP,最多領取32420個OP。按照OP價格,空投最低價值433U。在如今熊市的大環境中,市場對Arbitrum的空投滿懷期待,其舉辦的生態活動奧德賽被視為獲得空投機會的重要一環。
奧德賽活動是促進用戶與Arbitrum生態項目交互并完成特定任務獲得獎品,獎品為16個不同的NFT,收集了超過13個NFT的用戶將獲得最終的arbi-verseNFT。目前,共有14個項目通過社區投票成為奧德賽活動的一部分。其中第一周為跨鏈橋任務;第二周為YieldProtocol和GMX;之后分別為AboardExchange和TofuNFT、Uniswap和Apex、1inch和Izumi/YinFinance、Dodo和Swapr、TreasureDAO和Battlefly、Ideamarket和Sushi。
墨西哥參議員:比特幣讓中央銀行過時:金色財經報道,墨西哥參議員Indira Kempis表示,“比特幣讓中央銀行過時,這就是他們討厭它的原因。”[2023/2/20 12:16:24]

Arbitrum奧德賽活動內容
自6月21日奧德賽活動開始,Arbitrum上的交易量極速上漲,并在6月27日達到頂峰,單日交易筆數達到28萬,新增地址達到了5.5萬個。奧德賽活動暫停后,交易量以及新增地址數急劇下降。直至近期傳出奧德賽重啟的消息,地址數以及交易量重新顯著增長。

Arbitrum鏈上交易量

Arbitrum新增地址數
二、事件:奧德賽暫停
第一周奧德賽的任務是讓用戶熟悉跨鏈橋,將其他鏈的資產跨鏈到Arbitrum鏈上。用戶操作簡單,活動進行的很順利,氣氛一片祥和。但是當進入第二周,意外出現了,發生了超出大部分人認知的事情,二層鏈的Gas費比ETH主網還貴,甚至是ETH主網的2倍之多。
大量的用戶涌入到GMX這個項目的時候,使得網絡出現了極端的擁堵情況,原本不到1u的手續費,如今高達10u。因而,有了不少段子:"以前經常聽老師們吹L2,我一直不知道L2是啥意思,今天去L2上交互了下,原來L2的意思就是gas是L1的2倍。"
支付保證金的地址數破萬,Captainz鑄造活動實質上已結束:1月4日消息,Memeland生態第三個NFT系列Captainz已于0:00時開放鑄造(鑄造費為1.069 ETH),目前存入了鑄造1.069 ETH保證金的地址已達到11224個,超過了該系列的最大供應量9999個,這意味著鑄造活動實質上已經結束,除了Memelist等保障性地址外,后續參與的地址將無法鑄得NFT。[2023/1/5 9:53:00]

6月29日鏈上手續費
6月29日晚上10點,Arbitrum緊急發推叫停了奧德賽活動,伴隨著活動的暫停,Arbitrum上的手續費也恢復到了正常水準。
目前Arbitrum的交易費用由L1固定成本、L1調用數據支付的費用、L2計算費用以及L2存儲費用這四部分組成,這四部分相加得到的就是每次在Arbitrum上的交易Gas費用。其中L2計算費用的上漲是導致GAS費激增的直接原因。根據Arbitrum設計,其定價取決于最低價格和擁堵定價機制,最低價格設置為預估的L1Gas除以100,在不擁堵的時候,價格就是最低價格,當網絡擁堵時,其價格就會開始從最低值飆升,類似于以太坊。當交易數量激增時,并達到容量上限時,價格會自動上漲,直到流量激增放緩。

奧德賽活動暫停
三、奧德賽內卷原因分析
3.1直接原因——GMX火爆以及交易計算成本高昂
巴西人轉向穩定幣交易來抵御通貨膨脹:金色財經報道,根據最近的市場數據,50%的巴西雷亞爾(BRL)交易量涉及穩定幣,尤其是只有5%的巴西雷亞爾交易量直接涉及美元。此外,BUSD和USDT是巴西人使用最多的穩定幣。穩定幣被視為保護儲蓄不受通脹影響的絕佳方式。6月,通貨膨脹率上升至9.704%,為2022年最高。[2022/12/29 22:14:57]
我們對參與GMX合約交易以及GMXSWAP交易的地址進行了專項分析,在所有參與GMX活動的近1.8萬個地址中,經過我們認定為女巫團伙的地址僅為432個,占整個GMX參與者的不到2.5%。因此我們推論出,參與GMX活動的用戶絕大部分為真實用戶。此外,我們分析了所有地址的活躍程度,有82%為鏈上活躍地址。因而,大量優質用戶參與GMX項目造成真人內卷,并且?GMX項目單筆交易需花費高昂計算成本造成Arbitrum網絡堵塞,是導致奧德賽活動中斷的直接原因。
3.1.1地址質量分析
我們選取了GMX項目參與地址在ETH鏈,GMX活動開始前的數據進行分析。如下圖所示,超過6成參與GMX地址在ETH鏈上交易次數較為超過10次,并且超過四分之一的GMX地址在ETH鏈上交易超過百次。只有9%比例的地址在ETH鏈上沒有任何交易。從下圖可看出,在交易次數1到10筆的地址比重接近3成,對于我們的結論判定為參與GMX用戶大部分為活躍用戶會打一個小小的問號。隨即,我們對于這部分地址的交易金額進行了分析。

GMX活動參與地址在ETH鏈的交易次數
對于在ETH鏈上僅有1-10筆交易的地址,如下圖所示,大約8成地址在ETH鏈上的累積交易金額超過100USD,更值得一提的是,交易金額超過1000USD的比重超過3成。這個數據可以說明:雖然這些GMX用戶交易次數較少,但是每筆的交易金額質量很高,這些GMX用戶也可認為是優質活躍用戶。
OpenSea已將NFT項目Azuki全部市場掛單下架:9月30日消息,官方頁面顯示,OpenSea已將NFT項目Azuki全部市場掛單下架。
對此,Azuki官方團隊回應表示,關于掛單消失以及發送給Azuki持有者的下架郵件一事已經聯系到了OpenSea團隊,目前正等待回復。Azuki團隊認為,該事件可能和六月底曾發生過的一起“部分BAYC掛單遭意外下架”的事件類似,系OpenSea程序錯誤使然。[2022/10/1 22:42:54]
因而近似計算,排除9%沒有任何交易的地址以及交易次數小于10且交易金額小于100USD。有超過82%的GMX參與地址為活躍地址。

GMX活動參與地址的交易金額
3.1.2GMX高昂計算成本
用戶在GMX上開倉和平倉的過程涉及兩部分交易,分別為請求開倉以及Keeper執行。不同于一般Dex/Cex只收開倉和平倉的費用,GMX使用Keeper調用預言機進行喂價實現交易,增加了L2的計算成本。
具體而言,在ArbitrumOne網絡中處理交易的節點有每秒120000arbgas的帶寬限制。arbgas是用于計算和儲存交易數據的計量單位。大量GMX的交易使得每筆交易的計算成本占用過多的帶寬,在節點數量不變的情況下,整個網絡處理交易的能力大幅下降。
3.2內在原因——女巫&低質量地址涌現
奧德賽第一周的跨鏈橋活動,數據分析發現,參與跨鏈橋活動的項目33萬地址中大部分為低質量地址和女巫地址。其中有超過11萬女巫地址,約占跨鏈橋參與用戶的四成。有超過19萬低質量地址在ETH鏈上無任何交易歷史或交易次數小于10次且累積交易金額小于100USD。因而,大量羊毛用戶參與到跨鏈橋活動,給活動帶來虛假繁榮,更加劇了奧德賽活動的內卷。
CZ:多個媒體報道“Binance收到5200個交易提案”有誤,應為“50-100”:金色財經報道,Binance 首席執行官趙長鵬今日接受雅虎財經采訪后,包括 The Block、CoinmarketCap 等多家網站報道 Binance 正在積極尋找方法來幫助陷入困境的加密貨幣公司,包括貸款、少數股權投資或多數股權收購,目前已經“收到5200個交易提案”。對此,趙長鵬在社交媒體澄清,他在采訪中說的是“50-100”(Fifty to a hundred)個交易提案,但有記者聽成了“Fifty two hundred”。[2022/6/25 1:30:46]
地址需要參與幾乎所有的項目才可以獲得終極奧德賽NFT獎勵。因此雖然參與GMX活動的1.8W地址中大部分為真實地址,不過可以預計女巫與低質量地址將在GAS費較低以及活動結束前幾天再參與GMX。
3.2.1低質量地址
為了進一步論證跨鏈橋的地址低質量的結論,我們對在ETH鏈上有交易的地址進行交易數分析。從下圖所示,有45%的用戶從未有過交易,即使在ETH上有交易的用戶,有超過一半參與跨鏈橋的用戶交易次數都在10筆交易以內。

跨鏈橋活動參與地址在ETH鏈的交易次數
與GMX專項分析相同,我們對參與跨鏈橋且交易次數10筆以內的的地址進行了交易金額的分析。如下圖所示,交易金額小于100USD的地址超過4萬個,加上15W個無交易歷史的地址。低質量地址在跨鏈橋活動用戶總數高達19萬,占整個跨鏈橋地址數的近6成。我們推測這部分地址專門為此活動來薅羊毛。

女巫地址宏觀展示
女巫地址示例2:從微觀的角度來看,團伙可以擁有數百個地址,在相近的時間做相似的操作來批量的薅奧德賽NFT。

女巫地址宏觀展示
女巫地址示例3:有些地址可能不止是參與奧德賽,同時也批量操作參與了后續的活動,在這個女巫社區中,這批地址既參與了奧德賽又在tofuNFT市場中進行了交易。并且所有NFT歸集到了同一個地址。

小白的保姆級教程

科學家教程

工作室情報
部分教程更進一步,詳細分析如何避免被發現使用多地址的女巫行為。會綜合使用Web2中設備隔離、IP隔離以及Web3中的資金隔離方法。這其中也提到FTX交易所支持單賬號設置多達50個入金地址,非常適合作為資金隔離的基礎設施。

防女巫識別
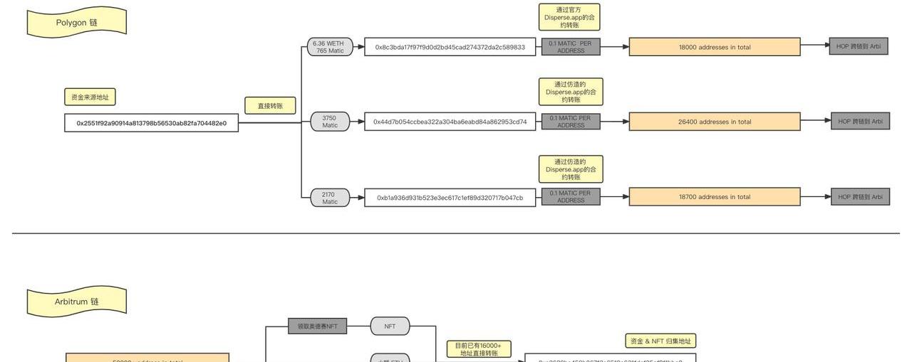
3.2.4大型女巫團伙示例
下圖為跨鏈橋活動中發現的規模最大的一個團伙,涉及5W多地址,目前已經在Arbitrum上領取NFT的地址有1.6W。該團伙行為具有明顯一致性:
跨鏈行為相同:都通過HOP跨鏈橋從Polygon跨鏈到Arbitrum。并且都為超小額跨鏈。資金來源相同:跨鏈資金來源都間接來源于地址:0x9b8753AC5a975708a654d16F7a1C1fC9a7B98828轉賬方式相同:資金在Polygon上的分發都通過Disperse.app的合約地址。Disperse支持批量轉賬,分發地址可以在一筆交易中將資金平均分發到150個地址中。**該工具是提升羊毛黨效率的利器。**值得一提的是,該團伙既使用了官方合約,也部署了與Disperse.app功能完全一致的新合約。其背后原因可能是為了避免因為使用官方合約而被追蹤。資金&NFT去向相同:在Arbiturm上領取完NFT后,將資金以及NFT都歸集到地址0xc3638bc458b067f3e6510a631fdcf35af9f1bbe2
資金來源地址:0x9b8753AC5a975708a654d16F7a1C1fC9a7B98828
資金分發地址:0x8c3bda17f97f9d0d2bd45cad274372da2c5898330x44d7b054ccbea322a304ba6eabd84a862953cd740xb1a936d931b523e3ec617c1ef89d320717b047cb
資金&NFT歸集地址:0xc3638bc458b067f3e6510a631fdcf35af9f1bbe2

大型女巫團伙示例
四、展望
隨著ArbitrumNitro網絡的上線,Arbitrum奧德賽活動很快便會重新開始。在如今的大環境下,奧德賽活動必然會持續吸引用戶體驗Web3,參與Arbitrum的各種項目,因而真人內卷不僅是對網絡性能的壓測,也是生態健康發展的基石。然而,從已有數據看,存在大量女巫地址是內卷的內在原因,加劇了內卷并造成行業的虛假繁榮以及普通用戶的利益受損。
X-explore構建了完整的女巫地址識別pipeline,在Arbitrum鏈上識別到高置信度女巫地址40W+,并持續更新中。可面向行業提供實時的項目被女巫攻擊預警,促進行業有序發展。
在奧德賽即將重啟之際,X-explore已經和本次奧德賽項目之一的?ApeXProtocal?達成戰略合作,幫助協議持續獲取優質用戶,共建健康的Dex生態系統,為優質Dex用戶提供更加公平公正的機會。
?關鍵要點 ·?盡管ApeCoin因其與BoredApeYachtClub生態的關系而聞名,但它被設計為一種Web3原生的交易媒介,作為更廣泛的采用.
1900/1/1 0:00:00前言 有天本熊在OpenSea上閑逛時,想起自己當初沒有買到藝術向項目RenArt的NFT后,便到他們的項目Discord中看看公售兩個月后的社群狀況,意外發現本來熱鬧的社群已經冷清起來.
1900/1/1 0:00:00以太四小時盤面來看,k線再度收取長下引線信號,說明下方支撐1270一帶得到市場認可,另外消息面上美指回落,對于幣圈來說那就是利好,當前上方壓力還是1400整數關口,對于期待看破高大漲來說.
1900/1/1 0:00:00本帖我認為mango被攻擊的經過,如果我有任何問題,請告訴我。美國東部時間下午6:19,攻擊者用500萬USDC充值了賬戶A(CQvKS...) 攻擊者隨后在訂單簿上做空了約4.83億的MNGO.
1900/1/1 0:00:00爭奪增量用戶成為所有人的共識!上一輪牛市中,各類協議已經吃飽,但Web3應用還處在發育階段,而在本輪項目中,Bulider已更多在考慮大眾如何使用及參與的問題.
1900/1/1 0:00:00無許可部分抵押借貸協議Sentiment宣布將于10月21日上線Arbitrum。與傳統抵押借貸協議不同的是,借款人必須使用Sentiment的代理賬戶持有資產.
1900/1/1 0:00:00